Department of Biochemistry and Molecular Biophysics, Columbia University, New York, United States.
New York Structural Biology Center, New York, United States.
Elife. 2017 Sep 21;6:e28620. doi: 10.7554/eLife.28620.
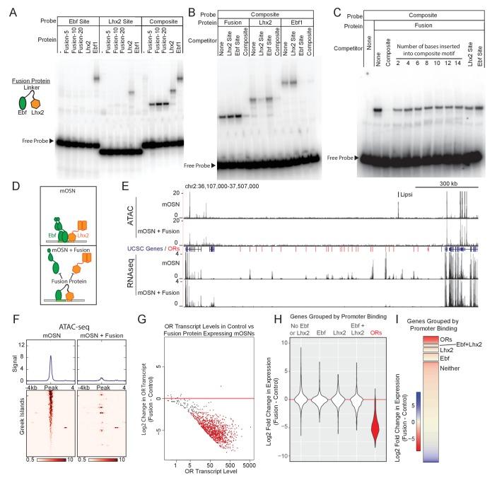
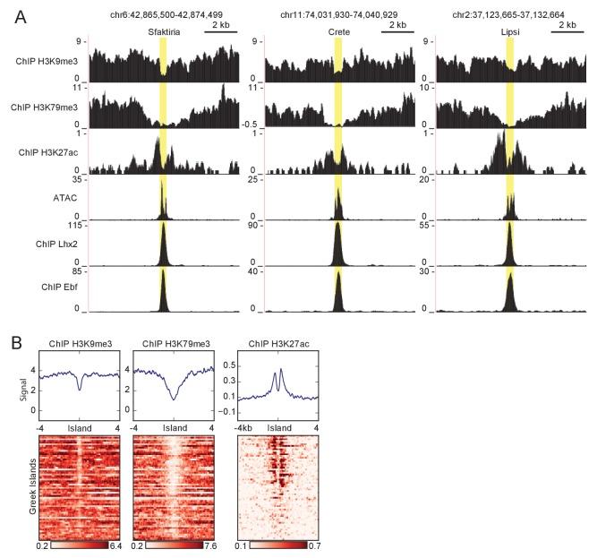
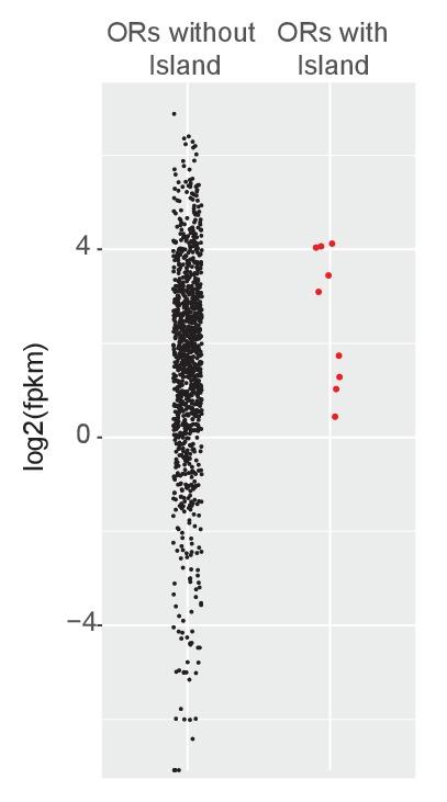
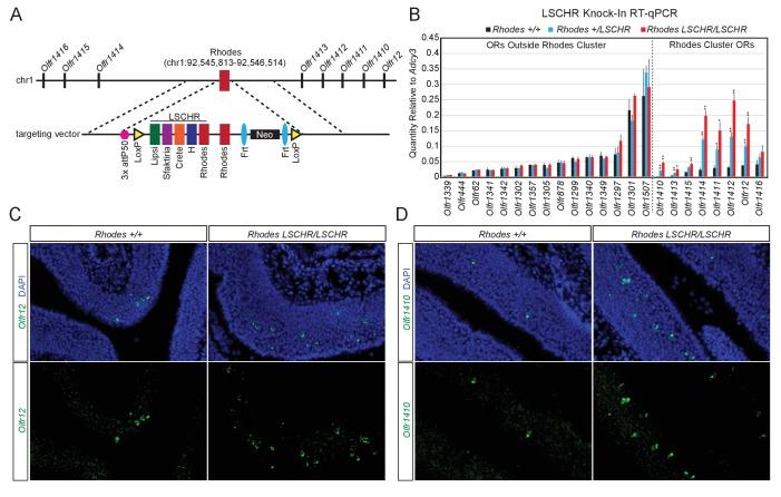
The monogenic and monoallelic expression of only one out of >1000 mouse olfactory receptor (ORs) genes requires the formation of large heterochromatic chromatin domains that sequester the OR gene clusters. Within these domains, intergenic transcriptional enhancers evade heterochromatic silencing and converge into interchromosomal hubs that assemble over the transcriptionally active OR. The significance of this nuclear organization in OR choice remains elusive. Here, we show that transcription factors Lhx2 and Ebf specify OR enhancers by binding in a functionally cooperative fashion to stereotypically spaced motifs that defy heterochromatin. Specific displacement of Lhx2 and Ebf from OR enhancers resulted in pervasive, long-range, and downregulation of OR transcription, whereas pre-assembly of a multi-enhancer hub increased the frequency of OR choice in cis. Our data provide genetic support for the requirement and sufficiency of interchromosomal interactions in singular OR choice and generate general regulatory principles for stochastic, mutually exclusive gene expression programs.
只有超过 1000 个小鼠嗅觉受体 (OR) 基因中的一个呈单基因和单等位基因表达,这需要形成大型异染色质染色质域,将 OR 基因簇隔离。在这些结构域内,基因间转录增强子逃避异染色质沉默,并汇聚到染色体间的枢纽上,这些枢纽组装在转录活跃的 OR 上。这种核组织在 OR 选择中的意义仍然难以捉摸。在这里,我们表明转录因子 Lhx2 和 Ebf 通过以功能合作的方式结合到特定位点的基序来特异性地指定 OR 增强子,这些基序挑战了异染色质。从 OR 增强子中特异性置换 Lhx2 和 Ebf 导致 OR 转录的广泛、长程和下调,而多增强子枢纽的预组装增加了顺式 OR 选择的频率。我们的数据为染色体间相互作用在单一 OR 选择中的必要性和充分性提供了遗传支持,并为随机、相互排斥的基因表达程序生成了一般的调控原则。