Suppr超能文献

细胞外组蛋白在全身型幼年特发性关节炎中的作用。

The role of extracellular histones in systemic-onset juvenile idiopathic arthritis.

机构信息

Department of Rheumatology, Shanghai Children's Medical Center, Shanghai Jiaotong University, School of Medicine, Shanghai, 200127, China.

出版信息

Ital J Pediatr. 2019 Jan 14;45(1):14. doi: 10.1186/s13052-019-0605-2.

Abstract

BACKGROUND

To explore the effects of extracellular histones released by activated neutrophils on systemic-onset juvenile idiopathic arthritis (SoJIA), and to study the change of serum histone level between the active and remissive stage of SoJIA, then to clarify the role of serum histone in the pathogenesis of SoJIA.

METHODS

Twenty-six patients with SoJIA were recruited, and clinical informations were collected, and the serum histone was detected by ELISA. While neutrophils from normal children were incubated with the serum from the patients with SoJIA, also including incubated with FeCL3 and histone, the extracellular histone was detected, respectively; heparin was added to the above-mentioned groups to observe the changes of extracellular histone levels. The proportions of neutrophils, which released NETs, were calculated by confocal microscope.

RESULTS

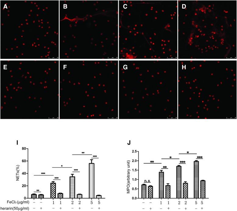
The levels of serum histones in active SoJIA group (0.90 ± 0.90) were significantly higher than in remissive SoJIA group (0.17 ± 0.10) (P = 0.0009), and also higher than in control group (0.14 ± 0.09) (P = 0.246). Histone affects on clinical manifestations (including fever, rash, joint pain, liver and spleen enlargement, and serositis), except for joint pain. The proportions of neutrophils releasing NETs, that neutrophils were incubated with the serum from active SoJIA group, were 31.93% significantly higher than 12.32% from remissive SoJIA group (P < 0.0001). The proportions of neutrophils releasing NETs, that neutrophils were incubated with different concentration FeCl3 or with different concentration histones respectively, were positively correlated with the concentration of incubation; while heparins were added, NETs from neutrophils could be reduced effectively.

CONCLUSIONS

The level of serum histone is positively correlated with the activity of SoJIA. Serum histone may be from NETs, which were released by activated neutrophils. Free iron can activate neutrophils to produce NETs, which may release histones, and histones can further promote NETs to be released, that results in a positive feedback loop of histones, and that may be one of the pathogenesis of acute SoJIA or MAS secondary to SoJIA. Histones maybe play one of important roles in the pathogenesis of SoJIA. Heparin can act on histones to prevent histone-induced inflammation.

TRIAL REGISTRATION

ChiCTR-OOC-15006228. Registered 9 April 2015, http://www.chictr.org.cn/showproj.aspx?proj=10752.

摘要

背景

探讨激活中性粒细胞释放的细胞外组蛋白对全身型幼年特发性关节炎(SoJIA)的影响,研究 SoJIA 活动期与缓解期血清组蛋白水平的变化,阐明血清组蛋白在 SoJIA 发病机制中的作用。

方法

收集 26 例 SoJIA 患者的临床资料,采用 ELISA 法检测血清组蛋白。用 FeCL3 和组蛋白孵育正常儿童中性粒细胞,检测细胞外组蛋白,用肝素孵育上述各组,观察细胞外组蛋白水平的变化。通过共聚焦显微镜计算释放 NETs 的中性粒细胞的比例。

结果

活动期 SoJIA 组血清组蛋白水平(0.90±0.90)明显高于缓解期 SoJIA 组(0.17±0.10)(P=0.0009),也高于对照组(0.14±0.09)(P=0.246)。组蛋白影响临床表现(包括发热、皮疹、关节痛、肝脾肿大和浆膜炎),但不影响关节痛。用活动期 SoJIA 组血清孵育的中性粒细胞释放 NETs 的比例(31.93%)明显高于缓解期 SoJIA 组(12.32%)(P<0.0001)。用不同浓度的 FeCl3 或不同浓度的组蛋白孵育中性粒细胞,释放 NETs 的中性粒细胞比例与孵育浓度呈正相关;而加入肝素后,中性粒细胞的 NETs 可被有效减少。

结论

血清组蛋白水平与 SoJIA 的活动度呈正相关。血清组蛋白可能来自 NETs,由激活的中性粒细胞释放。游离铁可激活中性粒细胞产生 NETs,NETs 可进一步释放组蛋白,形成组蛋白的正反馈环,这可能是急性 SoJIA 或继发于 SoJIA 的 MAS 的发病机制之一。组蛋白可能在 SoJIA 的发病机制中发挥重要作用。肝素可作用于组蛋白,防止组蛋白诱导的炎症。

临床试验注册

ChiCTR-OOC-15006228。于 2015 年 4 月 9 日注册,http://www.chictr.org.cn/showproj.aspx?proj=10752。

https://cdn.ncbi.nlm.nih.gov/pmc/blobs/fef1/6332604/e0737998afa8/13052_2019_605_Fig1_HTML.jpg

文献检索

告别复杂PubMed语法,用中文像聊天一样搜索,搜遍4000万医学文献。AI智能推荐,让科研检索更轻松。

立即免费搜索

文件翻译

保留排版,准确专业,支持PDF/Word/PPT等文件格式,支持 12+语言互译。

免费翻译文档

深度研究

AI帮你快速写综述,25分钟生成高质量综述,智能提取关键信息,辅助科研写作。

立即免费体验