• 文献检索
  • 文档翻译
  • 深度研究
  • 学术资讯
  • Suppr Zotero 插件Zotero 插件
  • 邀请有礼
  • 套餐&价格
  • 历史记录
应用&插件
Suppr Zotero 插件Zotero 插件浏览器插件Mac 客户端Windows 客户端微信小程序
定价
高级版会员购买积分包购买API积分包
服务
文献检索文档翻译深度研究API 文档MCP 服务
关于我们
关于 Suppr公司介绍联系我们用户协议隐私条款
关注我们

Suppr 超能文献

核心技术专利:CN118964589B侵权必究
粤ICP备2023148730 号-1Suppr @ 2026

文献检索

告别复杂PubMed语法,用中文像聊天一样搜索,搜遍4000万医学文献。AI智能推荐,让科研检索更轻松。

立即免费搜索

文件翻译

保留排版,准确专业,支持PDF/Word/PPT等文件格式,支持 12+语言互译。

免费翻译文档

深度研究

AI帮你快速写综述,25分钟生成高质量综述,智能提取关键信息,辅助科研写作。

立即免费体验

胆汁酸补充可减少 C57BL/6J 小鼠但不增加能量消耗的 129S6/SvEvTac 小鼠的体重增加。

Bile acid supplementation decreases body mass gain in C57BL/6J but not 129S6/SvEvTac mice without increasing energy expenditure.

机构信息

Chair of Molecular Nutritional Medicine, TUM School of Life Sciences, Technical University of Munich, Freising, Germany.

EKFZ - Else Kröner-Fresenius Center for Nutritional Medicine, Technical University of Munich, Freising, Germany.

出版信息

Sci Rep. 2019 Jan 15;9(1):131. doi: 10.1038/s41598-018-37464-z.

DOI:10.1038/s41598-018-37464-z
PMID:30644417
原文链接:https://pmc.ncbi.nlm.nih.gov/articles/PMC6333827/
Abstract

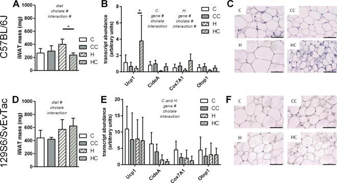
Supplementation of cholate to a high fat diet can protect mice from diet-induced, increased body mass gain. It has been hypothesized that uncoupling protein 1 dependent, non-shivering thermogenesis in brown adipocytes provides the mechanism of increased energy expenditure to counteract excessive energy intake. We scrutinized this conjecture in wildtype mice and mice genetically devoid of a functional uncoupling protein 1 gene (C57BL/6J) as well as mice of the 129S6/SvEvTac strain that, in comparison, display an extraordinary capacity to recruit ectopic brown adipocytes. Protection from diet-induced, increased body mass gain by cholate supplementation was absent in 129S6/SvEvTac mice, a consequence of much lower bile acid absorption and spillover in this strain. Conversely, Ucp1-KO mice did not differ from C57BL/6J wildtype controls in any parameter assessed. Daily energy expenditure and resting metabolic rate of C57BL/6J mice remained unaffected by cholate supplementation. We conclude that protection of mice from diet-induced, increased body mass gain by cholate supplementation depends on the specific genetic background of C57BL/6J mice, does not involve increased energy expenditure and is independent of uncoupling protein 1 dependent non-shivering thermogenesis.

摘要

向高脂肪饮食中补充胆酸盐可以保护小鼠免受饮食引起的体重增加。据推测,解偶联蛋白 1 依赖性非颤抖性产热棕色脂肪细胞提供了增加能量消耗的机制,以抵消过量的能量摄入。我们在野生型小鼠和缺乏功能性解偶联蛋白 1 基因的小鼠(C57BL/6J)以及 129S6/SvEvTac 品系的小鼠中仔细研究了这一假设,与野生型相比,129S6/SvEvTac 品系的小鼠具有非凡的募集异位棕色脂肪细胞的能力。129S6/SvEvTac 小鼠由于胆汁酸吸收和溢出较低,因此缺乏胆酸盐补充对饮食引起的体重增加的保护作用。相反,Ucp1-KO 小鼠在任何评估参数上均与 C57BL/6J 野生型对照无差异。C57BL/6J 小鼠的每日能量消耗和静息代谢率不受胆酸盐补充的影响。我们得出结论,胆酸盐补充保护小鼠免受饮食引起的体重增加取决于 C57BL/6J 小鼠的特定遗传背景,不涉及增加能量消耗,并且独立于解偶联蛋白 1 依赖性非颤抖性产热。

https://cdn.ncbi.nlm.nih.gov/pmc/blobs/4a42/6333827/9c584e58b3b7/41598_2018_37464_Fig8_HTML.jpg
https://cdn.ncbi.nlm.nih.gov/pmc/blobs/4a42/6333827/248f9994f53a/41598_2018_37464_Fig1_HTML.jpg
https://cdn.ncbi.nlm.nih.gov/pmc/blobs/4a42/6333827/d2ba60fbef73/41598_2018_37464_Fig2_HTML.jpg
https://cdn.ncbi.nlm.nih.gov/pmc/blobs/4a42/6333827/351632507a4a/41598_2018_37464_Fig3_HTML.jpg
https://cdn.ncbi.nlm.nih.gov/pmc/blobs/4a42/6333827/baf3ed4c0ba4/41598_2018_37464_Fig4_HTML.jpg
https://cdn.ncbi.nlm.nih.gov/pmc/blobs/4a42/6333827/c46a4f1cffe0/41598_2018_37464_Fig5_HTML.jpg
https://cdn.ncbi.nlm.nih.gov/pmc/blobs/4a42/6333827/7673be24ec4f/41598_2018_37464_Fig6_HTML.jpg
https://cdn.ncbi.nlm.nih.gov/pmc/blobs/4a42/6333827/6a01e2744bd9/41598_2018_37464_Fig7_HTML.jpg
https://cdn.ncbi.nlm.nih.gov/pmc/blobs/4a42/6333827/9c584e58b3b7/41598_2018_37464_Fig8_HTML.jpg
https://cdn.ncbi.nlm.nih.gov/pmc/blobs/4a42/6333827/248f9994f53a/41598_2018_37464_Fig1_HTML.jpg
https://cdn.ncbi.nlm.nih.gov/pmc/blobs/4a42/6333827/d2ba60fbef73/41598_2018_37464_Fig2_HTML.jpg
https://cdn.ncbi.nlm.nih.gov/pmc/blobs/4a42/6333827/351632507a4a/41598_2018_37464_Fig3_HTML.jpg
https://cdn.ncbi.nlm.nih.gov/pmc/blobs/4a42/6333827/baf3ed4c0ba4/41598_2018_37464_Fig4_HTML.jpg
https://cdn.ncbi.nlm.nih.gov/pmc/blobs/4a42/6333827/c46a4f1cffe0/41598_2018_37464_Fig5_HTML.jpg
https://cdn.ncbi.nlm.nih.gov/pmc/blobs/4a42/6333827/7673be24ec4f/41598_2018_37464_Fig6_HTML.jpg
https://cdn.ncbi.nlm.nih.gov/pmc/blobs/4a42/6333827/6a01e2744bd9/41598_2018_37464_Fig7_HTML.jpg
https://cdn.ncbi.nlm.nih.gov/pmc/blobs/4a42/6333827/9c584e58b3b7/41598_2018_37464_Fig8_HTML.jpg

相似文献

1
Bile acid supplementation decreases body mass gain in C57BL/6J but not 129S6/SvEvTac mice without increasing energy expenditure.胆汁酸补充可减少 C57BL/6J 小鼠但不增加能量消耗的 129S6/SvEvTac 小鼠的体重增加。
Sci Rep. 2019 Jan 15;9(1):131. doi: 10.1038/s41598-018-37464-z.
2
Bile acids induce uncoupling protein 1-dependent thermogenesis and stimulate energy expenditure at thermoneutrality in mice.胆汁酸可诱导小鼠产生解偶联蛋白1依赖性产热,并在热中性条件下刺激能量消耗。
Am J Physiol Endocrinol Metab. 2016 Mar 1;310(5):E346-54. doi: 10.1152/ajpendo.00485.2015. Epub 2015 Dec 29.
3
Fish Oil Protects Wild Type and Uncoupling Protein 1-Deficient Mice from Obesity and Glucose Intolerance by Increasing Energy Expenditure.鱼油通过增加能量消耗来保护野生型和解偶联蛋白 1 缺陷型小鼠免于肥胖和葡萄糖不耐受。
Mol Nutr Food Res. 2019 Apr;63(7):e1800813. doi: 10.1002/mnfr.201800813. Epub 2019 Jan 17.
4
Effects of risperidone on energy balance in female C57BL/6J mice.利培酮对雌性 C57BL/6J 小鼠能量平衡的影响。
Obesity (Silver Spring). 2013 Sep;21(9):1850-7. doi: 10.1002/oby.20350. Epub 2013 May 29.
5
Ectopic brown adipose tissue in muscle provides a mechanism for differences in risk of metabolic syndrome in mice.肌肉中的异位棕色脂肪组织为小鼠代谢综合征风险差异提供了一种机制。
Proc Natl Acad Sci U S A. 2007 Feb 13;104(7):2366-71. doi: 10.1073/pnas.0610416104. Epub 2007 Feb 5.
6
Ciliary neurotrophic factorAx15 alters energy homeostasis, decreases body weight, and improves metabolic control in diet-induced obese and UCP1-DTA mice.睫状神经营养因子Ax15可改变能量平衡,降低体重,并改善饮食诱导的肥胖小鼠和UCP1-DTA小鼠的代谢控制。
Diabetes. 2004 Nov;53(11):2787-96. doi: 10.2337/diabetes.53.11.2787.
7
In the absence of UCP1-mediated diet-induced thermogenesis, obesity is augmented even in the obesity-resistant 129S mouse strain.在 UCP1 介导的饮食诱导产热缺失的情况下,肥胖即使在肥胖抗性 129S 小鼠品系中也会加剧。
Am J Physiol Endocrinol Metab. 2019 May 1;316(5):E729-E740. doi: 10.1152/ajpendo.00020.2019. Epub 2019 Feb 26.
8
Weight gain in mice on a high caloric diet and chronically treated with omeprazole depends on sex and genetic background.高热量饮食并长期用奥美拉唑治疗的小鼠体重增加情况取决于性别和基因背景。
Am J Physiol Gastrointest Liver Physiol. 2017 Jan 1;312(1):G15-G23. doi: 10.1152/ajpgi.00211.2016. Epub 2016 Nov 3.
9
Miglitol protects against age-dependent weight gain in mice: A potential role of increased UCP1 content in brown adipose tissue.米格列醇可防止小鼠出现与年龄相关的体重增加:棕色脂肪组织中解偶联蛋白1含量增加的潜在作用。
Endocr J. 2015;62(5):469-73. doi: 10.1507/endocrj.EJ15-0116. Epub 2015 Apr 2.
10
Adipocyte-specific Hypoxia-inducible gene 2 promotes fat deposition and diet-induced insulin resistance.脂肪细胞特异性缺氧诱导因子 2 促进脂肪沉积和饮食诱导的胰岛素抵抗。
Mol Metab. 2016 Sep 28;5(12):1149-1161. doi: 10.1016/j.molmet.2016.09.009. eCollection 2016 Dec.

引用本文的文献

1
The Hepatokine Orosomucoid 2 Mediates Beneficial Metabolic Effects of Bile Acids.胆酸介导体脂联素 2 介导有益的代谢作用。
Diabetes. 2024 May 1;73(5):701-712. doi: 10.2337/db23-0520.
2
Promoting metabolic inefficiency for metabolic disease.促进代谢疾病的代谢低效性。
iScience. 2023 Sep 6;26(10):107843. doi: 10.1016/j.isci.2023.107843. eCollection 2023 Oct 20.
3
Metabolic Messengers: bile acids.代谢信使:胆汁酸。

本文引用的文献

1
TGR5 signalling promotes mitochondrial fission and beige remodelling of white adipose tissue.TGR5信号传导促进白色脂肪组织的线粒体分裂和米色重塑。
Nat Commun. 2018 Jan 16;9(1):245. doi: 10.1038/s41467-017-02068-0.
2
Recent advances in understanding bile acid homeostasis.胆汁酸稳态研究的最新进展
F1000Res. 2017 Nov 20;6:2029. doi: 10.12688/f1000research.12449.1. eCollection 2017.
3
Adaptive facultative diet-induced thermogenesis in wild-type but not in UCP1-ablated mice.适应性兼性饮食诱导的产热在野生型小鼠中存在,而在解偶联蛋白1(UCP1)缺失的小鼠中不存在。
Nat Metab. 2022 Apr;4(4):416-423. doi: 10.1038/s42255-022-00559-z. Epub 2022 Mar 25.
4
Uncoupling Protein 1 Does Not Produce Heat without Activation.解偶联蛋白 1 不激活就不会产热。
Int J Mol Sci. 2022 Feb 22;23(5):2406. doi: 10.3390/ijms23052406.
5
Plasma Levels of Bile Acids Are Related to Cardiometabolic Risk Factors in Young Adults.血浆胆汁酸水平与年轻人的心血管代谢危险因素有关。
J Clin Endocrinol Metab. 2022 Feb 17;107(3):715-723. doi: 10.1210/clinem/dgab773.
6
Prophylactic Inhibition of Colonization by Streptococcus pneumoniae with the Secondary Bile Acid Metabolite Deoxycholic Acid.以次级胆酸代谢物脱氧胆酸预防肺炎链球菌定植。
Infect Immun. 2021 Nov 16;89(12):e0046321. doi: 10.1128/IAI.00463-21. Epub 2021 Sep 20.
7
Thermogenic Fat: Development, Physiological Function, and Therapeutic Potential.产热脂肪:发展、生理功能和治疗潜力。
Int J Mol Sci. 2021 May 31;22(11):5906. doi: 10.3390/ijms22115906.
8
Strain-specific differences in muscle Ca transport and mitochondrial electron transport chain proteins between FVB/N and C57BL/6J mice.FVB/N 和 C57BL/6J 小鼠肌肉钙转运及线粒体电子传递链蛋白的种属特异性差异。
J Exp Biol. 2021 Jan 15;224(Pt 2):jeb238634. doi: 10.1242/jeb.238634.
9
Creatine metabolism: energy homeostasis, immunity and cancer biology.肌酸代谢:能量平衡、免疫和癌症生物学。
Nat Rev Endocrinol. 2020 Aug;16(8):421-436. doi: 10.1038/s41574-020-0365-5. Epub 2020 Jun 3.
Am J Physiol Endocrinol Metab. 2017 Nov 1;313(5):E515-E527. doi: 10.1152/ajpendo.00097.2017. Epub 2017 Jul 5.
4
Loss of UCP1 exacerbates Western diet-induced glycemic dysregulation independent of changes in body weight in female mice.UCP1缺失会加剧西式饮食诱导的血糖失调,且这种加剧与雌性小鼠体重变化无关。
Am J Physiol Regul Integr Comp Physiol. 2017 Jan 1;312(1):R74-R84. doi: 10.1152/ajpregu.00425.2016. Epub 2016 Nov 23.
5
Antibiotic effects on gut microbiota and metabolism are host dependent.抗生素对肠道微生物群和新陈代谢的影响取决于宿主。
J Clin Invest. 2016 Dec 1;126(12):4430-4443. doi: 10.1172/JCI86674. Epub 2016 Oct 24.
6
Clinical relevance of the bile acid receptor TGR5 in metabolism.TGR5 胆汁酸受体在代谢中的临床相关性。
Lancet Diabetes Endocrinol. 2017 Mar;5(3):224-233. doi: 10.1016/S2213-8587(16)30155-3. Epub 2016 Sep 14.
7
Interactions between host genetics and gut microbiome in diabetes and metabolic syndrome.糖尿病和代谢综合征中宿主基因与肠道微生物群之间的相互作用。
Mol Metab. 2016 Jul 18;5(9):795-803. doi: 10.1016/j.molmet.2016.07.004. eCollection 2016 Sep.
8
Sarcolipin and uncoupling protein 1 play distinct roles in diet-induced thermogenesis and do not compensate for one another.肌浆球蛋白和解偶联蛋白1在饮食诱导产热中发挥不同作用,且不能相互代偿。
Obesity (Silver Spring). 2016 Jul;24(7):1430-3. doi: 10.1002/oby.21542. Epub 2016 May 30.
9
Bile acids induce uncoupling protein 1-dependent thermogenesis and stimulate energy expenditure at thermoneutrality in mice.胆汁酸可诱导小鼠产生解偶联蛋白1依赖性产热,并在热中性条件下刺激能量消耗。
Am J Physiol Endocrinol Metab. 2016 Mar 1;310(5):E346-54. doi: 10.1152/ajpendo.00485.2015. Epub 2015 Dec 29.
10
Taking control over intracellular fatty acid levels is essential for the analysis of thermogenic function in cultured primary brown and brite/beige adipocytes.控制细胞内脂肪酸水平对于分析培养的原代棕色和米色脂肪细胞的产热功能至关重要。
EMBO Rep. 2014 Oct;15(10):1069-76. doi: 10.15252/embr.201438775. Epub 2014 Aug 18.