Suppr超能文献

柞蚕丝素纳米纤维不同直径对嗅鞘细胞的生物学效应

Biological effects different diameters of Tussah silk fibroin nanofibers on olfactory ensheathing cells.

作者信息

Wu Peng, Zhang Peng, Zheng Hanjiang, Zuo Baoqi, Duan Xiaofeng, Chen Junjun, Wang Xinhong, Shen Yixin

机构信息

Department of Orthopedics, The Second Affiliated Hospital of Soochow University, Suzhou, Jiangsu 215004, P.R. China.

Department of Orthopedics, The Second Hospital of Jingzhou, Jingzhou, Hubei 434000, P.R. China.

出版信息

Exp Ther Med. 2019 Jan;17(1):123-130. doi: 10.3892/etm.2018.6933. Epub 2018 Nov 6.

Abstract

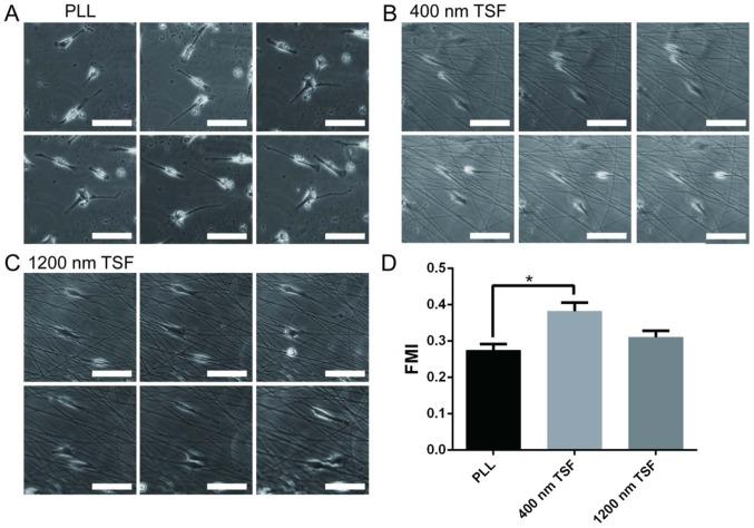
Transplantation of olfactory ensheathing cells (OECs) has potential for treating spinal cord and brain injury. However, they are void of an extracellular matrix to support cell growth and migration. Engineering of tissue to mimic the extracellular matrix is a potential solution for neural repair. Tussah silk fibroin (TSF) has good biocompatibility and an Arg-Gly-Asp tripeptide sequence. A small number of studies have assessed the effect of the diameter of TSF nanofibers on cell adhesion, growth and migration. In the present study, TSF nanofibers with a diameter of 400 and 1,200 nm were prepared using electrospinning technology; these were then used as scaffolds for OECs. The structure and morphology of the TSF nanofibers were characterized by scanning electron microscopy (SEM) and Fourier-transform infrared spectroscopy. An inverted-phase contrast microscope and SEM were used to observe the morphology of OECs on the TSF nanofibers. The effect on the adhesion of the cells was observed following crystal violet staining. The phenotype of the cells and the maximum axon length on the scaffolds were evaluated by immunostaining for nerve growth factor receptor p75. Cell proliferation and viability were assessed by an MTT assay and a Live/Dead reagent kit. The migration efficiency of OECs was observed using live-cell microscopy. The results indicated that a 400-nm TSF fiber scaffold was more conducive to OEC adhesion, growth and migration compared with a 1,200-nm TSF scaffold. The phenotype of the OECs was normal, and no difference in OEC phenotype was observe when comparing those on TSF nanofibers to those on PLL. The present study may provide guidance regarding the preparation of tissue-engineered materials for neural repair.

摘要

嗅鞘细胞(OECs)移植在治疗脊髓和脑损伤方面具有潜力。然而,它们缺乏支持细胞生长和迁移的细胞外基质。构建模仿细胞外基质的组织是神经修复的一种潜在解决方案。柞蚕丝素蛋白(TSF)具有良好的生物相容性和精氨酸-甘氨酸-天冬氨酸三肽序列。少数研究评估了TSF纳米纤维直径对细胞黏附、生长和迁移的影响。在本研究中,采用静电纺丝技术制备了直径为400和1200 nm的TSF纳米纤维;然后将其用作OECs的支架。通过扫描电子显微镜(SEM)和傅里叶变换红外光谱对TSF纳米纤维的结构和形态进行了表征。使用倒置相差显微镜和SEM观察OECs在TSF纳米纤维上的形态。结晶紫染色后观察对细胞黏附的影响。通过对神经生长因子受体p75进行免疫染色评估细胞的表型以及支架上的最大轴突长度。通过MTT法和活/死试剂盒评估细胞增殖和活力。使用活细胞显微镜观察OECs的迁移效率。结果表明,与1200 nm的TSF支架相比,400 nm的TSF纤维支架更有利于OECs的黏附、生长和迁移。OECs的表型正常,将TSF纳米纤维上的OECs与聚赖氨酸(PLL)上的OECs进行比较时,未观察到OEC表型存在差异。本研究可能为神经修复组织工程材料的制备提供指导。

https://cdn.ncbi.nlm.nih.gov/pmc/blobs/e900/6307394/371264573b5d/etm-17-01-0123-g00.jpg

文献检索

告别复杂PubMed语法,用中文像聊天一样搜索,搜遍4000万医学文献。AI智能推荐,让科研检索更轻松。

立即免费搜索

文件翻译

保留排版,准确专业,支持PDF/Word/PPT等文件格式,支持 12+语言互译。

免费翻译文档

深度研究

AI帮你快速写综述,25分钟生成高质量综述,智能提取关键信息,辅助科研写作。

立即免费体验