Suppr超能文献

miR-125a 和 let-7e 通过调控内皮细胞中的 IL-6 信号通路控制乳腺癌细胞的血管生成拟态形成。

Regulation of IL-6 signaling by miR-125a and let-7e in endothelial cells controls vasculogenic mimicry formation of breast cancer cells.

机构信息

Division of Biological Sciences, Sookmyung Women's University, Seoul 04310, Korea.

Research Institute for Women's Health, Sookmyung Women's University, Seoul 04310, Korea.

出版信息

BMB Rep. 2019 Mar;52(3):214-219. doi: 10.5483/BMBRep.2019.52.3.308.

Abstract

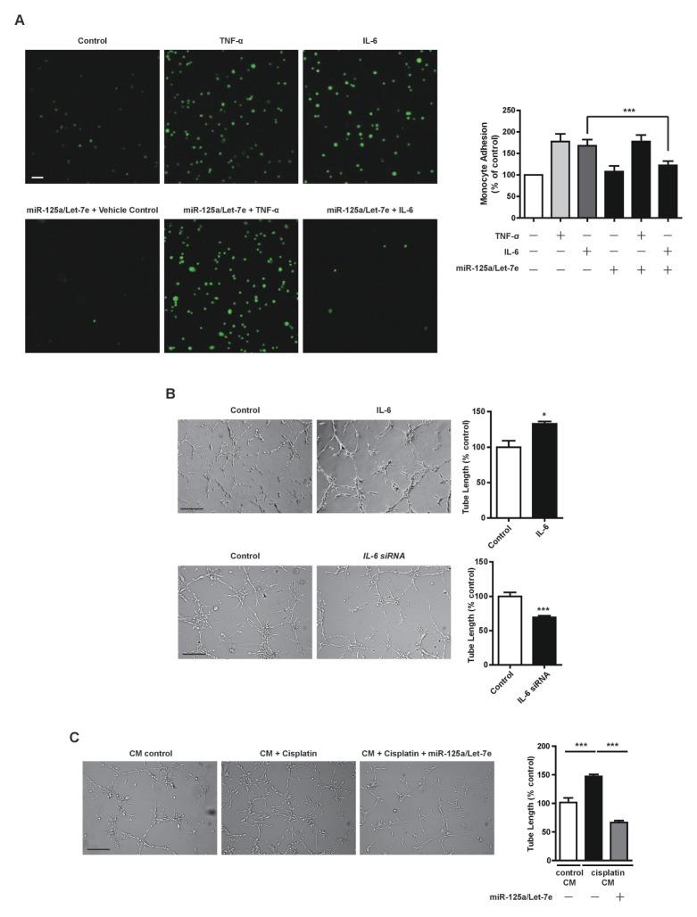
The role of tumor-proximal factors in tumor plasticity during chemoresistance and metastasis following chemotherapy is well studied. However, the role of endothelial cell (EC) derived paracrine factors in tumor plasticity, their effect on chemotherapeutic outcome, and the mechanism by which these paracrine factors modulate the tumor microenvironment are not well understood. In this study, we report a novel mechanism by which endothelial miR-125a and let-7e-mediated regulation of interleukin-6 (IL-6) signaling can manipulate vasculogenic mimicry (VM) formation of MDA-MB-231 breast cancer cells. We found that endothelial IL-6 levels were significantly higher in response to cisplatin treatment, whereas levels of IL-6 upon cisplatin exposure remained unchanged in MDA-MB-231 breast cancer cells. We additionally found an inverse correlation between IL-6 and miR-125a/let-7e expression levels in cisplatin treated ECs. Interestingly, IL-6, IL-6 receptor (IL-6R), and signal transducer and activator of transcription 3 (STAT3) genes in the IL-6 pathway are closely regulated by miR-125a and let-7e, which directly target its 3' untranslated region. Functional analyses revealed that endothelial miR-125a and let-7e inhibit IL-6-induced adhesion of monocytes to ECs. Furthermore, conditioned medium from cisplatin treated ECs induced a significantly higher formation of VM in MDA-MB-231 breast cancer cells as compared to that from intact ECs; this effect of cisplatin treatment was abrogated by concurrent overexpression of miR-125a and let-7e. Overall, this study reveals a novel EC-tumor cell crosstalk mediated by the endothelial miR-125a/let-7e-IL-6 signaling axis, which might improve chemosensitivity and provide potential therapeutic targets for the treatment of cancer. [BMB Reports 2019; 52(3): 214-219].

摘要

肿瘤近端因子在化疗后耐药和转移过程中肿瘤可塑性中的作用已得到充分研究。然而,内皮细胞(EC)衍生的旁分泌因子在肿瘤可塑性中的作用、它们对化疗结果的影响以及这些旁分泌因子调节肿瘤微环境的机制尚不清楚。在这项研究中,我们报告了一种新的机制,即内皮细胞 miR-125a 和 let-7e 介导的白细胞介素 6(IL-6)信号调节可以操纵 MDA-MB-231 乳腺癌细胞的血管生成拟态(VM)形成。我们发现,内皮细胞中 IL-6 水平在顺铂处理后显著升高,而 MDA-MB-231 乳腺癌细胞中 IL-6 水平在顺铂暴露后保持不变。我们还发现,在顺铂处理的 ECs 中,IL-6 与 miR-125a/let-7e 表达水平之间存在负相关。有趣的是,IL-6 通路中的 IL-6、IL-6 受体(IL-6R)和信号转导和转录激活因子 3(STAT3)基因受 miR-125a 和 let-7e 的密切调节,miR-125a 和 let-7e 可直接靶向其 3'非翻译区。功能分析表明,内皮细胞 miR-125a 和 let-7e 抑制 IL-6 诱导的单核细胞与 ECs 的粘附。此外,与完整 ECs 相比,来自顺铂处理的 EC 的条件培养基在 MDA-MB-231 乳腺癌细胞中诱导 VM 的形成显著增加;这种顺铂处理的作用被 miR-125a 和 let-7e 的共表达所阻断。总体而言,这项研究揭示了一种新的内皮细胞-肿瘤细胞串扰,由内皮细胞 miR-125a/let-7e-IL-6 信号轴介导,这可能提高化疗敏感性,并为癌症治疗提供潜在的治疗靶点。[BMB 报告 2019;52(3):214-219]。

https://cdn.ncbi.nlm.nih.gov/pmc/blobs/c7cf/6476480/518082e1dd80/bmb-52-214f1.jpg

文献检索

告别复杂PubMed语法,用中文像聊天一样搜索,搜遍4000万医学文献。AI智能推荐,让科研检索更轻松。

立即免费搜索

文件翻译

保留排版,准确专业,支持PDF/Word/PPT等文件格式,支持 12+语言互译。

免费翻译文档

深度研究

AI帮你快速写综述,25分钟生成高质量综述,智能提取关键信息,辅助科研写作。

立即免费体验