• 文献检索
  • 文档翻译
  • 深度研究
  • 学术资讯
  • Suppr Zotero 插件Zotero 插件
  • 邀请有礼
  • 套餐&价格
  • 历史记录
应用&插件
Suppr Zotero 插件Zotero 插件浏览器插件Mac 客户端Windows 客户端微信小程序
定价
高级版会员购买积分包购买API积分包
服务
文献检索文档翻译深度研究API 文档MCP 服务
关于我们
关于 Suppr公司介绍联系我们用户协议隐私条款
关注我们

Suppr 超能文献

核心技术专利:CN118964589B侵权必究
粤ICP备2023148730 号-1Suppr @ 2026

文献检索

告别复杂PubMed语法,用中文像聊天一样搜索,搜遍4000万医学文献。AI智能推荐,让科研检索更轻松。

立即免费搜索

文件翻译

保留排版,准确专业,支持PDF/Word/PPT等文件格式,支持 12+语言互译。

免费翻译文档

深度研究

AI帮你快速写综述,25分钟生成高质量综述,智能提取关键信息,辅助科研写作。

立即免费体验

内皮细胞微小RNA-26a调控血管内皮生长因子-轴突生长抑制因子B受体介导的血管生成。

Endothelial miR-26a regulates VEGF-Nogo-B receptor-mediated angiogenesis.

作者信息

Jo Ha-Neul, Kang Hyesoo, Lee Aram, Choi Jihea, Chang Woochul, Lee Myeong-Sok, Kim Jongmin

机构信息

Division of Biological Sciences, Sookmyung Women's University, Seoul 04310, Korea.

Department of Biology Education, College of Education, Pusan National University, Busan 46241, Korea.

出版信息

BMB Rep. 2017 Jul;50(7):384-389. doi: 10.5483/bmbrep.2017.50.7.085.

DOI:10.5483/bmbrep.2017.50.7.085
PMID:28602162
原文链接:https://pmc.ncbi.nlm.nih.gov/articles/PMC5584747/
Abstract

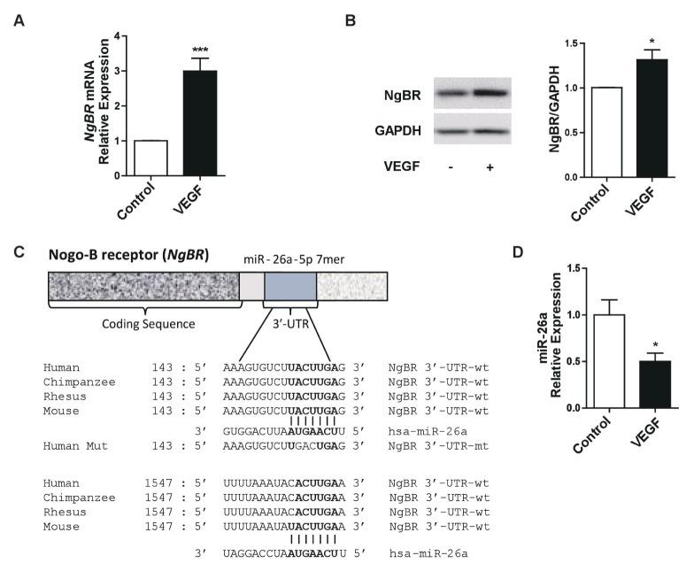
The Nogo-B receptor (NgBR) is necessary for not only Nogo-B-mediated angiogenesis but also vascular endothelial growth factor (VEGF) -induced angiogenesis. However, the molecular mechanisms underlying the regulatory role of the VEGF-NgBR axis in angiogenesis are not fully understood. Here, we report that miR-26a serves as a critical regulator of VEGF-mediated angiogenesis through directly targeting NgBR in endothelial cells (ECs). Stimulation of ECs by VEGF increased the expression of NgBR and decreased the expression of miR-26a. In addition, miR-26a decreased the VEGF-induced migration and proliferation of ECs. Moreover, miR-26a overexpression in ECs decreased the VEGF-induced phosphorylation of the endothelial nitric oxide synthase (eNOS) and the production of nitric oxide, which is important for angiogenesis. Overall, our data suggest that miR-26a plays a key role in VEGF-mediated angiogenesis through the modulation of eNOS activity, which is mediated by its ability to regulate NgBR expression by directly targeting the NgBR 3'-UTR. [BMB Reports 2017; 50(7): 384-389].

摘要

Nogo-B受体(NgBR)不仅对Nogo-B介导的血管生成是必需的,而且对血管内皮生长因子(VEGF)诱导的血管生成也是必需的。然而,VEGF-NgBR轴在血管生成中的调节作用的分子机制尚未完全阐明。在此,我们报告miR-26a通过在内皮细胞(ECs)中直接靶向NgBR,作为VEGF介导的血管生成的关键调节因子。VEGF刺激ECs可增加NgBR的表达并降低miR-26a的表达。此外,miR-26a可降低VEGF诱导的ECs迁移和增殖。而且,ECs中miR-26a的过表达可降低VEGF诱导的内皮型一氧化氮合酶(eNOS)磷酸化和一氧化氮的产生,而一氧化氮对血管生成很重要。总体而言,我们的数据表明miR-26a通过调节eNOS活性在VEGF介导的血管生成中起关键作用,这是由其通过直接靶向NgBR 3'-UTR调节NgBR表达的能力介导的。[《BMB报告》2017年;50(7): 384 - 389]

https://cdn.ncbi.nlm.nih.gov/pmc/blobs/1d11/5584747/8ff56ffca296/bmb-50-384f4.jpg
https://cdn.ncbi.nlm.nih.gov/pmc/blobs/1d11/5584747/1dd4f3115201/bmb-50-384f1.jpg
https://cdn.ncbi.nlm.nih.gov/pmc/blobs/1d11/5584747/d632392c0528/bmb-50-384f2.jpg
https://cdn.ncbi.nlm.nih.gov/pmc/blobs/1d11/5584747/4990294d57b3/bmb-50-384f3.jpg
https://cdn.ncbi.nlm.nih.gov/pmc/blobs/1d11/5584747/8ff56ffca296/bmb-50-384f4.jpg
https://cdn.ncbi.nlm.nih.gov/pmc/blobs/1d11/5584747/1dd4f3115201/bmb-50-384f1.jpg
https://cdn.ncbi.nlm.nih.gov/pmc/blobs/1d11/5584747/d632392c0528/bmb-50-384f2.jpg
https://cdn.ncbi.nlm.nih.gov/pmc/blobs/1d11/5584747/4990294d57b3/bmb-50-384f3.jpg
https://cdn.ncbi.nlm.nih.gov/pmc/blobs/1d11/5584747/8ff56ffca296/bmb-50-384f4.jpg

相似文献

1
Endothelial miR-26a regulates VEGF-Nogo-B receptor-mediated angiogenesis.内皮细胞微小RNA-26a调控血管内皮生长因子-轴突生长抑制因子B受体介导的血管生成。
BMB Rep. 2017 Jul;50(7):384-389. doi: 10.5483/bmbrep.2017.50.7.085.
2
Nogo-B receptor modulates angiogenesis response of pulmonary artery endothelial cells through eNOS coupling.神经生长抑制因子-B 受体通过内皮型一氧化氮合酶偶联调节肺动脉内皮细胞的血管生成反应。
Am J Respir Cell Mol Biol. 2014 Aug;51(2):169-77. doi: 10.1165/rcmb.2013-0298OC.
3
miR-26a/b Inhibit Tumor Growth and Angiogenesis by Targeting the HGF-VEGF Axis in Gastric Carcinoma.微小RNA-26a/b通过靶向胃癌中的肝细胞生长因子-血管内皮生长因子轴抑制肿瘤生长和血管生成。
Cell Physiol Biochem. 2017;42(4):1670-1683. doi: 10.1159/000479412. Epub 2017 Jul 24.
4
MiR-383 inhibits proliferation, migration and angiogenesis of glioma-exposed endothelial cells in vitro via VEGF-mediated FAK and Src signaling pathways.微小RNA-383通过血管内皮生长因子介导的黏着斑激酶和Src信号通路在体外抑制胶质瘤暴露的内皮细胞的增殖、迁移和血管生成。
Cell Signal. 2017 Jan;30:142-153. doi: 10.1016/j.cellsig.2016.09.007. Epub 2016 Sep 28.
5
Nogo-B receptor is essential for angiogenesis in zebrafish via Akt pathway.Nogo-B 受体通过 Akt 通路在斑马鱼血管生成中起关键作用。
Blood. 2010 Dec 9;116(24):5423-33. doi: 10.1182/blood-2010-02-271577. Epub 2010 Sep 2.
6
Effect of microRNA-26a on vascular endothelial cell injury caused by lower extremity ischemia-reperfusion injury through the AMPK pathway by targeting PFKFB3.miR-26a 通过靶向调控 PFKFB3 对下肢缺血再灌注损伤诱导的血管内皮细胞损伤的影响及其作用机制研究。
J Cell Physiol. 2019 Mar;234(3):2916-2928. doi: 10.1002/jcp.27108. Epub 2018 Aug 21.
7
Regulatory Mechanism of circEIF4G2 Targeting miR-26a in Acute Myocardial Infarction.环状 RNA EIF4G2 通过靶向 miR-26a 对急性心肌梗死的调控机制。
J Healthc Eng. 2022 Mar 16;2022:5308372. doi: 10.1155/2022/5308372. eCollection 2022.
8
Caveolin-1 expression is critical for vascular endothelial growth factor-induced ischemic hindlimb collateralization and nitric oxide-mediated angiogenesis.小窝蛋白-1的表达对于血管内皮生长因子诱导的缺血后肢侧支循环形成以及一氧化氮介导的血管生成至关重要。
Circ Res. 2004 Jul 23;95(2):154-61. doi: 10.1161/01.RES.0000136344.27825.72. Epub 2004 Jun 17.
9
VEGF-Induced Expression of miR-17-92 Cluster in Endothelial Cells Is Mediated by ERK/ELK1 Activation and Regulates Angiogenesis.VEGF诱导内皮细胞中miR-17-92簇的表达由ERK/ELK1激活介导并调节血管生成。
Circ Res. 2016 Jan 8;118(1):38-47. doi: 10.1161/CIRCRESAHA.115.307408. Epub 2015 Oct 15.
10
Regulation of impaired angiogenesis in diabetic dermal wound healing by microRNA-26a.微小RNA-26a对糖尿病皮肤伤口愈合中受损血管生成的调节作用
J Mol Cell Cardiol. 2016 Feb;91:151-9. doi: 10.1016/j.yjmcc.2016.01.007. Epub 2016 Jan 9.

引用本文的文献

1
Transcoronary Gradients of Mechanosensitive MicroRNAs as Predictors of Collateral Development in Chronic Total Occlusion.机械敏感微小RNA的跨冠状动脉梯度作为慢性完全闭塞病变中侧支循环形成的预测指标
Medicina (Kaunas). 2024 Apr 3;60(4):590. doi: 10.3390/medicina60040590.
2
Epigallocatechin-3-Gallate Attenuates Myocardial Dysfunction via Inhibition of Endothelial-to-Mesenchymal Transition.表没食子儿茶素-3-没食子酸酯通过抑制内皮-间充质转化减轻心肌功能障碍。
Antioxidants (Basel). 2023 May 7;12(5):1059. doi: 10.3390/antiox12051059.
3
Effects of microRNAs on angiogenesis in diabetic wounds.

本文引用的文献

1
Negative regulation of NOD1 mediated angiogenesis by PPARγ-regulated miR-125a.PPARγ 调控的 miR-125a 对 NOD1 介导的血管生成的负向调控
Biochem Biophys Res Commun. 2017 Jan 1;482(1):28-34. doi: 10.1016/j.bbrc.2016.11.032. Epub 2016 Nov 9.
2
Regulation of impaired angiogenesis in diabetic dermal wound healing by microRNA-26a.微小RNA-26a对糖尿病皮肤伤口愈合中受损血管生成的调节作用
J Mol Cell Cardiol. 2016 Feb;91:151-9. doi: 10.1016/j.yjmcc.2016.01.007. Epub 2016 Jan 9.
3
NgBR is essential for endothelial cell glycosylation and vascular development.
微小RNA对糖尿病伤口血管生成的影响。
Front Med (Lausanne). 2023 Mar 20;10:1140979. doi: 10.3389/fmed.2023.1140979. eCollection 2023.
4
The various role of microRNAs in breast cancer angiogenesis, with a special focus on novel miRNA-based delivery strategies.微小RNA在乳腺癌血管生成中的多种作用,特别关注基于微小RNA的新型递送策略。
Cancer Cell Int. 2023 Feb 10;23(1):24. doi: 10.1186/s12935-022-02837-y.
5
MircoRNA in Extracellular Vesicles from Patients with Pulmonary Arterial Hypertension Alters Endothelial Angiogenic Response.肺动脉高压患者细胞外囊泡中的 microRNA 改变了内皮的血管生成反应。
Int J Mol Sci. 2022 Oct 8;23(19):11964. doi: 10.3390/ijms231911964.
6
The Platelet microRNA Profile of Kawasaki Disease: Identification of Novel Diagnostic Biomarkers.川崎病的血小板 microRNA 谱:新型诊断生物标志物的鉴定。
Biomed Res Int. 2020 Jul 17;2020:9061568. doi: 10.1155/2020/9061568. eCollection 2020.
7
Research advances on neurite outgrowth inhibitor B receptor.神经突生长抑制因子 B 受体的研究进展。
J Cell Mol Med. 2020 Jul;24(14):7697-7705. doi: 10.1111/jcmm.15391. Epub 2020 Jun 15.
8
Decrease of miR-125a-5p in Gastritis and Gastric Cancer and Its Possible Association with H. pylori.胃黏膜炎症和胃癌中 miR-125a-5p 的减少及其与 H. pylori 的可能关联。
J Gastrointest Cancer. 2021 Jun;52(2):569-574. doi: 10.1007/s12029-020-00432-w.
9
Angiogenesis and vasculogenic mimicry as therapeutic targets in ovarian cancer.血管生成和血管生成拟态作为卵巢癌的治疗靶点。
BMB Rep. 2020 Jun;53(6):291-298. doi: 10.5483/BMBRep.2020.53.6.060.
10
Anti-Angiogenic Effects of Phytochemicals on miRNA Regulating Breast Cancer Progression.植物化学物质对 miRNA 调控乳腺癌进展的抗血管生成作用。
Biomolecules. 2020 Jan 27;10(2):191. doi: 10.3390/biom10020191.
NgBR对内皮细胞糖基化和血管发育至关重要。
EMBO Rep. 2016 Feb;17(2):167-77. doi: 10.15252/embr.201540789. Epub 2016 Jan 11.
4
Nogo-B receptor deficiency causes cerebral vasculature defects during embryonic development in mice.Nogo-B受体缺陷会导致小鼠胚胎发育期间的脑血管系统缺陷。
Dev Biol. 2016 Feb 15;410(2):190-201. doi: 10.1016/j.ydbio.2015.12.023. Epub 2015 Dec 31.
5
VEGF-Induced Expression of miR-17-92 Cluster in Endothelial Cells Is Mediated by ERK/ELK1 Activation and Regulates Angiogenesis.VEGF诱导内皮细胞中miR-17-92簇的表达由ERK/ELK1激活介导并调节血管生成。
Circ Res. 2016 Jan 8;118(1):38-47. doi: 10.1161/CIRCRESAHA.115.307408. Epub 2015 Oct 15.
6
MicroRNA-26a prevents endothelial cell apoptosis by directly targeting TRPC6 in the setting of atherosclerosis.微小RNA-26a在动脉粥样硬化情况下通过直接靶向瞬时受体电位阳离子通道蛋白6来防止内皮细胞凋亡。
Sci Rep. 2015 Mar 24;5:9401. doi: 10.1038/srep09401.
7
Restoration of impaired endothelial myocyte enhancer factor 2 function rescues pulmonary arterial hypertension.恢复受损的内皮细胞肌细胞增强因子2功能可挽救肺动脉高压。
Circulation. 2015 Jan 13;131(2):190-9. doi: 10.1161/CIRCULATIONAHA.114.013339. Epub 2014 Oct 21.
8
Nogo-B receptor expression correlates negatively with malignancy grade and ki-67 antigen expression in invasive ductal breast carcinoma.Nogo-B 受体表达与浸润性导管乳腺癌的恶性程度和 ki-67 抗原表达呈负相关。
Anticancer Res. 2014 Sep;34(9):4819-28.
9
MicroRNA-497 suppresses angiogenesis by targeting vascular endothelial growth factor A through the PI3K/AKT and MAPK/ERK pathways in ovarian cancer.微小RNA-497通过PI3K/AKT和MAPK/ERK信号通路靶向血管内皮生长因子A抑制卵巢癌血管生成。
Oncol Rep. 2014 Nov;32(5):2127-33. doi: 10.3892/or.2014.3439. Epub 2014 Aug 22.
10
Expression of Nogo isoforms and Nogo-B receptor (NgBR) in non-small cell lung carcinomas.Nogo 异构体和 Nogo-B 受体(NgBR)在非小细胞肺癌中的表达。
Anticancer Res. 2014 Aug;34(8):4059-68.