Suppr超能文献

群体感应在铜绿假单胞菌中由 RhlR 介导,受 PhrD 调控。

Quorum sensing in Pseudomonas aeruginosa mediated by RhlR is regulated by a small RNA PhrD.

机构信息

Department of Microbiology and Biotechnology Centre, The Maharaja Sayajirao University of Baroda, Vadodara, 390002, Gujarat, India.

出版信息

Sci Rep. 2019 Jan 23;9(1):432. doi: 10.1038/s41598-018-36488-9.

Abstract

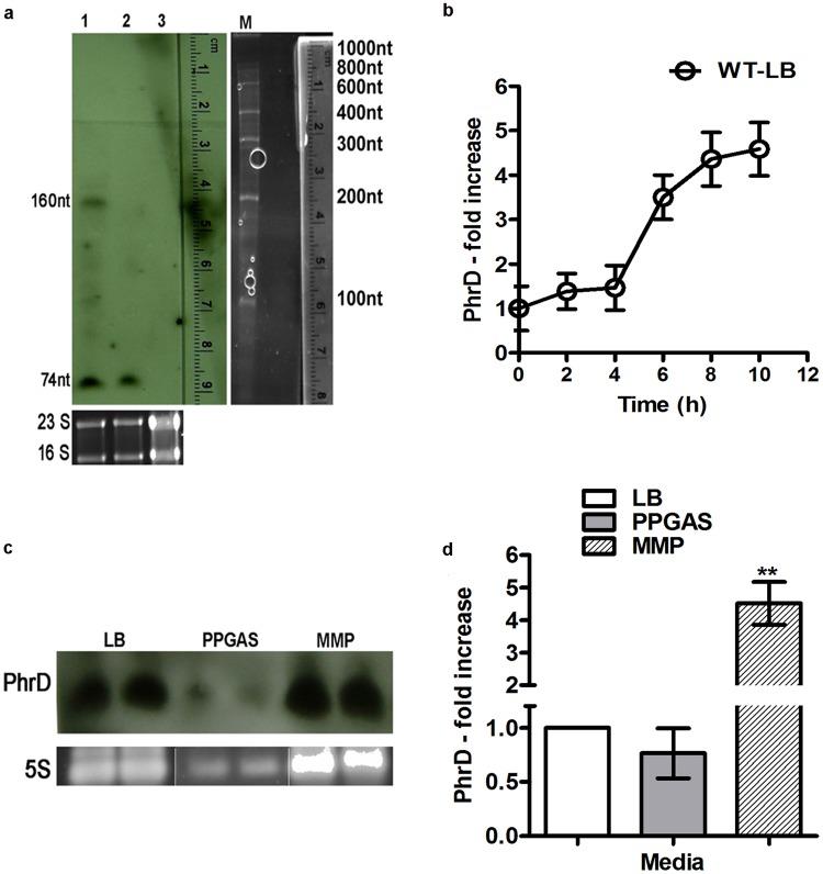
Pseudomonas aeruginosa is a highly invasive human pathogen in spite of the absence of classical host specific virulence factors. Virulence factors regulated by quorum sensing (QS) in P. aeruginosa cause acute infections to shift to chronic diseases. Several small regulatory RNAs (sRNAs) mediate fine-tuning of bacterial responses to environmental signals and regulate quorum sensing. In this study, we show that the quorum sensing regulator RhlR is positively influenced upon over expression of the Hfq dependent small RNA PhrD in Pseudomonas. RhlR transcripts starting from two of the four different promoters have same sequence predicted to base pair with PhrD. Over expression of PhrD increased RhlR transcript levels and production of the biosurfactant rhamnolipid and the redox active pyocyanin pigment. A rhlR::lacZ translational fusion from one of the four promoters showed 2.5-fold higher expression and, a 9-fold increase in overall rhlR transcription was seen in the wild type when compared to the isogenic phrD disruption mutant. Expression, in an E. coli host background, of a rhlR::lacZ fusion in comparison to a construct that harboured a scrambled interaction region resulted in a 10-fold increase under phrD over expression. The interaction of RhlR-5'UTR with PhrD in E. coli indicated that this regulation could function without the involvement of any Pseudomonas specific proteins. Overall, this study demonstrates that PhrD has a positive effect on RhlR and its associated physiology in P. aeruginosa.

摘要

铜绿假单胞菌尽管缺乏经典的宿主特异性毒力因子,但仍是一种高度侵袭性的人类病原体。群体感应(QS)调节的毒力因子会导致铜绿假单胞菌的急性感染转变为慢性疾病。几种小的调节 RNA(sRNA)介导了细菌对环境信号的精细调控,并调节了群体感应。在这项研究中,我们表明,在铜绿假单胞菌中,Hfq 依赖性小 RNA PhrD 的过表达会对群体感应调节因子 RhlR 产生正向影响。从四个不同启动子中的两个启动子开始转录的 RhlR 转录本具有相同的序列,预测与 PhrD 碱基配对。PhrD 的过表达增加了 RhlR 转录本的水平和生物表面活性剂鼠李糖脂以及氧化还原活性绿脓菌素的产生。来自四个启动子之一的 rhlR::lacZ 翻译融合显示出 2.5 倍的更高表达,与异源 phrD 缺失突变体相比,野生型的总体 rhlR 转录增加了 9 倍。与含有 scrambled 相互作用区域的构建体相比,在大肠杆菌宿主背景下表达 rhlR::lacZ 融合导致 phrD 过表达时增加了 10 倍。RhlR-5'UTR 与 PhrD 在大肠杆菌中的相互作用表明,这种调控可以在不涉及任何铜绿假单胞菌特异性蛋白的情况下发挥作用。总的来说,这项研究表明,PhrD 对铜绿假单胞菌中的 RhlR 及其相关生理特性具有正向影响。

https://cdn.ncbi.nlm.nih.gov/pmc/blobs/64f3/6344545/76202ca9ec10/41598_2018_36488_Fig1_HTML.jpg

文献AI研究员

20分钟写一篇综述,助力文献阅读效率提升50倍。

立即体验

用中文搜PubMed

大模型驱动的PubMed中文搜索引擎

马上搜索

文档翻译

学术文献翻译模型,支持多种主流文档格式。

立即体验