Suppr超能文献

利用穿膜肽 PepFect 14 对人胚胎干细胞进行靶向基因沉默。

Targeted gene silencing in human embryonic stem cells using cell-penetrating peptide PepFect 14.

机构信息

Department of Cell Biology, Institute of Molecular and Cell Biology, University of Tartu, Riia 23, 51010, Tartu, Estonia.

Laboratory of Molecular Biotechnology, Institute of Technology, University of Tartu, Nooruse 1, 50411, Tartu, Estonia.

出版信息

Stem Cell Res Ther. 2019 Jan 24;10(1):43. doi: 10.1186/s13287-019-1144-x.

Abstract

BACKGROUND

Human embryonic stem (hES) cells serve as an invaluable tool for research and future medicine, but their transfection often leads to unwanted side effects as the method itself may induce differentiation. On the other hand, RNA interference (RNAi)-based targeted gene silencing is a quick, cost-effective, and easy-to-perform method to address questions regarding the function of genes, especially when hypomorphic knockdowns are needed. Therefore, effective transfection method with minimal side effects is essential for applying RNAi to hES cells. Here, we report a highly promising approach for targeted gene silencing in hES cells with siRNA complexed with cell-penetrating peptide PepFect 14 (PF14). This strategy provides researchers with efficient tool for unraveling the functions of genes or addressing the differentiation of pluripotent stem cells.

METHODS

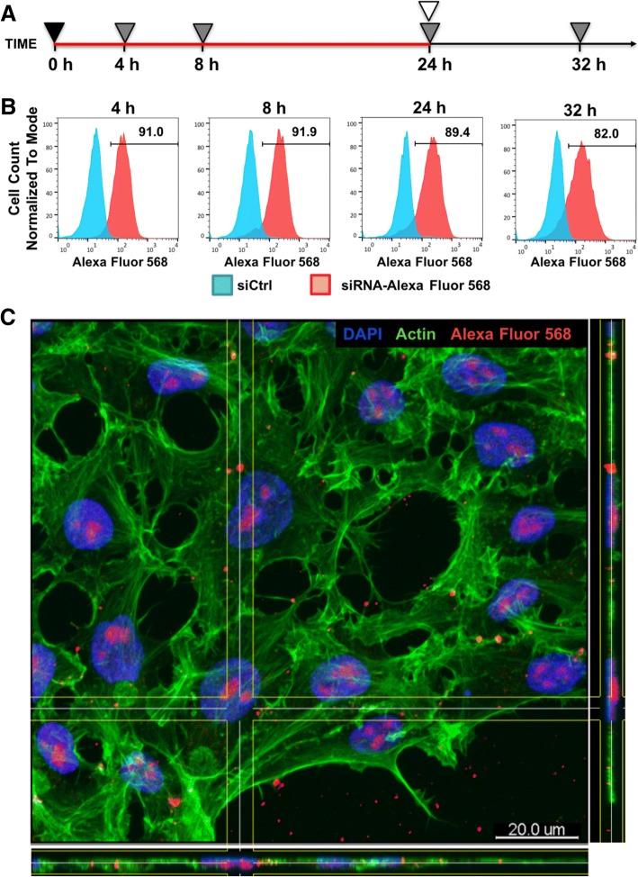
We present a method for delivery of siRNA into hES cells with cell-penetrating peptide PF14. Accordingly, hES cells were transfected in ROCK inhibitor containing medium for 24 h right after EDTA passaging as small cell clumps. Fluorescently labeled siRNA and siRNAs targeting OCT4 or beta-2-microglobulin (B2M) mRNA sequences were used to evaluate the efficiency of transfection and silencing. Analyses were performed at various time points by flow cytometry, RT-qPCR, and immunofluorescence microscopy.

RESULTS

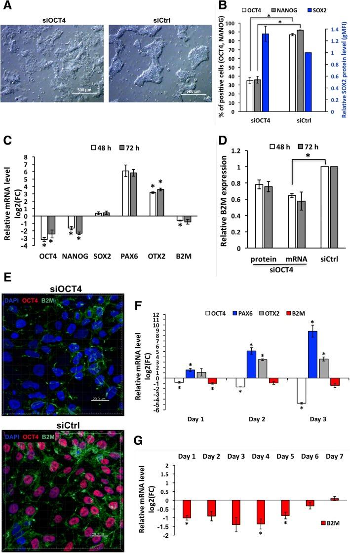
Effective downregulation of OCT4 in 70% of treated hES cells at protein level was achieved, along with 90% reduction at mRNA level in bulk population of cells. The applicability of this low-cost and easy-to-perform method was confirmed by inducing silencing of another target not associated with hES cell pluripotency (B2M). Furthermore, we discovered that downregulation of OCT4 induces neuroectodermal differentiation accompanied by reduced expression of B2M during early stage of this lineage.

CONCLUSIONS

The results demonstrate PF14 as a promising tool for studying gene function and regulatory networks in hES cells by using RNAi.

摘要

背景

人类胚胎干细胞(hES)细胞是研究和未来医学的宝贵工具,但它们的转染常常导致不必要的副作用,因为该方法本身可能诱导分化。另一方面,基于 RNA 干扰(RNAi)的靶向基因沉默是一种快速、具有成本效益且易于实施的方法,可解决有关基因功能的问题,特别是在需要低功能敲除时。因此,对于将 RNAi 应用于 hES 细胞,具有最小副作用的有效转染方法是必不可少的。在这里,我们报告了一种使用与穿透肽 PepFect 14(PF14)复合的 siRNA 对 hES 细胞进行靶向基因沉默的极有前途的方法。该策略为研究人员提供了一种有效的工具,用于揭示基因的功能或解决多能干细胞的分化问题。

方法

我们提出了一种使用穿透肽 PF14 将 siRNA 递送至 hES 细胞的方法。相应地,在 EDTA 传代后 24 小时内,在 ROCK 抑制剂存在的培养基中对 hES 细胞进行转染,使其成为小细胞团。使用荧光标记的 siRNA 和靶向 OCT4 或β-2-微球蛋白(B2M)mRNA 序列的 siRNA 来评估转染和沉默的效率。通过流式细胞术、RT-qPCR 和免疫荧光显微镜在不同时间点进行分析。

结果

在蛋白质水平上,有效下调 70%的处理过的 hES 细胞中的 OCT4,同时在细胞群体中 mRNA 水平降低 90%。通过诱导与 hES 细胞多能性无关的另一个靶标(B2M)的沉默,证实了这种低成本且易于实施的方法的适用性。此外,我们发现下调 OCT4 诱导神经外胚层分化,并伴随着 B2M 在该谱系的早期表达减少。

结论

结果表明,PF14 是通过 RNAi 研究 hES 细胞中基因功能和调控网络的有前途的工具。

https://cdn.ncbi.nlm.nih.gov/pmc/blobs/97fc/6345057/8a08f6529606/13287_2019_1144_Fig1_HTML.jpg

文献AI研究员

20分钟写一篇综述,助力文献阅读效率提升50倍。

立即体验

用中文搜PubMed

大模型驱动的PubMed中文搜索引擎

马上搜索

文档翻译

学术文献翻译模型,支持多种主流文档格式。

立即体验