Department of Cardiothoracic Surgery, Jinling Hospital, Medical School of Nanjing University, 210000, Nanjing, China.
Department of Cardiothoracic Surgery, Jinling Hospital, Southeast University, 210000, Nanjing, China.
Cell Death Dis. 2019 Jan 28;10(2):84. doi: 10.1038/s41419-019-1361-3.
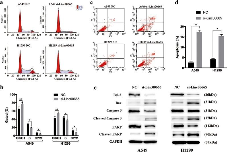
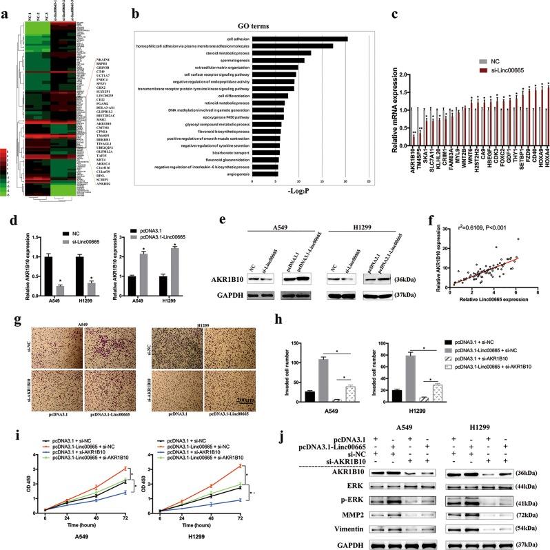
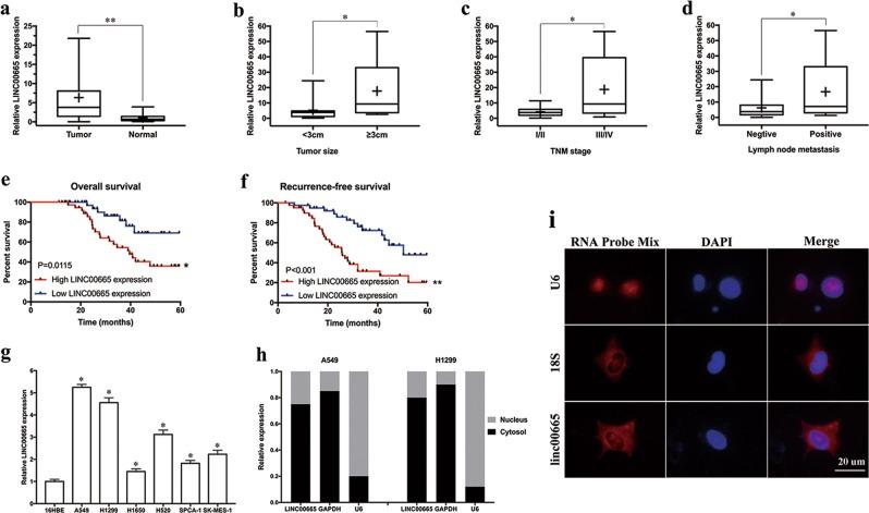
Long non-coding RNAs (lncRNAs) are frequently dysregulated in multiple malignancies, demonstrating their potential oncogenic or tumor-suppressive roles in tumorigenesis. Herein, we reported the identification of a novel lncRNA, linc00665 (ENST00000590622), which was markedly upregulated in lung adenocarcinoma (LUAD) tissues and might serve as an independent predictor for poor prognosis. Functional assays indicated that linc00665 reinforced LUAD cell proliferation and metastasis in vitro and in vivo. Mechanistically, transcription factor SP1 induced the transcription of linc00665 in LUAD cells, which exerted its oncogenic role by functioning as competing endogenous RNA (ceRNA) for miR-98 and subsequently activating downstream AKR1B10-ERK signaling pathway. Together, our study elucidates oncogenic roles of linc00665-miR98-AKR1B10 axis in LUAD tumorigenesis, which may serve as potential diagnostic biomarkers and therapeutic targets.
长链非编码 RNA(lncRNA)在多种恶性肿瘤中经常失调,表明它们在肿瘤发生中具有潜在的致癌或肿瘤抑制作用。在此,我们报道了一种新型 lncRNA,linc00665(ENST00000590622),其在肺腺癌(LUAD)组织中显著上调,可能作为预后不良的独立预测因子。功能分析表明,linc00665 增强了 LUAD 细胞在体外和体内的增殖和转移能力。机制上,转录因子 SP1 诱导 LUAD 细胞中 linc00665 的转录,通过作为 miR-98 的竞争性内源 RNA(ceRNA)发挥致癌作用,进而激活下游 AKR1B10-ERK 信号通路。总之,我们的研究阐明了 linc00665-miR98-AKR1B10 轴在 LUAD 肿瘤发生中的致癌作用,它可能作为潜在的诊断生物标志物和治疗靶点。