Suppr超能文献

雪旺细胞前体产生祖克坎德尔器官中的大多数嗜铬细胞和副神经节中的一些交感神经元。

Schwann Cell Precursors Generate the Majority of Chromaffin Cells in Zuckerkandl Organ and Some Sympathetic Neurons in Paraganglia.

作者信息

Kastriti Maria Eleni, Kameneva Polina, Kamenev Dmitry, Dyachuk Viacheslav, Furlan Alessandro, Hampl Marek, Memic Fatima, Marklund Ulrika, Lallemend Francois, Hadjab Saida, Calvo-Enrique Laura, Ernfors Patrik, Fried Kaj, Adameyko Igor

机构信息

Department of Physiology and Pharmacology, Karolinska Institutet, Stockholm, Sweden.

Center for Brain Research, Medical University of Vienna, Vienna, Austria.

出版信息

Front Mol Neurosci. 2019 Jan 25;12:6. doi: 10.3389/fnmol.2019.00006. eCollection 2019.

Abstract

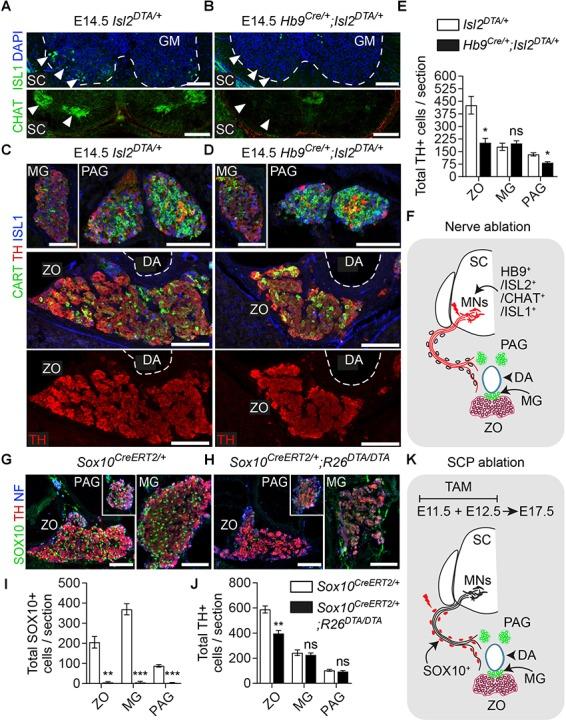
In humans, neurosecretory chromaffin cells control a number of important bodily functions, including those related to stress response. Chromaffin cells appear as a distinct cell type at the beginning of midgestation and are the main cellular source of adrenalin and noradrenalin released into the blood stream. In mammals, two different chromaffin organs emerge at a close distance to each other, the adrenal gland and Zuckerkandl organ (ZO). These two structures are found in close proximity to the kidneys and dorsal aorta, in a region where paraganglioma, pheochromocytoma and neuroblastoma originate in the majority of clinical cases. Recent studies showed that the chromaffin cells comprising the adrenal medulla are largely derived from nerve-associated multipotent Schwann cell precursors (SCPs) arriving at the adrenal anlage with the preganglionic nerve fibers, whereas the migratory neural crest cells provide only minor contribution. However, the embryonic origin of the ZO, which differs from the adrenal medulla in a number of aspects, has not been studied in detail. The ZO is composed of chromaffin cells in direct contact with the dorsal aorta and the intraperitoneal cavity and disappears through an autophagy-mediated mechanism after birth. In contrast, the adrenal medulla remains throughout the entire life and furthermore, is covered by the adrenal cortex. Using a combination of lineage tracing strategies with nerve- and cell type-specific ablations, we reveal that the ZO is largely SCP-derived and forms in synchrony with progressively increasing innervation. Moreover, the ZO develops hand-in-hand with the adjacent sympathetic ganglia that coalesce around the dorsal aorta. Finally, we were able to provide evidence for a SCP-contribution to a small but significant proportion of sympathetic neurons of the posterior paraganglia. Thus, this cellular source complements the neural crest, which acts as a main source of sympathetic neurons. Our discovery of a nerve-dependent origin of chromaffin cells and some sympathoblasts may help to understand the origin of pheochromocytoma, paraganglioma and neuroblastoma, all of which are currently thought to be derived from the neural crest or committed sympathoadrenal precursors.

摘要

在人类中,神经分泌嗜铬细胞控制着许多重要的身体功能,包括与应激反应相关的功能。嗜铬细胞在妊娠中期开始时表现为一种独特的细胞类型,并且是释放到血流中的肾上腺素和去甲肾上腺素的主要细胞来源。在哺乳动物中,两个不同的嗜铬器官彼此紧邻出现,即肾上腺和祖克坎德尔器官(ZO)。这两个结构位于肾脏和背主动脉附近,在该区域,大多数临床病例中的副神经节瘤、嗜铬细胞瘤和神经母细胞瘤起源于此。最近的研究表明,构成肾上腺髓质的嗜铬细胞主要来源于与节前神经纤维一起到达肾上腺原基的神经相关多能雪旺细胞前体(SCPs),而迁移的神经嵴细胞仅提供少量贡献。然而,ZO在许多方面与肾上腺髓质不同,其胚胎起源尚未得到详细研究。ZO由与背主动脉和腹腔直接接触的嗜铬细胞组成,并在出生后通过自噬介导的机制消失。相比之下,肾上腺髓质在整个生命过程中都存在,而且还被肾上腺皮质覆盖。通过将谱系追踪策略与神经和细胞类型特异性消融相结合,我们发现ZO主要来源于SCPs,并与逐渐增加的神经支配同步形成。此外,ZO与围绕背主动脉聚集的相邻交感神经节同步发育。最后,我们能够为SCPs对后副神经节中一小部分但相当比例的交感神经元的贡献提供证据。因此,这种细胞来源补充了作为交感神经元主要来源的神经嵴。我们对嗜铬细胞和一些成神经细胞神经依赖性起源的发现可能有助于理解嗜铬细胞瘤、副神经节瘤和神经母细胞瘤的起源,目前所有这些肿瘤都被认为来源于神经嵴或定向的交感肾上腺前体。

https://cdn.ncbi.nlm.nih.gov/pmc/blobs/188c/6355685/8f270c6f2743/fnmol-12-00006-g001.jpg

文献检索

告别复杂PubMed语法,用中文像聊天一样搜索,搜遍4000万医学文献。AI智能推荐,让科研检索更轻松。

立即免费搜索

文件翻译

保留排版,准确专业,支持PDF/Word/PPT等文件格式,支持 12+语言互译。

免费翻译文档

深度研究

AI帮你快速写综述,25分钟生成高质量综述,智能提取关键信息,辅助科研写作。

立即免费体验