Key Laboratory of Human Functional Genomics of Jiangsu Province, Department of Biochemistry and Molecular Biology, Nanjing Medical University, Nanjing 210029, China.
J Mol Cell Biol. 2019 Sep 19;11(9):747-760. doi: 10.1093/jmcb/mjz004.
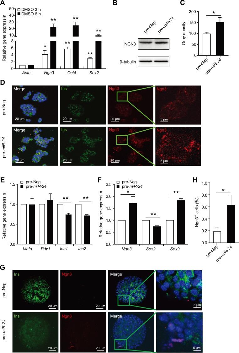
Current research indicates that beta cell loss in type 2 diabetes may be attributed to beta cell dedifferentiation rather than apoptosis; however, the mechanisms by which this occurs remain poorly understood. Our previous study demonstrated that elevation of microRNA-24 (miR-24) in a diabetic setting caused beta cell dysfunction and replicative deficiency. In this study, we focused on the role of miR-24 in beta cell apoptosis and dedifferentiation under endoplasmic reticulum (ER) stress conditions. We found that miR-24 overabundance protected beta cells from thapsigargin-induced apoptosis at the cost of accelerating the impairment of glucose-stimulated insulin secretion (GSIS) and enhancing the presence of dedifferentiation markers. Ingenuity® Pathway Analysis (IPA) revealed that elevation of miR-24 had an inhibitory effect on XBP1 and ATF4, which are downstream effectors of two key branches of ER stress, by inhibiting its direct target, Ire1α. Notably, elevated miR-24 initiated another pathway that targeted Mafa and decreased GSIS function in surviving beta cells, thus guiding their dedifferentiation under ER stress conditions. Our results demonstrated that the elevated miR-24, to the utmost extent, preserves beta cell mass by inhibiting apoptosis and inducing dedifferentiation. This study not only provides a novel mechanism by which miR-24 dominates beta cell turnover under persistent metabolic stress but also offers a therapeutic consideration for treating diabetes by inducing dedifferentiated beta cells to re-differentiation.
目前的研究表明,2 型糖尿病中β细胞的损失可能归因于β细胞去分化而不是细胞凋亡;然而,其发生的机制仍知之甚少。我们之前的研究表明,糖尿病环境中 microRNA-24(miR-24)的升高导致β细胞功能障碍和复制缺陷。在这项研究中,我们专注于 miR-24 在内质网(ER)应激条件下β细胞凋亡和去分化中的作用。我们发现,miR-24 的过度表达以加速葡萄糖刺激的胰岛素分泌(GSIS)损伤和增强去分化标志物的出现为代价,保护β细胞免受 thapsigargin 诱导的凋亡。Ingenuity®Pathway Analysis(IPA)显示,miR-24 的升高通过抑制其直接靶标 Ire1α,对 ER 应激两个关键分支的下游效应物 XBP1 和 ATF4 具有抑制作用。值得注意的是,升高的 miR-24 启动了另一条靶向 Mafa 的途径,降低了存活β细胞中的 GSIS 功能,从而在 ER 应激条件下指导其去分化。我们的研究结果表明,升高的 miR-24 通过抑制细胞凋亡和诱导去分化,在最大程度上保留了β细胞的数量。本研究不仅为 miR-24 在持续代谢应激下支配β细胞周转提供了新的机制,而且为通过诱导去分化的β细胞重新分化来治疗糖尿病提供了治疗考虑。