• 文献检索
  • 文档翻译
  • 深度研究
  • 学术资讯
  • Suppr Zotero 插件Zotero 插件
  • 邀请有礼
  • 套餐&价格
  • 历史记录
应用&插件
Suppr Zotero 插件Zotero 插件浏览器插件Mac 客户端Windows 客户端微信小程序
定价
高级版会员购买积分包购买API积分包
服务
文献检索文档翻译深度研究API 文档MCP 服务
关于我们
关于 Suppr公司介绍联系我们用户协议隐私条款
关注我们

Suppr 超能文献

核心技术专利:CN118964589B侵权必究
粤ICP备2023148730 号-1Suppr @ 2026

文献检索

告别复杂PubMed语法,用中文像聊天一样搜索,搜遍4000万医学文献。AI智能推荐,让科研检索更轻松。

立即免费搜索

文件翻译

保留排版,准确专业,支持PDF/Word/PPT等文件格式,支持 12+语言互译。

免费翻译文档

深度研究

AI帮你快速写综述,25分钟生成高质量综述,智能提取关键信息,辅助科研写作。

立即免费体验

肿瘤特异性重剪的 TSG101 mRNA 促进鼻咽癌的侵袭和转移。

Cancer-Specifically Re-Spliced TSG101 mRNA Promotes Invasion and Metastasis of Nasopharyngeal Carcinoma.

机构信息

Department of Pediatrics, National Taiwan University Hospital, College of Medicine, National Taiwan University, Taipei 10051, Taiwan.

Division of Gene Expression Mechanism, Institute for Comprehensive Medical Science, Fujita Health University, Kutsukake-cho, Toyoake, Aichi 470-1192, Japan.

出版信息

Int J Mol Sci. 2019 Feb 12;20(3):773. doi: 10.3390/ijms20030773.

DOI:10.3390/ijms20030773
PMID:30759747
原文链接:https://pmc.ncbi.nlm.nih.gov/articles/PMC6387056/
Abstract

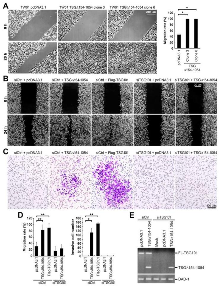
(Tumor susceptibility 101) gene and its aberrantly spliced isoform, termed TSG101∆154-1054, are tightly linked to tumorigenesis in various cancers. The aberrant TSG101∆154-1054 mRNA is generated from cancer-specific re-splicing of mature TSG101 mRNA. The TSG101∆154-1054 protein protects the full-length TSG101 protein from ubiquitin-mediated degradation, implicating TSG101∆154-1054 protein in the progression of cancer. Here, we confirmed that the presence of TSG101∆154-1054 mRNA indeed caused an accumulation of the TSG101 protein in biopsies of human nasopharyngeal carcinoma (NPC), which was recapitulated by the overexpression of TSG101∆154-1054 in the NPC cell line TW01. We demonstrate the potential function of the TSG101∆154-1054 protein in the malignancy of human NPC with scratch-wound healing and transwell invasion assays. By increasing the stability of the TSG101 protein, TSG101∆154-1054 specifically enhanced TSG101-mediated TW01 cell migration and invasion, suggesting the involvement in NPC metastasis . This finding sheds light on the functional significance of TSG101∆154-1054 generation re-splicing of TSG101 mRNA in NPC metastasis and hints at its potential importance as a therapeutic target.

摘要

(肿瘤易感性 101)基因及其异常剪接的异构体,称为 TSG101∆154-1054,与各种癌症的肿瘤发生密切相关。异常的 TSG101∆154-1054 mRNA 是由成熟 TSG101 mRNA 的癌症特异性重新剪接产生的。TSG101∆154-1054 蛋白保护全长 TSG101 蛋白免受泛素介导的降解,暗示 TSG101∆154-1054 蛋白参与了癌症的进展。在这里,我们证实了 TSG101∆154-1054 mRNA 的存在确实导致了人鼻咽癌(NPC)活检中 TSG101 蛋白的积累,这可以通过 NPC 细胞系 TW01 中 TSG101∆154-1054 的过表达来重现。我们通过划痕愈合和 Transwell 侵袭实验证明了 TSG101∆154-1054 蛋白在人 NPC 恶性肿瘤中的潜在功能。通过增加 TSG101 蛋白的稳定性,TSG101∆154-1054 特异性增强了 TSG101 介导的 TW01 细胞迁移和侵袭,提示其参与 NPC 转移。这一发现揭示了 TSG101 mRNA 重新剪接产生 TSG101∆154-1054 在 NPC 转移中的功能意义,并暗示其作为治疗靶点的潜在重要性。

https://cdn.ncbi.nlm.nih.gov/pmc/blobs/78a5/6387056/de3f9d91317c/ijms-20-00773-g005.jpg
https://cdn.ncbi.nlm.nih.gov/pmc/blobs/78a5/6387056/a67f1cd25347/ijms-20-00773-g001.jpg
https://cdn.ncbi.nlm.nih.gov/pmc/blobs/78a5/6387056/020d32c403bc/ijms-20-00773-g002.jpg
https://cdn.ncbi.nlm.nih.gov/pmc/blobs/78a5/6387056/9ab169af2128/ijms-20-00773-g003.jpg
https://cdn.ncbi.nlm.nih.gov/pmc/blobs/78a5/6387056/9eab4a72733a/ijms-20-00773-g004.jpg
https://cdn.ncbi.nlm.nih.gov/pmc/blobs/78a5/6387056/de3f9d91317c/ijms-20-00773-g005.jpg
https://cdn.ncbi.nlm.nih.gov/pmc/blobs/78a5/6387056/a67f1cd25347/ijms-20-00773-g001.jpg
https://cdn.ncbi.nlm.nih.gov/pmc/blobs/78a5/6387056/020d32c403bc/ijms-20-00773-g002.jpg
https://cdn.ncbi.nlm.nih.gov/pmc/blobs/78a5/6387056/9ab169af2128/ijms-20-00773-g003.jpg
https://cdn.ncbi.nlm.nih.gov/pmc/blobs/78a5/6387056/9eab4a72733a/ijms-20-00773-g004.jpg
https://cdn.ncbi.nlm.nih.gov/pmc/blobs/78a5/6387056/de3f9d91317c/ijms-20-00773-g005.jpg

相似文献

1
Cancer-Specifically Re-Spliced TSG101 mRNA Promotes Invasion and Metastasis of Nasopharyngeal Carcinoma.肿瘤特异性重剪的 TSG101 mRNA 促进鼻咽癌的侵袭和转移。
Int J Mol Sci. 2019 Feb 12;20(3):773. doi: 10.3390/ijms20030773.
2
Epstein-Barr Virus Enhances Cancer-Specific Aberrant Splicing of TSG101 Pre-mRNA.EB 病毒增强 TSG101 前体 mRNA 的癌症特异性异常剪接。
Int J Mol Sci. 2022 Feb 24;23(5):2516. doi: 10.3390/ijms23052516.
3
TSGΔ154-1054 splice variant increases TSG101 oncogenicity by inhibiting its E3-ligase-mediated proteasomal degradation.TSGΔ154 - 1054剪接变体通过抑制其E3连接酶介导的蛋白酶体降解来增加TSG101的致癌性。
Oncotarget. 2016 Feb 16;7(7):8240-52. doi: 10.18632/oncotarget.6973.
4
Long noncoding RNA cytoskeleton regulator RNA promotes cell invasion and metastasis by titrating miR-613 to regulate ANXA2 in nasopharyngeal carcinoma.长链非编码RNA细胞骨架调节因子RNA通过滴定miR-613来调节鼻咽癌中的膜联蛋白A2,从而促进细胞侵袭和转移。
Cancer Med. 2020 Feb;9(3):1209-1219. doi: 10.1002/cam4.2778. Epub 2019 Dec 20.
5
High SRC-1 and Twist1 expression predicts poor prognosis and promotes migration and invasion by inducing epithelial-mesenchymal transition in human nasopharyngeal carcinoma.SRC-1 和 Twist1 高表达预示着不良预后,并通过诱导人鼻咽癌中的上皮-间充质转化促进迁移和侵袭。
PLoS One. 2019 Apr 11;14(4):e0215299. doi: 10.1371/journal.pone.0215299. eCollection 2019.
6
Splicing factor derived circular RNA circCAMSAP1 accelerates nasopharyngeal carcinoma tumorigenesis via a SERPINH1/c-Myc positive feedback loop.剪接因子衍生的环状 RNA circCAMSAP1 通过 SERPINH1/c-Myc 正反馈环促进鼻咽癌的肿瘤发生。
Mol Cancer. 2022 Feb 28;21(1):62. doi: 10.1186/s12943-022-01502-2.
7
MicroRNA-296-5p inhibits cell metastasis and invasion in nasopharyngeal carcinoma by reversing transforming growth factor-β-induced epithelial-mesenchymal transition.微小 RNA-296-5p 通过逆转转化生长因子-β诱导的上皮-间充质转化抑制鼻咽癌细胞转移和侵袭。
Cell Mol Biol Lett. 2020 Nov 3;25(1):49. doi: 10.1186/s11658-020-00240-x.
8
Re-splicing of mature mRNA in cancer cells promotes activation of distant weak alternative splice sites.癌细胞中成熟 mRNA 的重新拼接促进了远处弱替代拼接位点的激活。
Nucleic Acids Res. 2012 Sep;40(16):7896-906. doi: 10.1093/nar/gks520. Epub 2012 Jun 6.
9
FOXD1, negatively regulated by miR-186, promotes the proliferation, metastasis and radioresistance of nasopharyngeal carcinoma cells.叉头框蛋白 D1(FOXD1)受 miR-186 负调控,促进鼻咽癌细胞的增殖、转移和放射抵抗。
Cancer Biomark. 2020;28(4):511-521. doi: 10.3233/CBM-191311.
10
TSG101 promotes the proliferation, migration and invasion of hepatocellular carcinoma cells by regulating the PEG10.TSG101 通过调节 PEG10 促进肝癌细胞的增殖、迁移和侵袭。
J Cell Mol Med. 2019 Jan;23(1):70-82. doi: 10.1111/jcmm.13878. Epub 2018 Nov 18.

引用本文的文献

1
TSG101 depletion dysregulates mitochondria and PML NBs, triggering MAD2-overexpressing interphase cell death (MOID) through AIFM1-PML-DAXX pathway.TSG101 缺失会扰乱线粒体和 PML NBs,通过 AIFM1-PML-DAXX 途径触发 MAD2 过表达的有丝分裂期细胞死亡(MOID)。
Cell Death Dis. 2024 Nov 17;15(11):838. doi: 10.1038/s41419-024-07229-w.
2
EhVps23, an ESCRT-I Member, Is a Key Factor in Secretion, Motility, Phagocytosis and Tissue Invasion by .EhVps23,一种 ESCRT-I 成员,是 . 分泌、运动、吞噬和组织侵袭的关键因素。
Front Cell Infect Microbiol. 2022 Mar 14;12:835654. doi: 10.3389/fcimb.2022.835654. eCollection 2022.
3

本文引用的文献

1
TSG101 promotes the proliferation, migration and invasion of hepatocellular carcinoma cells by regulating the PEG10.TSG101 通过调节 PEG10 促进肝癌细胞的增殖、迁移和侵袭。
J Cell Mol Med. 2019 Jan;23(1):70-82. doi: 10.1111/jcmm.13878. Epub 2018 Nov 18.
2
Tumor Susceptibility Gene 101 Mediates Anoikis Resistance of Metastatic Thyroid Cancer Cells.肿瘤易感基因101介导转移性甲状腺癌细胞的失巢凋亡抗性。
Cancer Genomics Proteomics. 2018 Nov-Dec;15(6):473-483. doi: 10.21873/cgp.20106.
3
Growing functions of the ESCRT machinery in cell biology and viral replication.
Epstein-Barr Virus Enhances Cancer-Specific Aberrant Splicing of TSG101 Pre-mRNA.
EB 病毒增强 TSG101 前体 mRNA 的癌症特异性异常剪接。
Int J Mol Sci. 2022 Feb 24;23(5):2516. doi: 10.3390/ijms23052516.
4
Impact of Alternative Splicing Variants on Liver Cancer Biology.可变剪接变体对肝癌生物学的影响。
Cancers (Basel). 2021 Dec 21;14(1):18. doi: 10.3390/cancers14010018.
5
Adding Some "Splice" to Stress Eating: Autophagy, ESCRT and Alternative Splicing Orchestrate the Cellular Stress Response.给压力进食加点“花样”:自噬、ESCRT 和可变剪接共同调控细胞应激反应。
Genes (Basel). 2021 Jul 31;12(8):1196. doi: 10.3390/genes12081196.
6
The Exon Junction Complex Core Represses Cancer-Specific Mature mRNA Re-splicing: A Potential Key Role in Terminating Splicing.外显子连接复合物核心抑制癌症特异性成熟 mRNA 的再剪接:在终止剪接中的潜在关键作用。
Int J Mol Sci. 2021 Jun 17;22(12):6519. doi: 10.3390/ijms22126519.
7
High expression of tumor susceptibility gene 101 (TSG101) is associated with more aggressive behavior in colorectal carcinoma.肿瘤易感性基因 101(TSG101)的高表达与结直肠癌更具侵袭性的行为有关。
J Cancer Res Clin Oncol. 2021 Jun;147(6):1631-1646. doi: 10.1007/s00432-021-03561-2. Epub 2021 Feb 22.
8
Keratin 6A gene silencing suppresses cell invasion and metastasis of nasopharyngeal carcinoma via the β‑catenin cascade.角质蛋白 6A 基因沉默通过β-连环蛋白级联抑制鼻咽癌细胞侵袭和转移。
Mol Med Rep. 2019 May;19(5):3477-3484. doi: 10.3892/mmr.2019.10055. Epub 2019 Mar 18.
内体分选转运复合体(ESCRT)机制在细胞生物学和病毒复制中的不断发展的功能。
Biochem Soc Trans. 2017 Jun 15;45(3):613-634. doi: 10.1042/BST20160479.
4
When membranes need an ESCRT: endosomal sorting and membrane remodelling in health and disease.当膜需要 ESCRT 时:健康和疾病中的内体分选和膜重塑。
Swiss Med Wkly. 2016 Sep 15;146:w14347. doi: 10.4414/smw.2016.14347. eCollection 2016.
5
TSGΔ154-1054 splice variant increases TSG101 oncogenicity by inhibiting its E3-ligase-mediated proteasomal degradation.TSGΔ154 - 1054剪接变体通过抑制其E3连接酶介导的蛋白酶体降解来增加TSG101的致癌性。
Oncotarget. 2016 Feb 16;7(7):8240-52. doi: 10.18632/oncotarget.6973.
6
Biomolecular characterization of exosomes released from cancer stem cells: Possible implications for biomarker and treatment of cancer.癌症干细胞释放的外泌体的生物分子特征:对癌症生物标志物及治疗的潜在意义
Oncotarget. 2015 Feb 20;6(5):3280-91. doi: 10.18632/oncotarget.2462.
7
Unconventional functions for clathrin, ESCRTs, and other endocytic regulators in the cytoskeleton, cell cycle, nucleus, and beyond: links to human disease.网格蛋白、内体分选转运复合体(ESCRTs)及其他内吞调节因子在细胞骨架、细胞周期、细胞核及其他方面的非常规功能:与人类疾病的关联
Cold Spring Harb Perspect Biol. 2014 Sep 2;6(9):a017004. doi: 10.1101/cshperspect.a017004.
8
TSG101 and PEG10 are prognostic markers in squamous cell/adenosquamous carcinomas and adenocarcinoma of the gallbladder.TSG101和PEG10是胆囊鳞状细胞/腺鳞癌及腺癌的预后标志物。
Oncol Lett. 2014 Apr;7(4):1128-1138. doi: 10.3892/ol.2014.1886. Epub 2014 Feb 14.
9
Role of TSG101 in cancer.TSG101 在癌症中的作用。
Front Biosci (Landmark Ed). 2013 Jan 1;18(1):279-88. doi: 10.2741/4099.
10
Re-splicing of mature mRNA in cancer cells promotes activation of distant weak alternative splice sites.癌细胞中成熟 mRNA 的重新拼接促进了远处弱替代拼接位点的激活。
Nucleic Acids Res. 2012 Sep;40(16):7896-906. doi: 10.1093/nar/gks520. Epub 2012 Jun 6.