Suppr超能文献

神经元和癌细胞中的铁死亡相似,但受组蛋白去乙酰化酶抑制剂的调控存在差异。

Ferroptosis in Neurons and Cancer Cells Is Similar But Differentially Regulated by Histone Deacetylase Inhibitors.

机构信息

Burke Neurological Institute, White Plains, New York 10605.

Feil Family Brain and Mind Research Institute, Weill Cornell Medicine, New York, New York 10065.

出版信息

eNeuro. 2019 Feb 15;6(1). doi: 10.1523/ENEURO.0263-18.2019. eCollection 2019 Jan-Feb.

Abstract

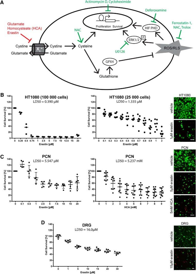
Ferroptotic death is a mechanism for tumor suppression by pharmacological inhibitors that target the X transporter (cystine/glutamate antiporter) in a host of non-CNS and CNS tumors. Inhibition of this transporter leads to reduction of cystine uptake, cyst(e)ine deprivation, subsequent depletion of the versatile antioxidant glutathione, and reactive lipid species-dependent death. Accordingly, pharmacological inhibitors of the X transporter can also induce neuronal cell death raising concerns about toxicity in the CNS and PNS if these agents are used for chemotherapy. Here, we show that ferroptotic death induced by the canonical ferroptosis inducer erastin is similar in HT1080 fibrosarcoma cells and primary cortical neurons although cell death is mediated more potently in cancer cells. Reducing the toxicity of ferroptosis inducers will require, among other things, the identification of agents that protect neurons from ferroptosis but exacerbate it in tumor cells. Although we show that a number of agents known to block ferroptosis in primary mouse neurons also inhibit ferroptosis in fibrosarcoma cells, class I histone deacetylase (HDAC) inhibitors selectively protect neurons while augmenting ferroptosis in cancer cells. Our results further suggest that cell death pathways induced by erastin in these two cell types are statistically identical to each other and identical to oxidative glutamate toxicity in neurons, where death is also mediated via inhibition of X cystine transport. Together, these studies identify HDACs inhibitors as a novel class of agents to augment tumor suppression by ferroptosis induction and to minimize neuronal toxicity that could manifest as peripheral neuropathy or chemo brain.

摘要

铁死亡是一种通过靶向宿主中非中枢神经系统(CNS)和中枢神经系统(CNS)肿瘤中的 X 转运体(胱氨酸/谷氨酸反向转运体)的药理抑制剂来抑制肿瘤的机制。该转运体的抑制作用导致胱氨酸摄取减少、半胱氨酸缺乏,随后多功能抗氧化剂谷胱甘肽耗竭,以及依赖反应性脂质物种的死亡。因此,X 转运体的药理抑制剂也可以诱导神经元细胞死亡,如果这些药物用于化疗,这引起了对中枢神经系统和周围神经系统毒性的担忧。在这里,我们表明,经典铁死亡诱导剂 erastin 诱导的铁死亡在 HT1080 纤维肉瘤细胞和原代皮质神经元中相似,尽管在癌细胞中铁死亡的介导作用更强。降低铁死亡诱导剂的毒性除其他外,还需要确定保护神经元免受铁死亡但加剧肿瘤细胞铁死亡的药物。尽管我们表明,已知可阻止原代小鼠神经元铁死亡的许多药物也可抑制纤维肉瘤细胞中的铁死亡,但 I 类组蛋白去乙酰化酶(HDAC)抑制剂选择性地保护神经元,同时增强癌细胞中的铁死亡。我们的结果还表明,这两种细胞类型中 erastin 诱导的细胞死亡途径彼此统计学上相同,与神经元中的氧化谷氨酸毒性相同,其中死亡也是通过抑制 X 胱氨酸转运介导的。总之,这些研究确定了 HDAC 抑制剂作为一种新型药物,可增强铁死亡诱导的肿瘤抑制作用,并最大限度地减少可能表现为周围神经病或化疗性脑的神经元毒性。

https://cdn.ncbi.nlm.nih.gov/pmc/blobs/1311/6378329/8832e1b2aae3/enu001192850r001.jpg

文献AI研究员

20分钟写一篇综述,助力文献阅读效率提升50倍。

立即体验

用中文搜PubMed

大模型驱动的PubMed中文搜索引擎

马上搜索

文档翻译

学术文献翻译模型,支持多种主流文档格式。

立即体验