Key Laboratory of Birth Defects and Related Diseases of Women and Children (Ministry of Education), Department of Paediatrics, West China Second University Hospital, Chengdu, China.
Department of Microbiology, West China School of Basic Sciences and Forsenic Medicine, Sichuan University, Chengdu, China.
Hepatology. 2019 Jun;69(6):2546-2561. doi: 10.1002/hep.30571. Epub 2019 Apr 11.
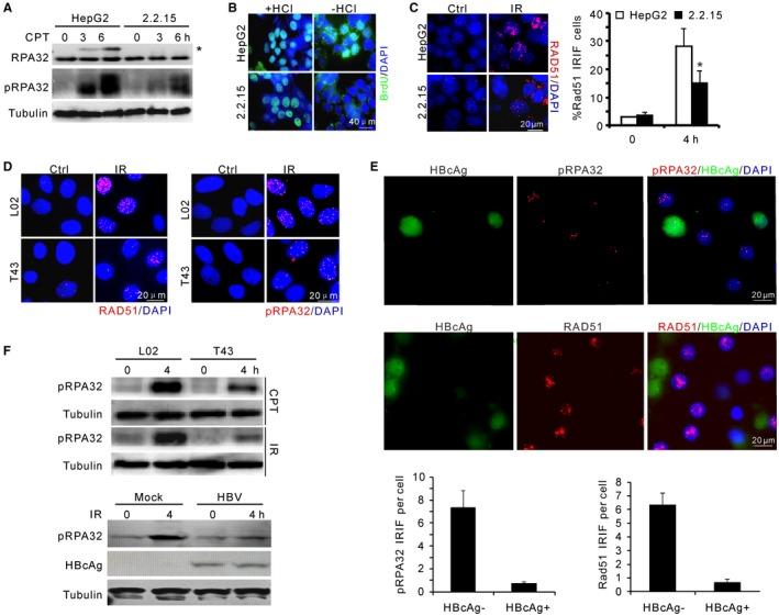
Chronic infection of hepatitis B virus (HBV) is associated with an increased incidence of hepatocellular carcinoma (HCC). HBV encodes an oncoprotein, hepatitis B x protein (HBx), that is crucial for viral replication and interferes with multiple cellular activities including gene expression, histone modifications, and genomic stability. To date, it remains unclear how disruption of these activities contributes to hepatocarcinogenesis. Here, we report that HBV exhibits antiresection activity by disrupting DNA end resection, thus impairing the initial steps of homologous recombination (HR). This antiresection activity occurs in primary human hepatocytes undergoing a natural viral infection-replication cycle as well as in cells with integrated HBV genomes. Among the seven HBV-encoded proteins, we identified HBx as the sole viral factor that inhibits resection. By disrupting an evolutionarily conserved Cullin4A-damage-specific DNA binding protein 1-RING type of E3 ligase, CRL4 , through its H-box, we show that HBx inhibits H2B monoubiquitylation at lysine 120 at double-strand breaks, thus reducing the efficiency of long-range resection. We further show that directly impairing H2B monoubiquitylation elicited tumorigenesis upon engraftment of deficient cells in athymic mice, confirming that the impairment of CRL4 function by HBx is sufficient to promote carcinogenesis. Finally, we demonstrate that lack of H2B monoubiquitylation is manifest in human HBV-associated HCC when compared with HBV-free HCC, implying corresponding defects of epigenetic regulation and end resection. Conclusion: The antiresection activity of HBx induces an HR defect and genomic instability and contributes to tumorigenesis of host hepatocytes.
慢性乙型肝炎病毒(HBV)感染与肝细胞癌(HCC)的发病率增加有关。HBV 编码一种致癌蛋白,即乙型肝炎 x 蛋白(HBx),它对病毒复制至关重要,并干扰多种细胞活动,包括基因表达、组蛋白修饰和基因组稳定性。迄今为止,尚不清楚这些活动的破坏如何导致肝癌发生。在这里,我们报告 HBV 通过破坏 DNA 末端切除来表现出抗切除活性,从而损害同源重组(HR)的初始步骤。这种抗切除活性发生在经历天然病毒感染-复制周期的原代人肝细胞以及整合 HBV 基因组的细胞中。在 HBV 编码的七种蛋白中,我们鉴定出 HBx 是唯一抑制切除的病毒因子。通过其 H 盒破坏一个进化上保守的 Cullin4A-损伤特异性 DNA 结合蛋白 1-RING 型 E3 连接酶,即 CRL4,我们表明 HBx 抑制双链断裂处组蛋白 H2B 的赖氨酸 120 单泛素化,从而降低长距离切除的效率。我们进一步表明,直接破坏 H2B 单泛素化会在缺乏细胞的免疫缺陷小鼠中引发肿瘤发生,证实 HBx 对 CRL4 功能的直接损害足以促进致癌作用。最后,我们证明与 HBV 无关联的 HCC 相比,人 HBV 相关 HCC 中缺乏 H2B 单泛素化,暗示相应的表观遗传调控和末端切除缺陷。结论:HBx 的抗切除活性诱导 HR 缺陷和基因组不稳定性,并促进宿主肝细胞的肿瘤发生。