Suppr超能文献

人类结肠类器官揭示了不同的生理和致癌 Wnt 反应。

Human colon organoids reveal distinct physiologic and oncogenic Wnt responses.

机构信息

German Cancer Consortium, Germany.

Georg-Speyer-Haus, Institute for Tumor Biology and Experimental Therapy, Frankfurt am Main, Germany.

出版信息

J Exp Med. 2019 Mar 4;216(3):704-720. doi: 10.1084/jem.20180823. Epub 2019 Feb 21.

Abstract

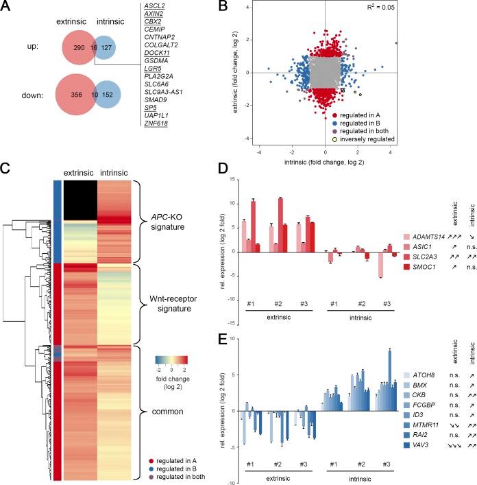
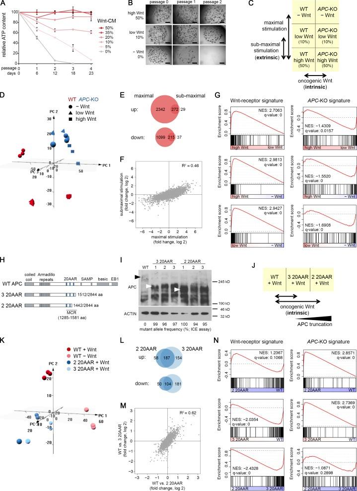
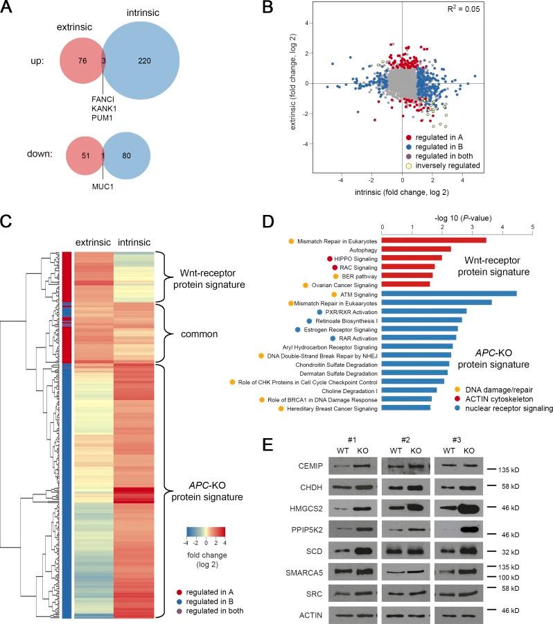
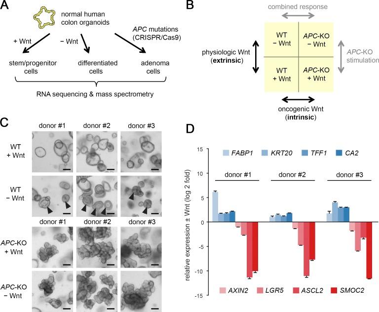
Constitutive Wnt activation upon loss of () acts as main driver of colorectal cancer (CRC). Targeting Wnt signaling has proven difficult because the pathway is crucial for homeostasis and stem cell renewal. To distinguish oncogenic from physiological Wnt activity, we have performed transcriptome and proteome profiling in isogenic human colon organoids. Culture in the presence or absence of exogenous ligand allowed us to discriminate receptor-mediated signaling from the effects of CRISPR/Cas9-induced APC loss. We could catalog two nonoverlapping molecular signatures that were stable at distinct levels of stimulation. Newly identified markers for normal stem/progenitor cells and adenomas were validated by immunohistochemistry and flow cytometry. We found that oncogenic Wnt signals are associated with good prognosis in tumors of the consensus molecular subtype 2 (CMS2). In contrast, receptor-mediated signaling was linked to CMS4 tumors and poor prognosis. Together, our data represent a valuable resource for biomarkers that allow more precise stratification of Wnt responses in CRC.

摘要

APC 缺失导致组成性 Wnt 激活是结直肠癌(CRC)的主要驱动因素。由于 Wnt 信号通路对维持体内平衡和干细胞更新至关重要,靶向该通路具有一定难度。为了区分致癌性和生理性 Wnt 活性,我们在同基因人结肠类器官中进行了转录组和蛋白质组谱分析。通过在存在或不存在外源性配体的情况下进行培养,我们能够区分受体介导的信号与 CRISPR/Cas9 诱导的 APC 缺失的影响。我们可以对两种非重叠的分子特征进行分类,这些特征在不同的刺激水平上保持稳定。通过免疫组织化学和流式细胞术验证了正常干细胞/祖细胞和腺瘤的新鉴定标志物。我们发现致癌性 Wnt 信号与共识分子亚型 2(CMS2)肿瘤中的良好预后相关。相比之下,受体介导的信号与 CMS4 肿瘤和不良预后相关。总之,我们的数据代表了一个有价值的生物标志物资源,可更精确地对 CRC 中的 Wnt 反应进行分层。

https://cdn.ncbi.nlm.nih.gov/pmc/blobs/b64c/6400532/bc95aca53a4d/JEM_20180823_GA.jpg

文献检索

告别复杂PubMed语法,用中文像聊天一样搜索,搜遍4000万医学文献。AI智能推荐,让科研检索更轻松。

立即免费搜索

文件翻译

保留排版,准确专业,支持PDF/Word/PPT等文件格式,支持 12+语言互译。

免费翻译文档

深度研究

AI帮你快速写综述,25分钟生成高质量综述,智能提取关键信息,辅助科研写作。

立即免费体验