• 文献检索
  • 文档翻译
  • 深度研究
  • 学术资讯
  • Suppr Zotero 插件Zotero 插件
  • 邀请有礼
  • 套餐&价格
  • 历史记录
应用&插件
Suppr Zotero 插件Zotero 插件浏览器插件Mac 客户端Windows 客户端微信小程序
定价
高级版会员购买积分包购买API积分包
服务
文献检索文档翻译深度研究API 文档MCP 服务
关于我们
关于 Suppr公司介绍联系我们用户协议隐私条款
关注我们

Suppr 超能文献

核心技术专利:CN118964589B侵权必究
粤ICP备2023148730 号-1Suppr @ 2026

文献检索

告别复杂PubMed语法,用中文像聊天一样搜索,搜遍4000万医学文献。AI智能推荐,让科研检索更轻松。

立即免费搜索

文件翻译

保留排版,准确专业,支持PDF/Word/PPT等文件格式,支持 12+语言互译。

免费翻译文档

深度研究

AI帮你快速写综述,25分钟生成高质量综述,智能提取关键信息,辅助科研写作。

立即免费体验

Mst1-Hippo信号通路通过依赖JNK-Drp1轴诱导线粒体碎片化来触发乳腺癌细胞凋亡。

Mst1-Hippo pathway triggers breast cancer apoptosis via inducing mitochondrial fragmentation in a manner dependent on JNK-Drp1 axis.

作者信息

Ouyang Hui, Zhou Enxiang, Wang Huan

机构信息

Department of Breast and Thyroid Surgery, The Second Xiangya Hospital of Central South University, Changsha, Hunan 410011, China,

出版信息

Onco Targets Ther. 2019 Feb 11;12:1147-1159. doi: 10.2147/OTT.S193787. eCollection 2019.

DOI:10.2147/OTT.S193787
PMID:30809096
原文链接:https://pmc.ncbi.nlm.nih.gov/articles/PMC6376886/
Abstract

BACKGROUND AND OBJECTIVE

Mst1-Hippo pathway and mitochondrial fragmentation participate in the progression of several types of cancers. However, their roles in breast cancer requires investigation. The aim of our study is to determine whether Mst1 overexpression regulates the viability of breast cancer cells via modulating mitochondrial fragmentation.

MATERIALS AND METHODS

TUNEL staining, MTT assay and Western blotting were used to detect cancer cell death. Adenovirus-loaded Mst1 was transfected into cells to overexpress Mst1. Mitochondrial fragmentation was observed via immunofluorescence staining and Western blotting. Pathway blocker was used to detect whether Mst1 modulated cell death and mitochondrial fragmentation via JNK signaling pathway.

RESULTS

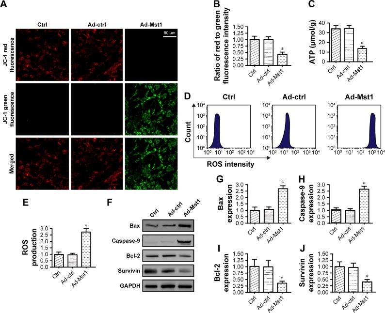
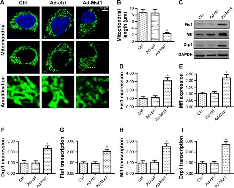
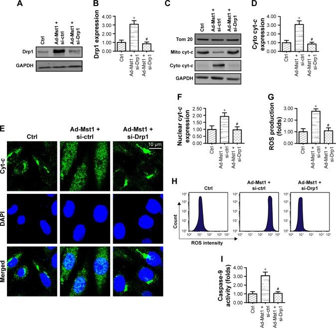
Our data showed that Mst1 overexpression promoted breast cancer cell death in a manner dependent on mitochondrial apoptosis. Mitochondrial oxidative stress, energy metabolism disorder, mitochondrial cyt- liberation and mitochondrial apoptosis activation were observed after Mst1 overexpression. Furthermore, we demonstrated that Mst1 overexpression activated mitochondrial stress via triggering Drp1-related mitochondrial fragmentation, and that inhibition of Drp1-related mitochondrial fragmentation abrogated the proapoptotic effect of Mst1 overexpression on breast cancer cells. To this end, we found that Mst1 modulated Drp1 expression via the JNK signaling pathway, and that blockade of the JNK pathway attenuated mitochondrial stress and repressed apoptosis in Mst1-overexpressed cells.

CONCLUSION

Altogether, our results identified a tumor suppressive role for Mst1 overexpression in breast cancer via activation of the JNK-Drp1 axis and subsequent initiation of fatal mitochondrial fragmentation. Given these findings, strategies to enhance Mst1 activity and elevate the JNK-Drp1-mitochondrial fragmentation cascade have clinical benefits for patients with breast cancer.

摘要

背景与目的

Mst1-Hippo通路和线粒体碎片化参与多种癌症的进展。然而,它们在乳腺癌中的作用尚需研究。本研究的目的是确定Mst1过表达是否通过调节线粒体碎片化来调控乳腺癌细胞的活力。

材料与方法

采用TUNEL染色、MTT法和蛋白质免疫印迹法检测癌细胞死亡情况。将携带腺病毒的Mst1转染至细胞中以过表达Mst1。通过免疫荧光染色和蛋白质免疫印迹法观察线粒体碎片化情况。使用通路阻断剂检测Mst1是否通过JNK信号通路调节细胞死亡和线粒体碎片化。

结果

我们的数据表明,Mst1过表达以依赖线粒体凋亡的方式促进乳腺癌细胞死亡。Mst1过表达后观察到线粒体氧化应激、能量代谢紊乱、线粒体细胞色素释放和线粒体凋亡激活。此外,我们证明Mst1过表达通过触发与Drp1相关的线粒体碎片化激活线粒体应激,并且抑制与Drp1相关的线粒体碎片化可消除Mst1过表达对乳腺癌细胞的促凋亡作用。为此,我们发现Mst1通过JNK信号通路调节Drp1表达,并且阻断JNK通路可减轻线粒体应激并抑制Mst1过表达细胞中的凋亡。

结论

总之,我们的结果确定了Mst1过表达在乳腺癌中的肿瘤抑制作用,其通过激活JNK-Drp1轴并随后引发致命的线粒体碎片化来实现。鉴于这些发现,增强Mst1活性并提升JNK-Drp1-线粒体碎片化级联反应的策略对乳腺癌患者具有临床益处。

https://cdn.ncbi.nlm.nih.gov/pmc/blobs/556d/6376886/911f328c3bba/ott-12-1147Fig6.jpg
https://cdn.ncbi.nlm.nih.gov/pmc/blobs/556d/6376886/d84830130e50/ott-12-1147Fig1.jpg
https://cdn.ncbi.nlm.nih.gov/pmc/blobs/556d/6376886/c047f866c39a/ott-12-1147Fig2.jpg
https://cdn.ncbi.nlm.nih.gov/pmc/blobs/556d/6376886/447a985ae641/ott-12-1147Fig3.jpg
https://cdn.ncbi.nlm.nih.gov/pmc/blobs/556d/6376886/53df41983711/ott-12-1147Fig4.jpg
https://cdn.ncbi.nlm.nih.gov/pmc/blobs/556d/6376886/2e7a1f390edc/ott-12-1147Fig5.jpg
https://cdn.ncbi.nlm.nih.gov/pmc/blobs/556d/6376886/911f328c3bba/ott-12-1147Fig6.jpg
https://cdn.ncbi.nlm.nih.gov/pmc/blobs/556d/6376886/d84830130e50/ott-12-1147Fig1.jpg
https://cdn.ncbi.nlm.nih.gov/pmc/blobs/556d/6376886/c047f866c39a/ott-12-1147Fig2.jpg
https://cdn.ncbi.nlm.nih.gov/pmc/blobs/556d/6376886/447a985ae641/ott-12-1147Fig3.jpg
https://cdn.ncbi.nlm.nih.gov/pmc/blobs/556d/6376886/53df41983711/ott-12-1147Fig4.jpg
https://cdn.ncbi.nlm.nih.gov/pmc/blobs/556d/6376886/2e7a1f390edc/ott-12-1147Fig5.jpg
https://cdn.ncbi.nlm.nih.gov/pmc/blobs/556d/6376886/911f328c3bba/ott-12-1147Fig6.jpg

相似文献

1
Mst1-Hippo pathway triggers breast cancer apoptosis via inducing mitochondrial fragmentation in a manner dependent on JNK-Drp1 axis.Mst1-Hippo信号通路通过依赖JNK-Drp1轴诱导线粒体碎片化来触发乳腺癌细胞凋亡。
Onco Targets Ther. 2019 Feb 11;12:1147-1159. doi: 10.2147/OTT.S193787. eCollection 2019.
2
Proinflammation effect of Mst1 promotes BV-2 cell death via augmenting Drp1-mediated mitochondrial fragmentation and activating the JNK pathway.Mst1 的促炎作用通过增强 Drp1 介导的线粒体片段化和激活 JNK 通路促进 BV-2 细胞死亡。
J Cell Physiol. 2020 Feb;235(2):1504-1514. doi: 10.1002/jcp.29070. Epub 2019 Jul 8.
3
Sirtuin 3 inhibition induces mitochondrial stress in tongue cancer by targeting mitochondrial fission and the JNK-Fis1 biological axis.Sirtuin 3 抑制通过靶向线粒体分裂和 JNK-Fis1 生物轴诱导舌癌中线粒体应激。
Cell Stress Chaperones. 2019 Mar;24(2):369-383. doi: 10.1007/s12192-019-00970-8. Epub 2019 Jan 17.
4
Mst1 overexpression combined with Yap knockdown augments thyroid carcinoma apoptosis via promoting MIEF1-related mitochondrial fission and activating the JNK pathway.Mst1过表达联合Yap基因敲低通过促进MIEF1相关的线粒体分裂和激活JNK信号通路增强甲状腺癌细胞凋亡。
Cancer Cell Int. 2019 May 22;19:143. doi: 10.1186/s12935-019-0860-8. eCollection 2019.
5
Hippo/Mst1 overexpression induces mitochondrial death in head and neck squamous cell carcinoma via activating β-catenin/Drp1 pathway.Hippo/Mst1 过表达通过激活β-catenin/Drp1 通路诱导头颈部鳞状细胞癌中线粒体死亡。
Cell Stress Chaperones. 2019 Jul;24(4):807-816. doi: 10.1007/s12192-019-01008-9. Epub 2019 May 24.
6
Mst1 regulates post-infarction cardiac injury through the JNK-Drp1-mitochondrial fission pathway.Mst1 通过 JNK-Drp1-线粒体分裂途径调节梗死后心肌损伤。
Cell Mol Biol Lett. 2018 May 8;23:21. doi: 10.1186/s11658-018-0085-1. eCollection 2018.
7
Mst1 regulates colorectal cancer stress response via inhibiting Bnip3-related mitophagy by activation of JNK/p53 pathway.Mst1 通过激活 JNK/p53 通路抑制 Bnip3 相关的线粒体自噬来调节结直肠癌细胞应激反应。
Cell Biol Toxicol. 2018 Aug;34(4):263-277. doi: 10.1007/s10565-017-9417-6. Epub 2017 Oct 24.
8
Mst1-Hippo Pathway Triggers Breast Cancer Apoptosis via Inducing Mitochondrial Fragmentation in a Manner Dependent on JNK-Drp1 Axis [Retraction].Mst1-Hippo信号通路通过依赖JNK-Drp1轴诱导线粒体碎片化触发乳腺癌细胞凋亡[撤回声明]
Onco Targets Ther. 2024 Feb 15;17:109-110. doi: 10.2147/OTT.S464002. eCollection 2024.
9
Effect of Mst1 on Endometriosis Apoptosis and Migration: Role of Drp1-Related Mitochondrial Fission and Parkin-Required Mitophagy.Mst1对子宫内膜异位症细胞凋亡和迁移的影响:动力相关蛋白1(Drp1)介导的线粒体分裂及帕金蛋白(Parkin)参与的线粒体自噬的作用
Cell Physiol Biochem. 2018;45(3):1172-1190. doi: 10.1159/000487450. Epub 2018 Feb 9.
10
Suramin protects hepatocytes from LPS-induced apoptosis by regulating mitochondrial stress and inactivating the JNK-Mst1 signaling pathway.苏拉明通过调节线粒体应激和失活 JNK-Mst1 信号通路来保护肝细胞免受 LPS 诱导的凋亡。
J Physiol Sci. 2019 May;69(3):489-502. doi: 10.1007/s12576-019-00666-9. Epub 2019 Feb 15.

引用本文的文献

1
NSUN2-mediated RNA mC modification drives multiple myeloma progression by enhancing the stability of HIP1 mRNA.NSUN2介导的RNA mC修饰通过增强HIP1 mRNA的稳定性驱动多发性骨髓瘤进展。
Sci Rep. 2025 Jul 31;15(1):27888. doi: 10.1038/s41598-025-13695-9.
2
DRP1: shedding light on the complex nexus of mitochondrial fission and breast cancer.动力相关蛋白1:揭示线粒体裂变与乳腺癌之间的复杂关系
Future Oncol. 2025 Feb;21(5):593-603. doi: 10.1080/14796694.2024.2447813. Epub 2024 Dec 29.
3
Oxidative Stress in Breast Cancer: A Biochemical Map of Reactive Oxygen Species Production.

本文引用的文献

1
Mst1 regulates non-small cell lung cancer A549 cell apoptosis by inducing mitochondrial damage via ROCK1/F‑actin pathways.Mst1 通过 ROCK1/F-actin 通路诱导线粒体损伤调控非小细胞肺癌 A549 细胞凋亡。
Int J Oncol. 2018 Dec;53(6):2409-2422. doi: 10.3892/ijo.2018.4586. Epub 2018 Oct 8.
2
Direct visualization of location and uptake of applied melatonin and serotonin in living tissues and their redistribution in plants in response to thermal stress.直接观察热应激条件下活组织中施用的褪黑素和血清素的位置和摄取及其在植物中的再分配。
J Pineal Res. 2019 Jan;66(1):e12527. doi: 10.1111/jpi.12527. Epub 2018 Oct 20.
3
乳腺癌中的氧化应激:活性氧生成的生化图谱
Curr Issues Mol Biol. 2024 May 13;46(5):4646-4687. doi: 10.3390/cimb46050282.
4
Mst2 Overexpression Inhibits Thyroid Carcinoma Growth and Metastasis by Disrupting Mitochondrial Fitness and Endoplasmic Reticulum Homeostasis.Mst2过表达通过破坏线粒体适应性和内质网稳态抑制甲状腺癌生长和转移。
J Oncol. 2021 Sep 6;2021:1262291. doi: 10.1155/2021/1262291. eCollection 2021.
5
Retraction Note: Sirtuin 3 inhibition induces mitochondrial stress in tongue cancer by targeting mitochondrial fission and the JNK-Fis1 biological axis.撤稿声明:沉默调节蛋白3抑制通过靶向线粒体分裂和JNK-Fis1生物学轴诱导舌癌中的线粒体应激。
Cell Stress Chaperones. 2021 Nov;26(6):1011. doi: 10.1007/s12192-021-01227-z. Epub 2021 Aug 25.
6
MST1 inhibits the progression of breast cancer by regulating the Hippo signaling pathway and may serve as a prognostic biomarker.MST1 通过调控 Hippo 信号通路抑制乳腺癌的进展,有望成为一种预后生物标志物。
Mol Med Rep. 2021 May;23(5). doi: 10.3892/mmr.2021.12022. Epub 2021 Mar 24.
7
Interplay of mitochondrial fission-fusion with cell cycle regulation: Possible impacts on stem cell and organismal aging.线粒体裂变-融合与细胞周期调控的相互作用:对干细胞和机体衰老的可能影响。
Exp Gerontol. 2020 Jul 1;135:110919. doi: 10.1016/j.exger.2020.110919. Epub 2020 Mar 24.
8
Long non-coding RNA TNRC6C-AS1 promotes methylation of STK4 to inhibit thyroid carcinoma cell apoptosis and autophagy via Hippo signalling pathway.长链非编码 RNA TNRC6C-AS1 通过 Hippo 信号通路促进 STK4 的甲基化,从而抑制甲状腺癌细胞凋亡和自噬。
J Cell Mol Med. 2020 Jan;24(1):304-316. doi: 10.1111/jcmm.14728. Epub 2019 Oct 27.
9
Sirtuin 3 attenuates neuroinflammation-induced apoptosis in BV-2 microglia.沉默调节蛋白3减轻BV-2小胶质细胞中神经炎症诱导的细胞凋亡。
Aging (Albany NY). 2019 Oct 20;11(20):9075-9089. doi: 10.18632/aging.102375.
10
LncRNA MALAT1/miR-181a-5p affects the proliferation and adhesion of myeloma cells via regulation of Hippo-YAP signaling pathway.长链非编码 RNA MALAT1/miR-181a-5p 通过调节 Hippo-YAP 信号通路影响骨髓瘤细胞的增殖和黏附。
Cell Cycle. 2019 Oct;18(19):2509-2523. doi: 10.1080/15384101.2019.1652034. Epub 2019 Aug 9.
Schizandrin A Alleviates LPS-Induced Injury in Human Keratinocyte Cell Hacat Through a MicroRNA-127-Dependent Regulation.
五味子甲素通过微小RNA-127依赖性调控减轻脂多糖诱导的人角质形成细胞Hacat损伤。
Cell Physiol Biochem. 2018;49(6):2229-2239. doi: 10.1159/000493826. Epub 2018 Sep 26.
4
BI1 alleviates cardiac microvascular ischemia-reperfusion injury via modifying mitochondrial fission and inhibiting XO/ROS/F-actin pathways.BI1 通过调节线粒体分裂和抑制 XO/ROS/F-actin 通路减轻心脏微血管缺血再灌注损伤。
J Cell Physiol. 2019 Apr;234(4):5056-5069. doi: 10.1002/jcp.27308. Epub 2018 Sep 7.
5
Matrine has pro-apoptotic effects on liver cancer by triggering mitochondrial fission and activating Mst1-JNK signalling pathways.苦参碱通过引发线粒体分裂和激活Mst1-JNK信号通路对肝癌具有促凋亡作用。
J Physiol Sci. 2019 Mar;69(2):185-198. doi: 10.1007/s12576-018-0634-4. Epub 2018 Aug 28.
6
Therapeutic effect of Sirtuin 3 on ameliorating nonalcoholic fatty liver disease: The role of the ERK-CREB pathway and Bnip3-mediated mitophagy.Sirtuin 3 通过调控 ERK-CREB 通路和 Bnip3 介导的线粒体自噬改善非酒精性脂肪性肝病的作用
Redox Biol. 2018 Sep;18:229-243. doi: 10.1016/j.redox.2018.07.011. Epub 2018 Jul 20.
7
ER-Mitochondria Microdomains in Cardiac Ischemia-Reperfusion Injury: A Fresh Perspective.心肌缺血再灌注损伤中的内质网-线粒体微区:一个新视角。
Front Physiol. 2018 Jun 15;9:755. doi: 10.3389/fphys.2018.00755. eCollection 2018.
8
Stimulation of Eryptosis by Afatinib.阿法替尼对红细胞凋亡的刺激作用。
Cell Physiol Biochem. 2018;47(3):1259-1273. doi: 10.1159/000490221. Epub 2018 Jun 15.
9
Effects of melatonin on thymic and oxidative stress dysfunctions during Trypanosoma cruzi infection.褪黑素对克氏锥虫感染期间胸腺和氧化应激功能障碍的影响。
J Pineal Res. 2018 Oct;65(3):e12510. doi: 10.1111/jpi.12510. Epub 2018 Aug 1.
10
Inhibitory effect of melatonin on necroptosis via repressing the Ripk3-PGAM5-CypD-mPTP pathway attenuates cardiac microvascular ischemia-reperfusion injury.褪黑素通过抑制 Ripk3-PGAM5-CypD-mPTP 通路抑制坏死性凋亡从而减轻心脏微血管缺血再灌注损伤。
J Pineal Res. 2018 Oct;65(3):e12503. doi: 10.1111/jpi.12503. Epub 2018 May 28.