• 文献检索
  • 文档翻译
  • 深度研究
  • 学术资讯
  • Suppr Zotero 插件Zotero 插件
  • 邀请有礼
  • 套餐&价格
  • 历史记录
应用&插件
Suppr Zotero 插件Zotero 插件浏览器插件Mac 客户端Windows 客户端微信小程序
定价
高级版会员购买积分包购买API积分包
服务
文献检索文档翻译深度研究API 文档MCP 服务
关于我们
关于 Suppr公司介绍联系我们用户协议隐私条款
关注我们

Suppr 超能文献

核心技术专利:CN118964589B侵权必究
粤ICP备2023148730 号-1Suppr @ 2026

文献检索

告别复杂PubMed语法,用中文像聊天一样搜索,搜遍4000万医学文献。AI智能推荐,让科研检索更轻松。

立即免费搜索

文件翻译

保留排版,准确专业,支持PDF/Word/PPT等文件格式,支持 12+语言互译。

免费翻译文档

深度研究

AI帮你快速写综述,25分钟生成高质量综述,智能提取关键信息,辅助科研写作。

立即免费体验

抑制 MAPK/ERK 通路可促进少突胶质细胞的生成,恢复脱髓鞘疾病。

Inhibition of MAPK/ERK pathway promotes oligodendrocytes generation and recovery of demyelinating diseases.

机构信息

CAS Key Laboratory of Receptor Research, the National Center for Drug Screening, Shanghai Institute of Materia Medica, Chinese Academy of Sciences, Shanghai, China.

University of Chinese Academy of Sciences, Graduate School, Beijing, China.

出版信息

Glia. 2019 Jul;67(7):1320-1332. doi: 10.1002/glia.23606. Epub 2019 Feb 28.

DOI:10.1002/glia.23606
PMID:30815939
原文链接:https://pmc.ncbi.nlm.nih.gov/articles/PMC6593996/
Abstract

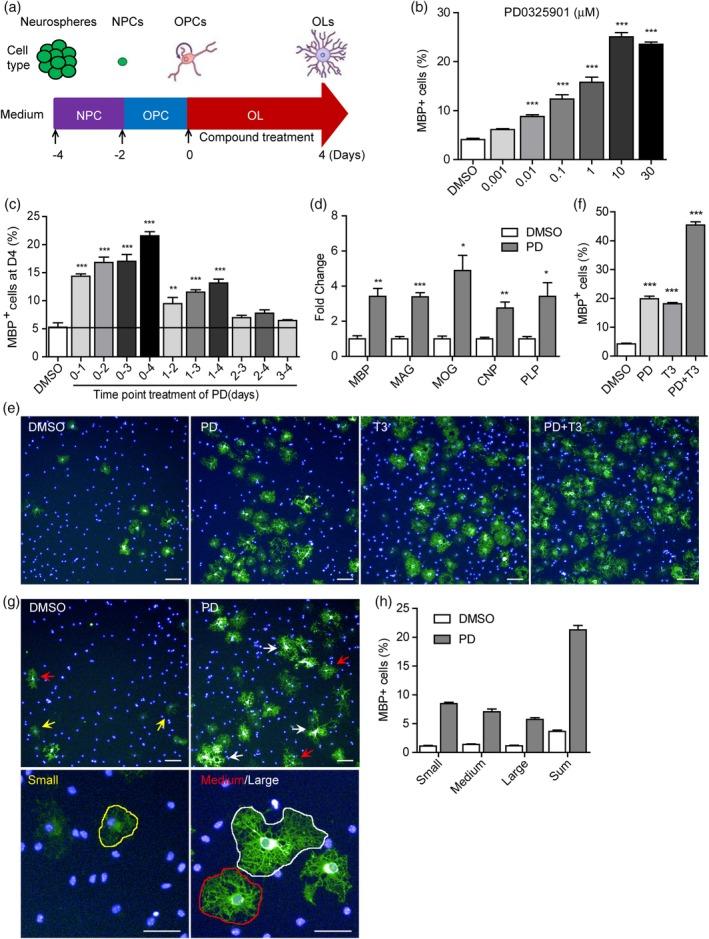
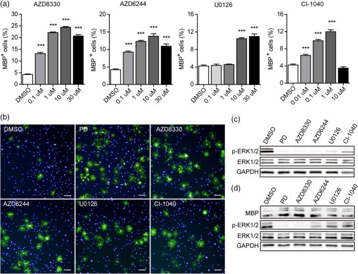
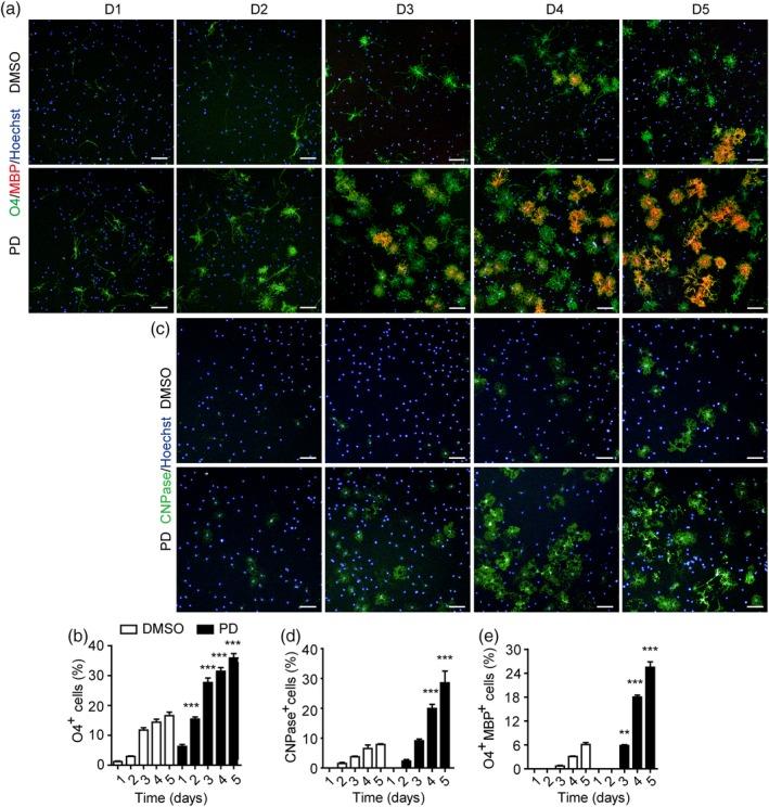
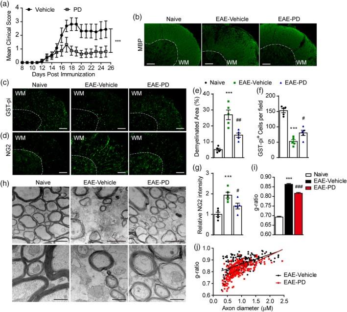
Oligodendrocytes (OLs) are the myelinating glia of the central nervous system. Injury to OLs causes myelin loss. In demyelinating diseases, such as multiple sclerosis, the remyelination is hindered principally due to a failure of the oligodendrocyte precursor cells (OPCs) to differentiate into mature OLs. To identify inducers of OPC to OL differentiation, a high-throughput screening based on myelin basic protein expression using neural progenitor cells-derived OPCs has been performed and, PD0325901-an MEK (MAPK kinase) inhibitor-is found to significantly enhance OPC to OL differentiation in a dose- and time-dependent manner. Other MEK inhibitors also display similar effect, indicating blockade of MAPK-ERK signaling is sufficient to induce OPC differentiation into OLs. PD0325901 facilitates the formation of myelin sheaths in OPC-neuron co-culture in vitro. And in experimental autoimmune encephalomyelitis model and cuprizone-induced demyelination model, PD0325901 displays significant therapeutic effect by promoting myelin regeneration. Our results suggest that targeting the MAPK-ERK pathway might be an intriguing way to develop new therapies for demyelinating diseases.

摘要

少突胶质细胞(OLs)是中枢神经系统的髓鞘形成胶质细胞。OLs 的损伤会导致髓鞘丢失。在脱髓鞘疾病中,如多发性硬化症,髓鞘的再形成主要受到少突胶质前体细胞(OPCs)向成熟 OL 分化失败的阻碍。为了鉴定诱导 OPC 向 OL 分化的诱导物,我们使用神经祖细胞衍生的 OPC 进行了基于髓鞘碱性蛋白表达的高通量筛选,发现 PD0325901(一种 MEK(MAPK 激酶)抑制剂)可显著增强 OPC 向 OL 分化,呈剂量和时间依赖性。其他 MEK 抑制剂也显示出类似的效果,表明阻断 MAPK-ERK 信号足以诱导 OPC 分化为 OL。PD0325901 促进了体外 OPC-神经元共培养中髓鞘鞘的形成。在实验性自身免疫性脑脊髓炎模型和杯状蛋白诱导的脱髓鞘模型中,PD0325901 通过促进髓鞘再生显示出显著的治疗效果。我们的结果表明,靶向 MAPK-ERK 通路可能是开发脱髓鞘疾病新疗法的一种有趣方法。

https://cdn.ncbi.nlm.nih.gov/pmc/blobs/e941/6593996/c990342991a8/GLIA-67-1320-g006.jpg
https://cdn.ncbi.nlm.nih.gov/pmc/blobs/e941/6593996/01daa3e37a5f/GLIA-67-1320-g001.jpg
https://cdn.ncbi.nlm.nih.gov/pmc/blobs/e941/6593996/ac73b08dc60c/GLIA-67-1320-g002.jpg
https://cdn.ncbi.nlm.nih.gov/pmc/blobs/e941/6593996/96add6f9f379/GLIA-67-1320-g003.jpg
https://cdn.ncbi.nlm.nih.gov/pmc/blobs/e941/6593996/afa2cb59ba6e/GLIA-67-1320-g004.jpg
https://cdn.ncbi.nlm.nih.gov/pmc/blobs/e941/6593996/bd71b35cf287/GLIA-67-1320-g005.jpg
https://cdn.ncbi.nlm.nih.gov/pmc/blobs/e941/6593996/c990342991a8/GLIA-67-1320-g006.jpg
https://cdn.ncbi.nlm.nih.gov/pmc/blobs/e941/6593996/01daa3e37a5f/GLIA-67-1320-g001.jpg
https://cdn.ncbi.nlm.nih.gov/pmc/blobs/e941/6593996/ac73b08dc60c/GLIA-67-1320-g002.jpg
https://cdn.ncbi.nlm.nih.gov/pmc/blobs/e941/6593996/96add6f9f379/GLIA-67-1320-g003.jpg
https://cdn.ncbi.nlm.nih.gov/pmc/blobs/e941/6593996/afa2cb59ba6e/GLIA-67-1320-g004.jpg
https://cdn.ncbi.nlm.nih.gov/pmc/blobs/e941/6593996/bd71b35cf287/GLIA-67-1320-g005.jpg
https://cdn.ncbi.nlm.nih.gov/pmc/blobs/e941/6593996/c990342991a8/GLIA-67-1320-g006.jpg

相似文献

1
Inhibition of MAPK/ERK pathway promotes oligodendrocytes generation and recovery of demyelinating diseases.抑制 MAPK/ERK 通路可促进少突胶质细胞的生成,恢复脱髓鞘疾病。
Glia. 2019 Jul;67(7):1320-1332. doi: 10.1002/glia.23606. Epub 2019 Feb 28.
2
Vitamin C promotes oligodendrocytes generation and remyelination.维生素 C 促进少突胶质细胞的生成和髓鞘再生。
Glia. 2018 Jul;66(7):1302-1316. doi: 10.1002/glia.23306. Epub 2018 Feb 9.
3
Donepezil, a drug for Alzheimer's disease, promotes oligodendrocyte generation and remyelination.多奈哌齐,一种治疗阿尔茨海默病的药物,可促进少突胶质细胞生成和髓鞘再生。
Acta Pharmacol Sin. 2019 Nov;40(11):1386-1393. doi: 10.1038/s41401-018-0206-4. Epub 2019 Mar 27.
4
Thymosin beta4 promotes oligodendrogenesis in the demyelinating central nervous system.胸腺素β4促进脱髓鞘中枢神经系统中的少突胶质细胞生成。
Neurobiol Dis. 2016 Apr;88:85-95. doi: 10.1016/j.nbd.2016.01.010. Epub 2016 Jan 12.
5
Rolipram promotes remyelination possibly via MEK-ERK signal pathway in cuprizone-induced demyelination mouse.罗利普兰可能通过 MEK-ERK 信号通路促进髓鞘再形成在 Cuprizone 诱导的脱髓鞘小鼠中。
Exp Neurol. 2012 Oct;237(2):304-11. doi: 10.1016/j.expneurol.2012.07.011. Epub 2012 Jul 24.
6
The orphan G protein-coupled receptor GPR149 is a negative regulator of myelination and remyelination.孤儿 G 蛋白偶联受体 GPR149 是髓鞘形成和再髓鞘化的负调节剂。
Glia. 2022 Oct;70(10):1992-2008. doi: 10.1002/glia.24233. Epub 2022 Jun 27.
7
rHIgM22 enhances remyelination in the brain of the cuprizone mouse model of demyelination.rHIgM22 增强脱髓鞘杯状寡糖模型小鼠大脑中的髓鞘再生。
Neurobiol Dis. 2017 Sep;105:142-155. doi: 10.1016/j.nbd.2017.05.015. Epub 2017 May 30.
8
Myelin repair is accelerated by inactivating CXCR2 on nonhematopoietic cells.髓鞘修复可通过使非造血细胞上的 CXCR2 失活来加速。
J Neurosci. 2010 Jul 7;30(27):9074-83. doi: 10.1523/JNEUROSCI.1238-10.2010.
9
Targeting TrkB with a Brain-Derived Neurotrophic Factor Mimetic Promotes Myelin Repair in the Brain.靶向脑源性神经营养因子模拟物促进大脑髓鞘修复。
J Neurosci. 2018 Aug 8;38(32):7088-7099. doi: 10.1523/JNEUROSCI.0487-18.2018. Epub 2018 Jul 5.
10
MiR-146a promotes remyelination in a cuprizone model of demyelinating injury.微小RNA-146a在脱髓鞘损伤的铜离子螯合剂模型中促进髓鞘再生。
Neuroscience. 2017 Apr 21;348:252-263. doi: 10.1016/j.neuroscience.2017.02.029. Epub 2017 Feb 23.

引用本文的文献

1
Constraint-induced movement therapy combined with mesenchymal stem cell transplantation promotes myelination and functional recovery by inhibiting PRKCD/MEK/ERK pathway in hemiplegic cerebral palsy rats.强制性运动疗法联合间充质干细胞移植通过抑制偏瘫型脑瘫大鼠的PRKCD/MEK/ERK通路促进髓鞘形成和功能恢复。
Stem Cell Res Ther. 2025 Aug 21;16(1):447. doi: 10.1186/s13287-025-04544-7.
2
Hypomyelination in autism-associated neuroligin-3 mutant mice impairs parvalbumin interneuron excitability, gamma oscillations, and sensory discrimination.自闭症相关的神经连接蛋白3突变小鼠的髓鞘形成不足会损害小白蛋白中间神经元的兴奋性、γ振荡和感觉辨别能力。
Nat Commun. 2025 Jul 10;16(1):6382. doi: 10.1038/s41467-025-61455-0.
3

本文引用的文献

1
Vitamin C promotes oligodendrocytes generation and remyelination.维生素 C 促进少突胶质细胞的生成和髓鞘再生。
Glia. 2018 Jul;66(7):1302-1316. doi: 10.1002/glia.23306. Epub 2018 Feb 9.
2
Origin and dynamics of oligodendrocytes in the developing brain: Implications for perinatal white matter injury.发育中大脑少突胶质细胞的起源和动力学:对围产期脑白质损伤的影响。
Glia. 2018 Feb;66(2):221-238. doi: 10.1002/glia.23256. Epub 2017 Nov 14.
3
Oligodendrocyte Nf1 Controls Aberrant Notch Activation and Regulates Myelin Structure and Behavior.
Demyelination and Remyelination: General Principles.
脱髓鞘与再髓鞘化:一般原则
Adv Neurobiol. 2025;43:207-255. doi: 10.1007/978-3-031-87919-7_9.
4
Molecular mechanisms and consequences of TDP-43 phosphorylation in neurodegeneration.神经退行性变中TDP - 43磷酸化的分子机制及后果
Mol Neurodegener. 2025 May 8;20(1):53. doi: 10.1186/s13024-025-00839-8.
5
BDNF mediates the heart-brain axis: implications for cardiovascular diseases and mental disorders.脑源性神经营养因子介导心脑轴:对心血管疾病和精神障碍的影响。
Eur Arch Psychiatry Clin Neurosci. 2025 Apr 29. doi: 10.1007/s00406-025-02016-w.
6
Enhancing remyelination in multiple sclerosis via M1 muscarinic acetylcholine receptor.通过M1毒蕈碱型乙酰胆碱受体增强多发性硬化症的髓鞘再生
Mol Pharmacol. 2025 Apr;107(4):100027. doi: 10.1016/j.molpha.2025.100027. Epub 2025 Feb 28.
7
Construction of a rodent neural network-skeletal muscle assembloid that simulate the postnatal development of spinal cord motor neuronal network.构建模拟脊髓运动神经元网络出生后发育的啮齿动物神经网络-骨骼肌组装体。
Sci Rep. 2025 Jan 29;15(1):3635. doi: 10.1038/s41598-025-88292-x.
8
Vitamin C and MEK Inhibitor PD0325901 Synergistically Promote Oligodendrocytes Generation by Promoting DNA Demethylation.维生素C与MEK抑制剂PD0325901通过促进DNA去甲基化协同促进少突胶质细胞生成。
Molecules. 2024 Dec 16;29(24):5939. doi: 10.3390/molecules29245939.
9
Glial Cells as Key Regulators in Neuroinflammatory Mechanisms Associated with Multiple Sclerosis.胶质细胞作为与多发性硬化症相关的神经炎症机制中的关键调节者。
Int J Mol Sci. 2024 Sep 4;25(17):9588. doi: 10.3390/ijms25179588.
10
Virtual screening, molecular docking, MD simulation studies, DFT calculations, ADMET, and drug likeness of Diaza-adamantane as potential MAPK inhibitors.作为潜在丝裂原活化蛋白激酶(MAPK)抑制剂的二氮杂金刚烷的虚拟筛选、分子对接、分子动力学模拟研究、密度泛函理论计算、药物代谢动力学/药物毒性预测及类药性研究
Front Pharmacol. 2024 Jul 2;15:1360226. doi: 10.3389/fphar.2024.1360226. eCollection 2024.
少突胶质细胞Nf1控制异常的Notch激活并调节髓鞘结构和行为。
Cell Rep. 2017 Apr 18;19(3):545-557. doi: 10.1016/j.celrep.2017.03.073.
4
Dietary cholesterol promotes repair of demyelinated lesions in the adult brain.饮食中的胆固醇可促进成年大脑脱髓鞘损伤的修复。
Nat Commun. 2017 Jan 24;8:14241. doi: 10.1038/ncomms14241.
5
Identification of the Kappa-Opioid Receptor as a Therapeutic Target for Oligodendrocyte Remyelination.鉴定κ-阿片受体作为少突胶质细胞髓鞘再生的治疗靶点
J Neurosci. 2016 Jul 27;36(30):7925-35. doi: 10.1523/JNEUROSCI.1493-16.2016.
6
Kappa opioid receptor activation alleviates experimental autoimmune encephalomyelitis and promotes oligodendrocyte-mediated remyelination.κ阿片受体激活可减轻实验性自身免疫性脑脊髓炎并促进少突胶质细胞介导的髓鞘再生。
Nat Commun. 2016 Apr 4;7:11120. doi: 10.1038/ncomms11120.
7
How to make an oligodendrocyte.如何制造少突胶质细胞。
Development. 2015 Dec 1;142(23):3983-95. doi: 10.1242/dev.126409.
8
Oligodendrocyte Development and Plasticity.少突胶质细胞的发育与可塑性
Cold Spring Harb Perspect Biol. 2015 Aug 20;8(2):a020453. doi: 10.1101/cshperspect.a020453.
9
Oligodendrocyte generation during mouse development.小鼠发育过程中少突胶质细胞的生成。
Glia. 2015 Aug;63(8):1350-6. doi: 10.1002/glia.22863. Epub 2015 May 25.
10
Drug-based modulation of endogenous stem cells promotes functional remyelination in vivo.基于药物的内源性干细胞调节促进体内功能性髓鞘再生。
Nature. 2015 Jun 11;522(7555):216-20. doi: 10.1038/nature14335. Epub 2015 Apr 20.