Suppr超能文献

基于 EGFR 动力学评估乳腺癌细胞的转移潜能。

Assessing metastatic potential of breast cancer cells based on EGFR dynamics.

机构信息

Department of Biomedical Engineering, The University of Texas at Austin, Austin, TX, USA.

Department of Molecular and Cellular Oncology, The University of Texas MD Anderson Cancer Center, Houston, TX, USA.

出版信息

Sci Rep. 2019 Mar 4;9(1):3395. doi: 10.1038/s41598-018-37625-0.

Abstract

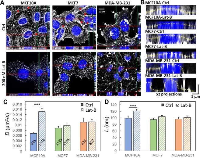
Derailed transmembrane receptor trafficking could be a hallmark of tumorigenesis and increased tumor invasiveness, but receptor dynamics have not been used to differentiate metastatic cancer cells from less invasive ones. Using single-particle tracking techniques, we  developed a phenotyping asssay named Transmembrane Receptor Dynamics (TReD), studied the dynamics of epidermal growth factor receptor (EGFR) in seven breast epithelial cell lines and developed a phenotyping assay named Transmembrane Receptor Dynamics (TReD). Here we show a clear evidence that increased EGFR diffusivity and enlarged EGFR confinement size in the plasma membrane (PM) are correlated with the enhanced metastatic potential in these cell lines. By comparing the TReD results with the gene expression profiles, we found a clear negative correlation between the EGFR diffusivities and the breast cancer luminal differentiation scores (r = -0.75). Upon the induction of epithelial-mesenchymal transition (EMT), EGFR diffusivity significantly increased for the non-tumorigenic MCF10A (99%) and the non-invasive MCF7 (56%) cells, but not for the highly metastatic MDA-MB-231 cell. We believe that the reorganization of actin filaments during EMT modified the PM structures, causing the receptor dynamics to change. TReD can thus serve as a new biophysical marker to probe the metastatic potential of cancer cells and even to monitor the transition of metastasis.

摘要

跨膜受体运输的失常可能是肿瘤发生和肿瘤侵袭性增加的一个标志,但受体动力学尚未被用于区分转移性癌细胞和侵袭性较低的癌细胞。我们使用单颗粒跟踪技术,开发了一种名为跨膜受体动力学(TReD)的表型分析方法,研究了七种乳腺上皮细胞系中表皮生长因子受体(EGFR)的动力学,并开发了一种名为跨膜受体动力学(TReD)的表型分析方法。在这里,我们提供了明确的证据,表明 EGFR 扩散率的增加和质膜(PM)中 EGFR 约束尺寸的增大与这些细胞系中增强的转移性潜能相关。通过将 TReD 结果与基因表达谱进行比较,我们发现 EGFR 扩散率与乳腺癌腔型分化评分之间存在明显的负相关(r = -0.75)。在诱导上皮-间充质转化(EMT)后,非致瘤性 MCF10A(99%)和非侵袭性 MCF7(56%)细胞的 EGFR 扩散率显著增加,但高度转移性 MDA-MB-231 细胞没有增加。我们认为 EMT 过程中肌动蛋白丝的重排改变了 PM 结构,导致受体动力学发生变化。因此,TReD 可以作为一种新的生物物理标志物,用于探测癌细胞的转移潜能,甚至可以监测转移的发生。

https://cdn.ncbi.nlm.nih.gov/pmc/blobs/4cab/6399327/e1b605471b99/41598_2018_37625_Fig1_HTML.jpg

文献检索

告别复杂PubMed语法,用中文像聊天一样搜索,搜遍4000万医学文献。AI智能推荐,让科研检索更轻松。

立即免费搜索

文件翻译

保留排版,准确专业,支持PDF/Word/PPT等文件格式,支持 12+语言互译。

免费翻译文档

深度研究

AI帮你快速写综述,25分钟生成高质量综述,智能提取关键信息,辅助科研写作。

立即免费体验