• 文献检索
  • 文档翻译
  • 深度研究
  • 学术资讯
  • Suppr Zotero 插件Zotero 插件
  • 邀请有礼
  • 套餐&价格
  • 历史记录
应用&插件
Suppr Zotero 插件Zotero 插件浏览器插件Mac 客户端Windows 客户端微信小程序
定价
高级版会员购买积分包购买API积分包
服务
文献检索文档翻译深度研究API 文档MCP 服务
关于我们
关于 Suppr公司介绍联系我们用户协议隐私条款
关注我们

Suppr 超能文献

核心技术专利:CN118964589B侵权必究
粤ICP备2023148730 号-1Suppr @ 2026

文献检索

告别复杂PubMed语法,用中文像聊天一样搜索,搜遍4000万医学文献。AI智能推荐,让科研检索更轻松。

立即免费搜索

文件翻译

保留排版,准确专业,支持PDF/Word/PPT等文件格式,支持 12+语言互译。

免费翻译文档

深度研究

AI帮你快速写综述,25分钟生成高质量综述,智能提取关键信息,辅助科研写作。

立即免费体验

SP1诱导的lncRNA TINCR过表达通过吸附miR-7-5p促进结直肠癌进展。

SP1-induced lncRNA TINCR overexpression contributes to colorectal cancer progression by sponging miR-7-5p.

作者信息

Yu Shaojun, Wang Da, Shao Yingkuan, Zhang Teng, Xie Haiting, Jiang Xiaomeng, Deng Qun, Jiao Yurong, Yang Jinhua, Cai Cheng, Sun Lifeng

机构信息

Surgical Oncology Department, The Second Affiliated Hospital, Zhejiang University School of Medicine, Hangzhou, Zhejiang 310009, China.

Cancer Institute, Key Laboratory of Cancer Prevention and Intervention, China National Ministry of Education, Key Laboratory of Molecular Biology in Medical Sciences, The Second Affiliated Hospital, Zhejiang University School of Medicine, Hangzhou, Zhejiang 310009, China.

出版信息

Aging (Albany NY). 2019 Mar 10;11(5):1389-1403. doi: 10.18632/aging.101839.

DOI:10.18632/aging.101839
PMID:30853664
原文链接:https://pmc.ncbi.nlm.nih.gov/articles/PMC6428101/
Abstract

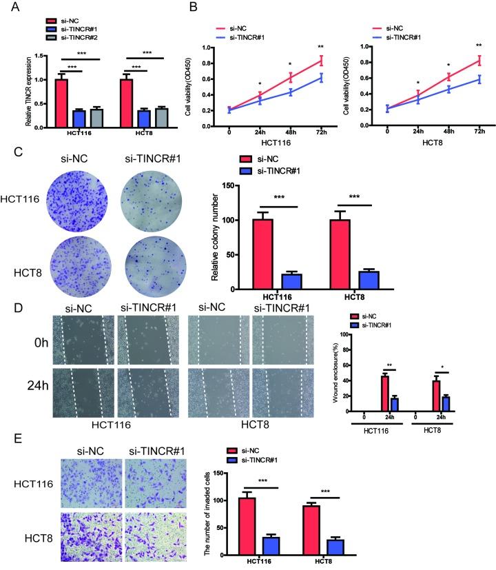
Mounting evidences have indicated that long noncoding RNAs (lncRNAs) play pivotal roles in human diseases, especially in cancers. Recently, TINCR was proposed to be involved in tumor progression. However, its role in colorectal cancer (CRC) remains elusive. In our study, we found that SP1-induced TINCR was significantly upregulated in CRC tissues and cell lines. Moreover, cox multivariate survival analysis revealed that high TINCR was an independent predictor of poor overall survival (OS). Functionally, knockdown of TINCR obviously suppressed CRC cells proliferation, migration and invasion in vitro, and inhibited CRC cells growth and metastasis in vivo. Mechanistically, we identified TINCR could act as a miR-7-5p sponge using RNA pull down, luciferase reporter and RIP assays. Furthermore, we showed that TINCR might promote CRC progression via miR-7-5p-mediated PI3K/Akt/mTOR signaling pathway. Lastly, we revealed that plasma TINCR expression was upregulated in CRC when compared to healthy controls and could be a promising diagnostic biomarker for CRC. Based on above results, our data indicated that TINCR might serve as a potential diagnostic and prognostic biomarker for CRC.

摘要

越来越多的证据表明,长链非编码RNA(lncRNA)在人类疾病尤其是癌症中发挥着关键作用。最近,有研究提出TINCR参与肿瘤进展。然而,其在结直肠癌(CRC)中的作用仍不清楚。在我们的研究中,我们发现SP1诱导的TINCR在CRC组织和细胞系中显著上调。此外,多因素Cox生存分析显示,高表达的TINCR是总生存期(OS)较差的独立预测因素。在功能上,敲低TINCR明显抑制了CRC细胞在体外的增殖、迁移和侵袭,并在体内抑制了CRC细胞的生长和转移。机制上,我们通过RNA下拉、荧光素酶报告基因和RIP实验确定TINCR可以作为miR-7-5p的海绵。此外,我们发现TINCR可能通过miR-7-5p介导的PI3K/Akt/mTOR信号通路促进CRC进展。最后,我们发现与健康对照相比,CRC患者血浆中TINCR表达上调,并且可能是CRC一个有前景的诊断生物标志物。基于以上结果,我们的数据表明TINCR可能作为CRC潜在的诊断和预后生物标志物。

https://cdn.ncbi.nlm.nih.gov/pmc/blobs/75c1/6428101/d2b82367affa/aging-11-101839-g008.jpg
https://cdn.ncbi.nlm.nih.gov/pmc/blobs/75c1/6428101/9498e39bee85/aging-11-101839-g001.jpg
https://cdn.ncbi.nlm.nih.gov/pmc/blobs/75c1/6428101/2439b6c0e1f9/aging-11-101839-g002.jpg
https://cdn.ncbi.nlm.nih.gov/pmc/blobs/75c1/6428101/e8ae300e52b6/aging-11-101839-g003.jpg
https://cdn.ncbi.nlm.nih.gov/pmc/blobs/75c1/6428101/b4308aee040c/aging-11-101839-g004.jpg
https://cdn.ncbi.nlm.nih.gov/pmc/blobs/75c1/6428101/67c257e5013e/aging-11-101839-g005.jpg
https://cdn.ncbi.nlm.nih.gov/pmc/blobs/75c1/6428101/393f8d49b06a/aging-11-101839-g006.jpg
https://cdn.ncbi.nlm.nih.gov/pmc/blobs/75c1/6428101/d7c8c44b794e/aging-11-101839-g007.jpg
https://cdn.ncbi.nlm.nih.gov/pmc/blobs/75c1/6428101/d2b82367affa/aging-11-101839-g008.jpg
https://cdn.ncbi.nlm.nih.gov/pmc/blobs/75c1/6428101/9498e39bee85/aging-11-101839-g001.jpg
https://cdn.ncbi.nlm.nih.gov/pmc/blobs/75c1/6428101/2439b6c0e1f9/aging-11-101839-g002.jpg
https://cdn.ncbi.nlm.nih.gov/pmc/blobs/75c1/6428101/e8ae300e52b6/aging-11-101839-g003.jpg
https://cdn.ncbi.nlm.nih.gov/pmc/blobs/75c1/6428101/b4308aee040c/aging-11-101839-g004.jpg
https://cdn.ncbi.nlm.nih.gov/pmc/blobs/75c1/6428101/67c257e5013e/aging-11-101839-g005.jpg
https://cdn.ncbi.nlm.nih.gov/pmc/blobs/75c1/6428101/393f8d49b06a/aging-11-101839-g006.jpg
https://cdn.ncbi.nlm.nih.gov/pmc/blobs/75c1/6428101/d7c8c44b794e/aging-11-101839-g007.jpg
https://cdn.ncbi.nlm.nih.gov/pmc/blobs/75c1/6428101/d2b82367affa/aging-11-101839-g008.jpg

相似文献

1
SP1-induced lncRNA TINCR overexpression contributes to colorectal cancer progression by sponging miR-7-5p.SP1诱导的lncRNA TINCR过表达通过吸附miR-7-5p促进结直肠癌进展。
Aging (Albany NY). 2019 Mar 10;11(5):1389-1403. doi: 10.18632/aging.101839.
2
Long noncoding RNA MIR31HG is activated by SP1 and promotes cell migration and invasion by sponging miR-214 in NSCLC.长链非编码 RNA MIR31HG 被 SP1 激活,并通过海绵吸附 miR-214 促进 NSCLC 细胞迁移和侵袭。
Gene. 2019 Apr 15;692:223-230. doi: 10.1016/j.gene.2018.12.077. Epub 2019 Jan 17.
3
HOTAIR/miR-326/FUT6 axis facilitates colorectal cancer progression through regulating fucosylation of CD44 via PI3K/AKT/mTOR pathway.HOTAIR/miR-326/FUT6 轴通过调节 PI3K/AKT/mTOR 通路促进 CD44 的岩藻糖基化从而促进结直肠癌的进展。
Biochim Biophys Acta Mol Cell Res. 2019 May;1866(5):750-760. doi: 10.1016/j.bbamcr.2019.02.004. Epub 2019 Feb 8.
4
CircRNA_0000392 promotes colorectal cancer progression through the miR-193a-5p/PIK3R3/AKT axis.环状 RNA_0000392 通过 miR-193a-5p/PIK3R3/AKT 轴促进结直肠癌进展。
J Exp Clin Cancer Res. 2020 Dec 14;39(1):283. doi: 10.1186/s13046-020-01799-1.
5
Long noncoding RNA OIP5-AS1 causes cisplatin resistance in osteosarcoma through inducing the LPAATβ/PI3K/AKT/mTOR signaling pathway by sponging the miR-340-5p.长链非编码 RNA OIP5-AS1 通过海绵吸附 miR-340-5p 诱导 LPAATβ/PI3K/AKT/mTOR 信号通路导致骨肉瘤顺铂耐药。
J Cell Biochem. 2019 Jun;120(6):9656-9666. doi: 10.1002/jcb.28244. Epub 2018 Dec 11.
6
SP1-induced lncRNA-ZFAS1 contributes to colorectal cancer progression via the miR-150-5p/VEGFA axis.SP1 诱导的长链非编码 RNA-ZFAS1 通过 miR-150-5p/VEGFA 轴促进结直肠癌的进展。
Cell Death Dis. 2018 Sep 24;9(10):982. doi: 10.1038/s41419-018-0962-6.
7
Long non-coding RNA-SNHG7 acts as a target of miR-34a to increase GALNT7 level and regulate PI3K/Akt/mTOR pathway in colorectal cancer progression.长链非编码 RNA-SNHG7 作为 miR-34a 的靶标增加 GALNT7 水平并调节结直肠癌进展中的 PI3K/Akt/mTOR 通路。
J Hematol Oncol. 2018 Jul 3;11(1):89. doi: 10.1186/s13045-018-0632-2.
8
LncRNA TINCR/microRNA-107/CD36 regulates cell proliferation and apoptosis in colorectal cancer via PPAR signaling pathway based on bioinformatics analysis.长链非编码 RNA TINCR/微小 RNA-107/CD36 通过生物信息学分析调控 PPAR 信号通路在结直肠癌中的细胞增殖和凋亡。
Biol Chem. 2019 Apr 24;400(5):663-675. doi: 10.1515/hsz-2018-0236.
9
LncRNA AB073614 regulates proliferation and metastasis of colorectal cancer cells via the PI3K/AKT signaling pathway.长链非编码 RNA AB073614 通过 PI3K/AKT 信号通路调节结直肠癌细胞的增殖和转移。
Biomed Pharmacother. 2017 Sep;93:1230-1237. doi: 10.1016/j.biopha.2017.07.024. Epub 2017 Jul 20.
10
Exosomal lncRNA LINC02191 Promotes Laryngeal Squamous cell Carcinoma Progression by Targeting miR-204-5p/RAB22A Axis and Regulating PI3K/Akt/mTOR Pathway.外泌体 lncRNA LINC02191 通过靶向 miR-204-5p/RAB22A 轴并调节 PI3K/Akt/mTOR 通路促进喉鳞状细胞癌的进展。
Biochem Genet. 2024 Jun;62(3):2117-2133. doi: 10.1007/s10528-023-10541-3. Epub 2023 Oct 20.

引用本文的文献

1
Function of in tumors and focused treatment approaches for immune evasion (Review).[此处原文不完整,推测可能是某个因素在肿瘤中的作用以及免疫逃逸的聚焦治疗方法(综述)]
Oncol Lett. 2025 Aug 14;30(4):483. doi: 10.3892/ol.2025.15230. eCollection 2025 Oct.
2
Overexpression of lncRNA TINCR inhibits cutaneous squamous cell carcinoma cells through promotes methylation of Myc and TERC genes.长链非编码RNA TINCR的过表达通过促进Myc和TERC基因的甲基化来抑制皮肤鳞状细胞癌细胞。
Arch Dermatol Res. 2025 Mar 12;317(1):559. doi: 10.1007/s00403-025-03964-y.
3
Non-coding RNAs and regulation of the PI3K signaling pathway in lung cancer: Recent insights and potential clinical applications.

本文引用的文献

1
SP1-induced lncRNA-ZFAS1 contributes to colorectal cancer progression via the miR-150-5p/VEGFA axis.SP1 诱导的长链非编码 RNA-ZFAS1 通过 miR-150-5p/VEGFA 轴促进结直肠癌的进展。
Cell Death Dis. 2018 Sep 24;9(10):982. doi: 10.1038/s41419-018-0962-6.
2
Lnc-PCDH9-13:1 Is a Hypersensitive and Specific Biomarker for Early Hepatocellular Carcinoma.Lnc-PCDH9-13:1 是肝细胞癌早期的高敏且特异的生物标志物。
EBioMedicine. 2018 Jul;33:57-67. doi: 10.1016/j.ebiom.2018.06.026.
3
Serum Exosomal Long Noncoding RNAs and for the Diagnosis and Prognosis of Hepatocellular Carcinoma.
非编码RNA与肺癌中PI3K信号通路的调控:最新见解与潜在临床应用
Noncoding RNA Res. 2024 Dec 3;11:1-21. doi: 10.1016/j.ncrna.2024.11.006. eCollection 2025 Apr.
4
The role of mir-7-5p in cancer: function, prognosis, diagnosis, and therapeutic implications.miR-7-5p 在癌症中的作用:功能、预后、诊断和治疗意义。
Mol Biol Rep. 2024 Nov 25;52(1):12. doi: 10.1007/s11033-024-10107-5.
5
Plasma Circulating Terminal Differentiation-Induced Non-Coding RNA Serves as a Biomarker in Breast Cancer.血浆循环终末分化诱导非编码RNA作为乳腺癌的生物标志物
Int J Hematol Oncol Stem Cell Res. 2024 Jan 1;18(1):1-6. doi: 10.18502/ijhoscr.v18i1.14739.
6
LncRNA PTTG3P promotes tumorigenesis and metastasis of NSCLC by binding with ILF3 to maintain mRNA stability and form a positive feedback loop with E2F1.长链非编码 RNA PTTG3P 通过与 ILF3 结合来维持 mRNA 稳定性,并与 E2F1 形成正反馈环,从而促进 NSCLC 的肿瘤发生和转移。
Int J Biol Sci. 2023 Aug 21;19(13):4291-4310. doi: 10.7150/ijbs.81738. eCollection 2023.
7
Interaction of lncRNAs with mTOR in colorectal cancer: a systematic review.lncRNAs 与结直肠癌中 mTOR 的相互作用:系统评价。
BMC Cancer. 2023 Jun 6;23(1):512. doi: 10.1186/s12885-023-11008-9.
8
Specificity Proteins (Sp) and Cancer.特异性蛋白(Sp)与癌症。
Int J Mol Sci. 2023 Mar 8;24(6):5164. doi: 10.3390/ijms24065164.
9
Comprehensive analysis to identify pseudogenes/lncRNAs-hsa-miR-200b-3p-COL5A2 network as a prognostic biomarker in gastric cancer.全面分析鉴定假基因/lncRNAs-hsa-miR-200b-3p-COL5A2 网络作为胃癌的预后生物标志物。
Hereditas. 2022 Nov 29;159(1):43. doi: 10.1186/s41065-022-00257-6.
10
Dysregulation of SNHG16(lncRNA)-Hsa-Let-7b-5p(miRNA)-TUBB4A (mRNA) Pathway Fuels Progression of Skin Cutaneous Melanoma.SNHG16(lncRNA)-Hsa-Let-7b-5p(miRNA)-TUBB4A(mRNA)通路失调促进皮肤黑色素瘤的进展。
Curr Protein Pept Sci. 2022;23(11):791-809. doi: 10.2174/1389201023666220928120902.
血清外泌体长非编码 RNA 作为肝细胞癌诊断和预后的标志物。
Cancer Epidemiol Biomarkers Prev. 2018 Jun;27(6):710-716. doi: 10.1158/1055-9965.EPI-17-0770. Epub 2018 Apr 12.
4
TINCR facilitates non-small cell lung cancer progression through BRAF-activated MAPK pathway.TINCR通过BRAF激活的丝裂原活化蛋白激酶(MAPK)途径促进非小细胞肺癌进展。
Biochem Biophys Res Commun. 2018 Mar 18;497(4):971-977. doi: 10.1016/j.bbrc.2018.02.059. Epub 2018 Feb 7.
5
TINCR suppresses proliferation and invasion through regulating miR-544a/FBXW7 axis in lung cancer.TINCR 通过调控 miR-544a/FBXW7 轴抑制肺癌的增殖和侵袭。
Biomed Pharmacother. 2018 Mar;99:9-17. doi: 10.1016/j.biopha.2018.01.049. Epub 2018 Jan 8.
6
SP1-induced up-regulation of lncRNA SNHG14 as a ceRNA promotes migration and invasion of clear cell renal cell carcinoma by regulating N-WASP.SP1诱导lncRNA SNHG14上调作为一种竞争性内源RNA通过调控N-WASP促进肾透明细胞癌的迁移和侵袭。
Am J Cancer Res. 2017 Dec 1;7(12):2515-2525. eCollection 2017.
7
MicroRNA-7-5p regulates the proliferation and migration of intestinal epithelial cells by targeting trefoil factor 3 via inhibiting the phosphoinositide 3-kinase/Akt signalling pathway.miR-7-5p 通过抑制磷脂酰肌醇 3-激酶/ Akt 信号通路靶向三叶因子 3 调节肠道上皮细胞的增殖和迁移。
Int J Mol Med. 2017 Nov;40(5):1435-1443. doi: 10.3892/ijmm.2017.3120. Epub 2017 Sep 6.
8
LncRNA-PAGBC acts as a microRNA sponge and promotes gallbladder tumorigenesis.LncRNA-PAGBC 通过充当 microRNA 海绵促进胆囊肿瘤发生。
EMBO Rep. 2017 Oct;18(10):1837-1853. doi: 10.15252/embr.201744147. Epub 2017 Sep 8.
9
E2F1 induces TINCR transcriptional activity and accelerates gastric cancer progression via activation of TINCR/STAU1/CDKN2B signaling axis.E2F1通过激活TINCR/STAU1/CDKN2B信号轴诱导TINCR转录活性并加速胃癌进展。
Cell Death Dis. 2017 Jun 1;8(6):e2837. doi: 10.1038/cddis.2017.205.
10
LncRNA SPRY4-IT1 sponges miR-101-3p to promote proliferation and metastasis of bladder cancer cells through up-regulating EZH2.长链非编码RNA SPRY4-IT1通过上调EZH2来吸附miR-101-3p,从而促进膀胱癌细胞的增殖和转移。
Cancer Lett. 2017 Mar 1;388:281-291. doi: 10.1016/j.canlet.2016.12.005. Epub 2016 Dec 18.