• 文献检索
  • 文档翻译
  • 深度研究
  • 学术资讯
  • Suppr Zotero 插件Zotero 插件
  • 邀请有礼
  • 套餐&价格
  • 历史记录
应用&插件
Suppr Zotero 插件Zotero 插件浏览器插件Mac 客户端Windows 客户端微信小程序
定价
高级版会员购买积分包购买API积分包
服务
文献检索文档翻译深度研究API 文档MCP 服务
关于我们
关于 Suppr公司介绍联系我们用户协议隐私条款
关注我们

Suppr 超能文献

核心技术专利:CN118964589B侵权必究
粤ICP备2023148730 号-1Suppr @ 2026

文献检索

告别复杂PubMed语法,用中文像聊天一样搜索,搜遍4000万医学文献。AI智能推荐,让科研检索更轻松。

立即免费搜索

文件翻译

保留排版,准确专业,支持PDF/Word/PPT等文件格式,支持 12+语言互译。

免费翻译文档

深度研究

AI帮你快速写综述,25分钟生成高质量综述,智能提取关键信息,辅助科研写作。

立即免费体验

利用生物信息学分析鉴定基底样乳腺癌中的关键通路和枢纽基因。

Identification of key pathways and hub genes in basal-like breast cancer using bioinformatics analysis.

作者信息

Yang Kaidi, Gao Jian, Luo Mao

机构信息

Key Laboratory of Medical Electrophysiology of Ministry of Education, Collaborative Innovation Center for Prevention and Treatment of Cardiovascular Disease of Sichuan Province, Southwest Medical University, Luzhou, China,

Key Laboratory of Tumor Immunology, The First Affiliated Hospital, Army Medical University, Chongqing, China.

出版信息

Onco Targets Ther. 2019 Feb 18;12:1319-1331. doi: 10.2147/OTT.S158619. eCollection 2019.

DOI:10.2147/OTT.S158619
PMID:30863098
原文链接:https://pmc.ncbi.nlm.nih.gov/articles/PMC6388944/
Abstract

BACKGROUND

Basal-like breast cancer (BLBC) is the most aggressive subtype of breast cancer (BC) and links to poor outcomes. As the molecular mechanism of BLBC has not yet been completely discovered, identification of key pathways and hub genes of this disease is an important way for providing new insights into exploring the mechanisms of BLBC initiation and progression.

OBJECTIVE

The aim of this study was to identify potential gene signatures of the development and progression of the BLBC via bioinformatics analysis.

METHODS AND RESULTS

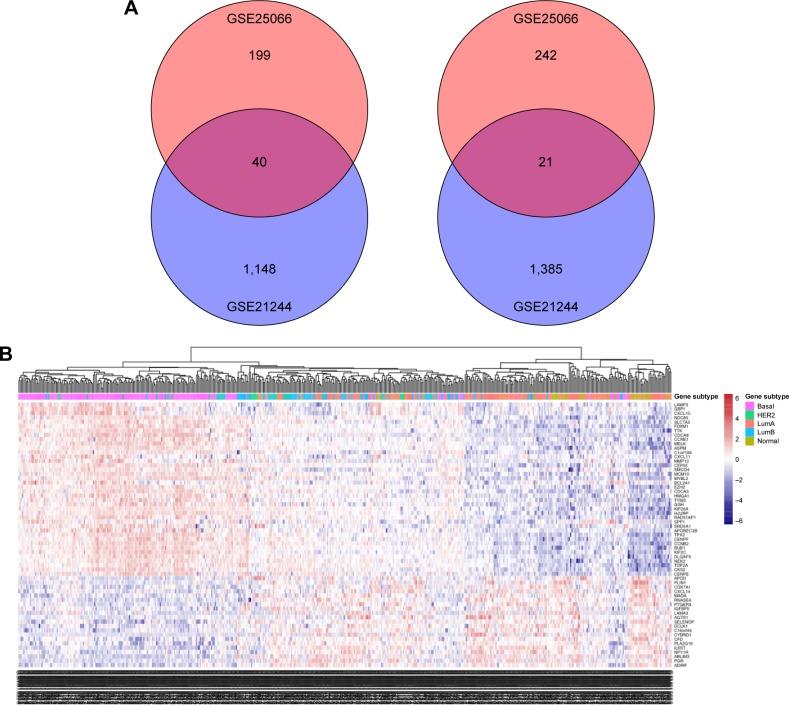
The differential expressed genes (DEGs) including 40 up-regulated and 21 down-regulated DEGs were identified between GSE25066 and GSE21422 microarrays, and these DEGs were significantly enriched in the terms related to oncogenic or suppressive roles in BLBC progression. In addition, KEGG pathway and GSEA (Gene Set Enrichment Analysis) enrichment analyses were performed for DEGs between the basal type and non-basal-type breast cancer from GSE25066 microarray. These DEGs were enriched in pathways such as cell cycle, cytokine-cytokine receptor interaction, chemokine signaling pathway, central carbon metabolism signaling and TNF signaling pathway. Moreover, the protein-protein interaction (PPI) network was constructed with those 61 DEGs using the Cytoscape software, and the biological significance of putative modules was established using MCODE. The module 1 was found to be closely related with a term of mitosis regulation and enriched in cell cycle pathway, and thus confirmed the pathological characteristic of BLBC with a high mitotic index. Furthermore, prediction values of the top 10 hub genes such as , , , , , , , , and were validated using Oncomine and Kaplan-Meier plotter.

CONCLUSION

Our results suggest the intriguing possibility that the hub genes and modules in the PPI network contributed to in-depth knowledge about the molecular mechanism of BLBC, paving a way for more accurate discovery of potential treatment targets for BLBC patients.

摘要

背景

基底样乳腺癌(BLBC)是乳腺癌(BC)中最具侵袭性的亚型,与不良预后相关。由于BLBC的分子机制尚未完全阐明,鉴定该疾病的关键途径和核心基因是深入了解BLBC发生发展机制的重要途径。

目的

本研究旨在通过生物信息学分析鉴定BLBC发生发展的潜在基因特征。

方法与结果

在GSE25066和GSE21422芯片之间鉴定出差异表达基因(DEGs),包括40个上调和21个下调的DEGs,这些DEGs在与BLBC进展中致癌或抑癌作用相关的术语中显著富集。此外,对来自GSE25066芯片的基底型和非基底型乳腺癌之间的DEGs进行了KEGG通路和基因集富集分析(GSEA)。这些DEGs在细胞周期、细胞因子-细胞因子受体相互作用、趋化因子信号通路、中心碳代谢信号通路和TNF信号通路等途径中富集。此外,使用Cytoscape软件构建了这61个DEGs的蛋白质-蛋白质相互作用(PPI)网络,并使用MCODE确定了假定模块的生物学意义。发现模块1与有丝分裂调控术语密切相关,并在细胞周期途径中富集,从而证实了BLBC有丝分裂指数高的病理特征。此外,使用Oncomine和Kaplan-Meier绘图仪验证了前10个核心基因如 、 、 、 、 、 、 、 、 和 的预测值。

结论

我们的结果表明,PPI网络中的核心基因和模块可能有助于深入了解BLBC的分子机制,为更准确地发现BLBC患者的潜在治疗靶点铺平了道路。

https://cdn.ncbi.nlm.nih.gov/pmc/blobs/e0c5/6388944/3b663d70e44e/ott-12-1319Fig6.jpg
https://cdn.ncbi.nlm.nih.gov/pmc/blobs/e0c5/6388944/b86266d0f7bf/ott-12-1319Fig1.jpg
https://cdn.ncbi.nlm.nih.gov/pmc/blobs/e0c5/6388944/ccc2b27a4286/ott-12-1319Fig2.jpg
https://cdn.ncbi.nlm.nih.gov/pmc/blobs/e0c5/6388944/7e759769a538/ott-12-1319Fig3.jpg
https://cdn.ncbi.nlm.nih.gov/pmc/blobs/e0c5/6388944/be1497570871/ott-12-1319Fig4.jpg
https://cdn.ncbi.nlm.nih.gov/pmc/blobs/e0c5/6388944/956cebd79720/ott-12-1319Fig5.jpg
https://cdn.ncbi.nlm.nih.gov/pmc/blobs/e0c5/6388944/3b663d70e44e/ott-12-1319Fig6.jpg
https://cdn.ncbi.nlm.nih.gov/pmc/blobs/e0c5/6388944/b86266d0f7bf/ott-12-1319Fig1.jpg
https://cdn.ncbi.nlm.nih.gov/pmc/blobs/e0c5/6388944/ccc2b27a4286/ott-12-1319Fig2.jpg
https://cdn.ncbi.nlm.nih.gov/pmc/blobs/e0c5/6388944/7e759769a538/ott-12-1319Fig3.jpg
https://cdn.ncbi.nlm.nih.gov/pmc/blobs/e0c5/6388944/be1497570871/ott-12-1319Fig4.jpg
https://cdn.ncbi.nlm.nih.gov/pmc/blobs/e0c5/6388944/956cebd79720/ott-12-1319Fig5.jpg
https://cdn.ncbi.nlm.nih.gov/pmc/blobs/e0c5/6388944/3b663d70e44e/ott-12-1319Fig6.jpg

相似文献

1
Identification of key pathways and hub genes in basal-like breast cancer using bioinformatics analysis.利用生物信息学分析鉴定基底样乳腺癌中的关键通路和枢纽基因。
Onco Targets Ther. 2019 Feb 18;12:1319-1331. doi: 10.2147/OTT.S158619. eCollection 2019.
2
Identification of Potential Crucial Genes and Key Pathways in Breast Cancer Using Bioinformatic Analysis.利用生物信息学分析鉴定乳腺癌潜在关键基因和关键通路
Front Genet. 2019 Aug 2;10:695. doi: 10.3389/fgene.2019.00695. eCollection 2019.
3
Identification of breast cancer hub genes and analysis of prognostic values using integrated bioinformatics analysis.基于综合生物信息学分析鉴定乳腺癌枢纽基因并分析其预后价值。
Cancer Biomark. 2017 Dec 12;21(1):373-381. doi: 10.3233/CBM-170550.
4
Integrated Bioinformatics Analysis for the Screening of Hub Genes and Therapeutic Drugs in Hepatocellular Carcinoma.基于生物信息学的肝细胞癌关键基因及药物筛选的综合分析
Curr Pharm Biotechnol. 2023;24(8):1035-1058. doi: 10.2174/1389201023666220628113452.
5
Identification of Metastasis-Associated Biomarkers in Synovial Sarcoma Using Bioinformatics Analysis.利用生物信息学分析鉴定滑膜肉瘤中与转移相关的生物标志物
Front Genet. 2020 Sep 11;11:530892. doi: 10.3389/fgene.2020.530892. eCollection 2020.
6
Identification of candidate biomarkers correlated with poor prognosis of breast cancer based on bioinformatics analysis.基于生物信息学分析鉴定与乳腺癌不良预后相关的候选生物标志物。
Bioengineered. 2021 Dec;12(1):5149-5161. doi: 10.1080/21655979.2021.1960775.
7
The identification of key genes and pathways in hepatocellular carcinoma by bioinformatics analysis of high-throughput data.通过高通量数据的生物信息学分析鉴定肝细胞癌中的关键基因和信号通路。
Med Oncol. 2017 Jun;34(6):101. doi: 10.1007/s12032-017-0963-9. Epub 2017 Apr 21.
8
Identification of crucial hub genes and potential molecular mechanisms in breast cancer by integrated bioinformatics analysis and experimental validation.通过整合生物信息学分析和实验验证鉴定乳腺癌的关键枢纽基因和潜在分子机制。
Comput Biol Med. 2022 Oct;149:106036. doi: 10.1016/j.compbiomed.2022.106036. Epub 2022 Aug 25.
9
[Bioinformatics analysis of core differentially expressed genes in hepatitis B virus-related hepatocellular carcinoma].[乙型肝炎病毒相关肝细胞癌核心差异表达基因的生物信息学分析]
Zhongguo Xue Xi Chong Bing Fang Zhi Za Zhi. 2022 Nov 21;34(5):507-513. doi: 10.16250/j.32.1374.2021292.
10
Identification of hub genes associated with bladder cancer using bioinformatic analyses.使用生物信息学分析鉴定与膀胱癌相关的枢纽基因。
Transl Cancer Res. 2022 May;11(5):1330-1343. doi: 10.21037/tcr-22-1004.

引用本文的文献

1
Identification of hub genes and pathways in Uterine corpus endometrial carcinoma (UCEC): A comprehensive study.子宫体子宫内膜癌(UCEC)中核心基因和信号通路的鉴定:一项综合研究。
Biochem Biophys Rep. 2024 Nov 1;40:101860. doi: 10.1016/j.bbrep.2024.101860. eCollection 2024 Dec.
2
Identification of hub genes and pathways in hepatitis B virus-associated hepatocellular carcinoma: A comprehensive in silico study.乙型肝炎病毒相关肝细胞癌中枢纽基因和信号通路的鉴定:一项全面的生物信息学研究
Health Sci Rep. 2024 Jun 17;7(6):e2185. doi: 10.1002/hsr2.2185. eCollection 2024 Jun.
3
Anti-Tumor Activity and Mechanism of Silibinin Based on Network Pharmacology and Experimental Verification.

本文引用的文献

1
MUC1 and HIF-1alpha Signaling Crosstalk Induces Anabolic Glucose Metabolism to Impart Gemcitabine Resistance to Pancreatic Cancer.MUC1与HIF-1α信号转导相互作用诱导合成代谢性葡萄糖代谢,赋予胰腺癌吉西他滨耐药性。
Cancer Cell. 2017 Jul 10;32(1):71-87.e7. doi: 10.1016/j.ccell.2017.06.004.
2
Immunohistochemical characteristics of basal-like breast cancer.基底样乳腺癌的免疫组化特征
Contemp Oncol (Pozn). 2016;20(6):436-443. doi: 10.5114/wo.2016.56938. Epub 2017 Jan 12.
3
Competing endogenous RNA network analysis identifies critical genes among the different breast cancer subtypes.
基于网络药理学和实验验证的水飞蓟宾抗肿瘤活性及机制
Molecules. 2024 Apr 22;29(8):1901. doi: 10.3390/molecules29081901.
4
KIF2C/MCAK a prognostic biomarker and its oncogenic potential in malignant progression, and prognosis of cancer patients: a systematic review and meta-analysis as biomarker.KIF2C/MCAK 作为一种预后生物标志物及其在恶性进展和癌症患者预后中的致癌潜能的系统评价和荟萃分析。
Crit Rev Clin Lab Sci. 2024 Sep;61(6):404-434. doi: 10.1080/10408363.2024.2309933. Epub 2024 Feb 12.
5
Robust Identification of Differential Gene Expression Patterns from Multiple Transcriptomics Datasets for Early Diagnosis, Prognosis, and Therapies for Breast Cancer.从多个转录组学数据集稳健识别差异基因表达模式,用于乳腺癌的早期诊断、预后和治疗。
Medicina (Kaunas). 2023 Sep 24;59(10):1705. doi: 10.3390/medicina59101705.
6
A genomic and transcriptomic study toward breast cancer.一项针对乳腺癌的基因组和转录组研究。
Front Genet. 2022 Oct 12;13:989565. doi: 10.3389/fgene.2022.989565. eCollection 2022.
7
Upregulation of Centromere Proteins as Potential Biomarkers for Esophageal Squamous Cell Carcinoma Diagnosis and Prognosis.着丝粒蛋白的上调可作为食管鳞癌诊断和预后的潜在生物标志物。
Biomed Res Int. 2022 Apr 20;2022:3758731. doi: 10.1155/2022/3758731. eCollection 2022.
8
Down regulated oncogene inhibits growth, invasion, and metastasis of hepatocellular carcinoma through the Ras/MAPK signaling pathway and epithelial-to-mesenchymal transition.下调的癌基因通过Ras/MAPK信号通路和上皮-间质转化抑制肝细胞癌的生长、侵袭和转移。
Ann Transl Med. 2022 Feb;10(3):151. doi: 10.21037/atm-21-6240.
9
Analysis of Breast Cancer Based on the Dysregulated Network.基于失调网络的乳腺癌分析
Front Genet. 2022 Feb 15;13:856075. doi: 10.3389/fgene.2022.856075. eCollection 2022.
10
MELK expression in breast cancer is associated with infiltration of immune cell and pathological compete response (pCR) after neoadjuvant chemotherapy.乳腺癌中MELK的表达与免疫细胞浸润及新辅助化疗后的病理完全缓解(pCR)相关。
Am J Cancer Res. 2021 Sep 15;11(9):4421-4437. eCollection 2021.
竞争性内源性RNA网络分析确定了不同乳腺癌亚型中的关键基因。
Oncotarget. 2017 Feb 7;8(6):10171-10184. doi: 10.18632/oncotarget.14361.
4
Positive expression of KIF20A indicates poor prognosis of glioma patients.KIF20A的阳性表达表明胶质瘤患者预后不良。
Onco Targets Ther. 2016 Nov 2;9:6741-6749. doi: 10.2147/OTT.S115974. eCollection 2016.
5
TTK is a favorable prognostic biomarker for triple-negative breast cancer survival.TTK是三阴性乳腺癌生存的一个良好预后生物标志物。
Oncotarget. 2016 Dec 6;7(49):81815-81829. doi: 10.18632/oncotarget.13245.
6
Bub1 is required for maintaining cancer stem cells in breast cancer cell lines.Bub1对于维持乳腺癌细胞系中的癌症干细胞是必需的。
Sci Rep. 2015 Nov 2;5:15993. doi: 10.1038/srep15993.
7
The role of BUB and CDC proteins in low-grade breast cancers.BUB 和 CDC 蛋白在低级别乳腺癌中的作用。
Lancet. 2015 Feb 26;385 Suppl 1:S72. doi: 10.1016/S0140-6736(15)60387-7.
8
Expression of CDCA8 correlates closely with FOXM1 in breast cancer: public microarray data analysis and immunohistochemical study.CDCA8的表达与乳腺癌中的FOXM1密切相关:公共微阵列数据分析和免疫组织化学研究。
Neoplasma. 2015;62(3):464-9. doi: 10.4149/neo_2015_055.
9
STRING v10: protein-protein interaction networks, integrated over the tree of life.STRING v10:整合了整个生命之树的蛋白质-蛋白质相互作用网络。
Nucleic Acids Res. 2015 Jan;43(Database issue):D447-52. doi: 10.1093/nar/gku1003. Epub 2014 Oct 28.
10
Meta-analysis of the global gene expression profile of triple-negative breast cancer identifies genes for the prognostication and treatment of aggressive breast cancer.三阴性乳腺癌全球基因表达谱的荟萃分析确定了侵袭性乳腺癌预后和治疗的相关基因。
Oncogenesis. 2014 Oct 27;3(10):e124. doi: 10.1038/oncsis.2014.41.