Department of Neurobiology and State Key Laboratory of Medical Neurobiology, School of Basic Medical Sciences, Shanghai Medical College, Fudan University, Shanghai, PR China.
Institute for Basic Research on Aging and Medicine of School of Basic Medical Sciences and National Clinical Research Center for Aging and Medicine, Huashan Hospital, Shanghai Medical College, Fudan University, Shanghai, PR China.
Glia. 2019 Jul;67(7):1344-1358. doi: 10.1002/glia.23609. Epub 2019 Mar 18.
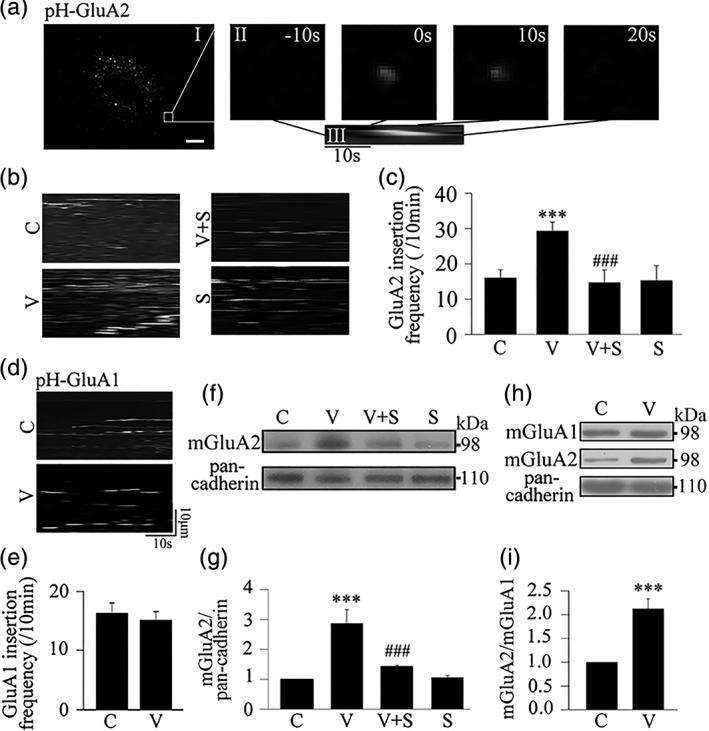
Astrocytic calcium signaling plays pivotal roles in the maintenance of neural functions and neurovascular coupling in the brain. Vascular endothelial growth factor (VEGF), an original biological substance of vessels, regulates the movement of calcium and potassium ions across neuronal membrane. In this study, we investigated whether and how VEGF regulates glutamate-induced calcium influx in astrocytes. We used cultured astrocytes combined with living cell imaging to detect the calcium influx induced by glutamate. We found that VEGF quickly inhibited the glutamate/hypoxia-induced calcium influx, which was blocked by an AMPA receptor antagonist CNQX, but not D-AP5 or UBP310, NMDA and kainate receptor antagonist, respectively. VEGF increased phosphorylation of PKCα and AMPA receptor subunit GluA2 in astrocytes, and these effects were diminished by SU1498 or calphostin C, a PKC inhibitor. With the pHluorin assay, we observed that VEGF significantly increased membrane insertion and expression of GluA2, but not GluA1, in astrocytes. Moreover, siRNA-produced knockdown of GluA2 expression in astrocytes reversed the inhibitory effect of VEGF on glutamate-induced calcium influx. Together, our results suggest that VEGF reduces glutamate-induced calcium influx in astrocytes via enhancing PKCα-mediated GluA2 phosphorylation, which in turn promotes the membrane insertion and expression of GluA2 and causes AMPA receptors to switch from calcium-permeable to calcium-impermeable receptors, thereby inhibiting astrocytic calcium influx. The present study reveals that excitatory neurotransmitter glutamate-mediated astrocytic calcium influx can be regulated by vascular biological factor via activation of AMPA receptor GluA2 subunit and uncovers a novel coupling mechanism between astrocytes and endothelial cells within the neurovascular unit.
星形胶质细胞钙信号在维持大脑神经功能和神经血管耦联中起着关键作用。血管内皮生长因子(VEGF)是血管的原始生物物质,调节钙离子和钾离子跨神经元膜的运动。在这项研究中,我们研究了 VEGF 是否以及如何调节星形胶质细胞中谷氨酸诱导的钙内流。我们使用培养的星形胶质细胞结合活细胞成像来检测谷氨酸诱导的钙内流。我们发现,VEGF 可快速抑制谷氨酸/缺氧诱导的钙内流,该作用被 AMPA 受体拮抗剂 CNQX 阻断,但被 NMDA 和红藻氨酸受体拮抗剂 D-AP5 或 UBP310 阻断,VEGF 增加了星形胶质细胞中蛋白激酶 Cα(PKCα)和 AMPA 受体亚基 GluA2 的磷酸化,这些作用被 PKC 抑制剂 SU1498 或 calphostin C 减弱。通过 pHluorin 测定,我们观察到 VEGF 显著增加了星形胶质细胞中 GluA2 的膜插入和表达,但不增加 GluA1。此外,星形胶质细胞中 GluA2 的 siRNA 表达降低逆转了 VEGF 对谷氨酸诱导的钙内流的抑制作用。综上所述,我们的结果表明,VEGF 通过增强 PKCα 介导的 GluA2 磷酸化来减少星形胶质细胞中谷氨酸诱导的钙内流,从而促进 GluA2 的膜插入和表达,并使 AMPA 受体从钙通透性转变为钙非通透性受体,从而抑制星形胶质细胞钙内流。本研究揭示了血管生物因子可通过激活 AMPA 受体 GluA2 亚基调节兴奋性神经递质谷氨酸诱导的星形胶质细胞钙内流,并揭示了神经血管单元中星形胶质细胞和内皮细胞之间的一种新的偶联机制。