Suppr超能文献

镉暴露正常人体尿路上皮细胞金属硫蛋白-1 反应的特异性。

Specificity of the Metallothionein-1 Response by Cadmium-Exposed Normal Human Urothelial Cells.

机构信息

Jack Birch Unit for Molecular Carcinogenesis, Department of Biology, York Biomedical Research Institute, University of York, York YO10 5DD, UK.

Department of Environment and Geography, University of York, York YO10 5DD, UK.

出版信息

Int J Mol Sci. 2019 Mar 17;20(6):1344. doi: 10.3390/ijms20061344.

Abstract

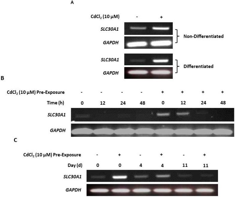
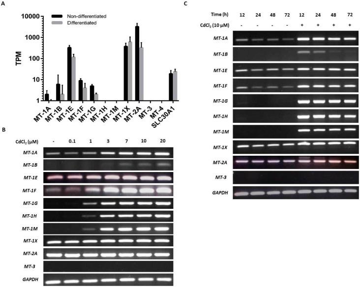
Occupational and environmental exposure to cadmium is associated with the development of urothelial cancer. The metallothionein (MT) family of genes encodes proteins that sequester metal ions and modulate physiological processes, including zinc homeostasis. Little is known about the selectivity of expression of the different MT isoforms. Here, we examined the effect of cadmium exposure on MT gene and isoform expression by normal human urothelial (NHU) cell cultures. Baseline and cadmium-induced MT gene expression was characterized by next-generation sequencing and RT-PCR; protein expression was assessed by Western blotting using isoform-specific antibodies. Expression of the zinc transporter-1 () gene was also assessed. NHU cells displayed transcription of , but neither nor genes. Most striking was a highly inducer-specific expression of MT-1 genes, with cadmium inducing transcription of , , , and . Whereas was also induced by zinc and nickel ions and by iron, both A and were highly cadmium-specific, which was confirmed for protein using isoform-specific antibodies. Protein but not transcript endured post-exposure, probably reflecting sequestration. transcription was also affected by cadmium ion exposure, potentially reflecting perturbation of intracellular zinc homeostasis. We conclude that human urothelium displays a highly inductive profile of MT-1 gene expression, with two isoforms identified as highly specific to cadmium, providing candidate transcript and long-lived protein biomarkers of cadmium exposure.

摘要

职业和环境接触镉与尿路上皮癌的发展有关。金属硫蛋白(MT)家族的基因编码可隔离金属离子并调节生理过程的蛋白质,包括锌稳态。关于不同 MT 同工型表达的选择性知之甚少。在这里,我们通过正常的人尿路上皮(NHU)细胞培养物检查了镉暴露对 MT 基因和同工型表达的影响。通过下一代测序和 RT-PCR 来描述基线和镉诱导的 MT 基因表达;使用同工型特异性抗体通过 Western 印迹评估蛋白质表达。还评估了锌转运蛋白-1()基因的表达。NHU 细胞显示转录,但既没有基因也没有基因。最引人注目的是 MT-1 基因的高度诱导特异性表达,镉诱导转录、、、和。虽然锌和镍离子也诱导,而铁则诱导,但是 A 和 都是高度镉特异性的,这在用同工型特异性抗体进行蛋白质检测时得到了证实。蛋白质而不是转录物在暴露后仍然存在,可能反映了隔离。转录也受到镉离子暴露的影响,可能反映了细胞内锌稳态的破坏。我们得出结论,人尿路上皮显示出高度诱导的 MT-1 基因表达谱,其中两种同工型被鉴定为对镉具有高度特异性,为镉暴露提供了候选转录物和长寿命的蛋白质生物标志物。

https://cdn.ncbi.nlm.nih.gov/pmc/blobs/af96/6471910/4915a4ae12a8/ijms-20-01344-g001.jpg

文献AI研究员

20分钟写一篇综述,助力文献阅读效率提升50倍。

立即体验

用中文搜PubMed

大模型驱动的PubMed中文搜索引擎

马上搜索

文档翻译

学术文献翻译模型,支持多种主流文档格式。

立即体验