Suppr超能文献

新型β-变形菌BHW-15中金属和抗生素抗性性状的适应性

Adaptation of metal and antibiotic resistant traits in novel β-Proteobacterium BHW-15.

作者信息

Istiaq Arif, Shuvo Md Sadikur Rahman, Rahman Khondaker Md Jaminur, Siddique Mohammad Anwar, Hossain M Anwar, Sultana Munawar

机构信息

Department of Microbiology, University of Dhaka, Dhaka, Bangladesh.

Department of Microbiology, Noakhali Science and Technology University, Noakhali, Bangladesh.

出版信息

PeerJ. 2019 Mar 13;7:e6537. doi: 10.7717/peerj.6537. eCollection 2019.

Abstract

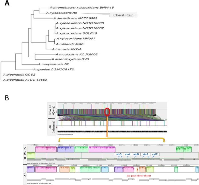
Chromosomal co-existence of metal and antibiotic resistance genes in bacteria offers a new perspective to the bacterial resistance proliferation in contaminated environment. In this study, an arsenotrophic bacterium BHW-15, isolated from Arsenic (As) contaminated tubewell water in the Bogra district of Bangladesh, was analyzed using high throughput Ion Torrent Personal Genome Machine (PGM) complete genome sequencing scheme to reveal its adaptive potentiality. The assembled draft genome of BHW-15 was 6.3 Mbp containing 5,782 functional genes, 1,845 pseudo genes, and three incomplete phage signature regions. Comparative genome study suggested the bacterium to be a novel strain of showing significant dissimilarity with other relevant strains in metal resistance gene islands. A total of 35 metal resistance genes along with arsenite-oxidizing , arsenate reducing , and mercury resistance operonic gene cluster and 20 broad range antibiotic resistance genes including β-lactams, aminoglycosides, and multiple multidrug resistance (MDR) efflux gene complex with a tripartite system OM-IM-MFP were found co-existed within the genome. Genomic synteny analysis with reported arsenotrophic bacteria revealed the characteristic genetic organization of and operonic genes, rarely described in β-Proteobacteria. A transposon and mobile element protein genes were also detected to the end of (mercury) operonic genes, possibly a carrier for the gene transposition. In vitro antibiotic susceptibility assay showed a broad range of resistance against antibiotics belonging to β-lactams, aminoglycosides, cephalosporins (1st, 2nd, and 3rd generations), monobactams and even macrolides, some of the resistome determinants were predicted during in silico analysis. KEGG functional orthology analysis revealed the potential of the bacterium to utilize multiple carbon sources including one carbon pool by folate, innate defense mechanism against multiple stress conditions, motility, a proper developed cell signaling and processing unit and secondary metabolism-combination of all exhibiting a robust feature of the cell in multiple stressed conditions. The complete genome of the strain BHW-15 stands as a genetic basis for the evolutionary adaptation of metal and the antibiotic coexistence phenomenon in an aquatic environment.

摘要

细菌中金属抗性基因和抗生素抗性基因的染色体共存为污染环境中细菌抗性的扩散提供了新视角。在本研究中,使用高通量离子激流个人基因组测序方案对从孟加拉国博格拉地区受砷污染的管井水分离出的砷营养细菌BHW-15进行分析,以揭示其适应潜力。BHW-15的组装草图基因组为6.3 Mbp,包含5782个功能基因、1845个假基因和三个不完整的噬菌体特征区域。比较基因组研究表明该细菌是一个新菌株,在金属抗性基因岛方面与其他相关菌株存在显著差异。在基因组中发现总共35个金属抗性基因以及亚砷酸盐氧化、砷酸盐还原和汞抗性操纵子基因簇,还有20个广泛的抗生素抗性基因,包括β-内酰胺类、氨基糖苷类以及具有三方系统OM-IM-MFP的多个多药抗性(MDR)外排基因复合体。与已报道的砷营养细菌进行基因组共线性分析,揭示了和操纵子基因的特征性遗传组织,这在β-变形菌中很少被描述。在(汞)操纵子基因末端还检测到一个转座子和移动元件蛋白基因,可能是基因转座的载体。体外抗生素敏感性试验表明该菌对属于β-内酰胺类、氨基糖苷类、头孢菌素(第一代、第二代和第三代)、单环β-内酰胺类甚至大环内酯类的抗生素具有广泛抗性,一些耐药组决定因素在计算机分析中被预测。KEGG功能直系同源分析揭示了该细菌利用多种碳源的潜力,包括通过叶酸利用一碳库、对多种应激条件的固有防御机制、运动性、发育良好的细胞信号传导和加工单元以及次级代谢——所有这些共同展现了细胞在多种应激条件下的强大特征。菌株BHW-15的完整基因组是水生环境中金属和抗生素共存现象进化适应的遗传基础。

https://cdn.ncbi.nlm.nih.gov/pmc/blobs/2fd3/6421061/e2cfc47273f4/peerj-07-6537-g001.jpg

文献AI研究员

20分钟写一篇综述,助力文献阅读效率提升50倍。

立即体验

用中文搜PubMed

大模型驱动的PubMed中文搜索引擎

马上搜索

文档翻译

学术文献翻译模型,支持多种主流文档格式。

立即体验