Suppr超能文献

间歇性禁食过程中人血浆的蛋白质组学分析。

Proteomic Analysis of Human Plasma during Intermittent Fasting.

机构信息

Charles Perkins Centre, School of Life and Environmental Sciences , University of Sydney , Sydney , NSW 2006 , Australia.

Discipline of Medicine , University of Adelaide , Adelaide , SA 5005 , Australia.

出版信息

J Proteome Res. 2019 May 3;18(5):2228-2240. doi: 10.1021/acs.jproteome.9b00090. Epub 2019 Apr 1.

Abstract

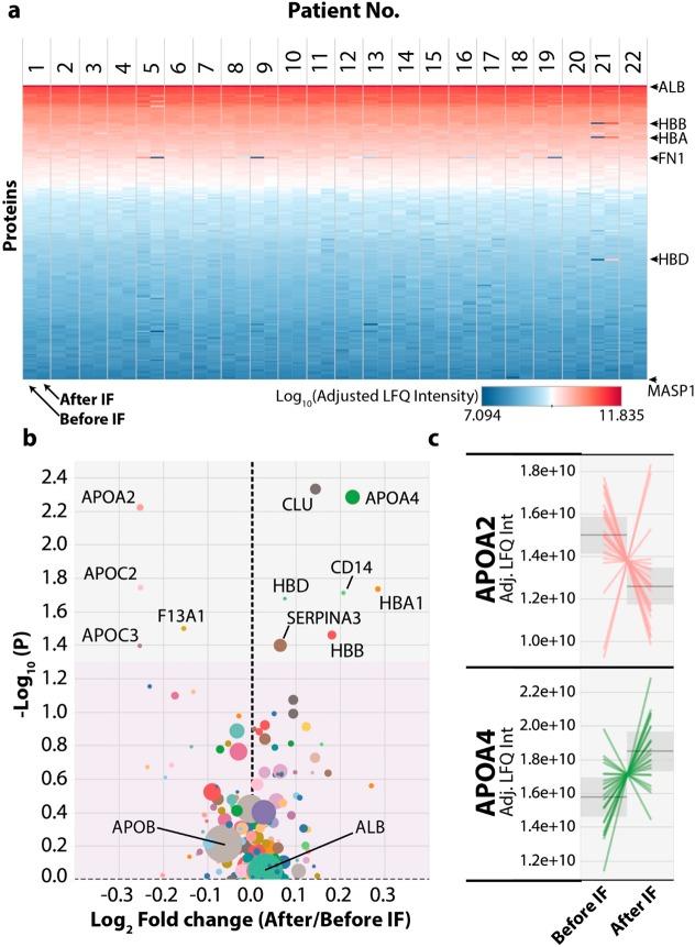
Intermittent fasting (IF) increases lifespan and decreases metabolic disease phenotypes and cancer risk in model organisms, but the health benefits of IF in humans are less clear. Human plasma derived from clinical trials is one of the most difficult sample sets to analyze using mass spectrometry-based proteomics due to the extensive sample preparation required and the need to process many samples to achieve statistical significance. Here, we describe an optimized and accessible device (Spin96) to accommodate up to 96 StageTips, a widely used sample preparation medium enabling efficient and consistent processing of samples prior to LC-MS/MS. We have applied this device to the analysis of human plasma from a clinical trial of IF. In this longitudinal study employing 8-weeks IF, we identified significant abundance differences induced by the IF intervention, including increased apolipoprotein A4 (APOA4) and decreased apolipoprotein C2 (APOC2) and C3 (APOC3). These changes correlated with a significant decrease in plasma triglycerides after the IF intervention. Given that these proteins have a role in regulating apolipoprotein particle metabolism, we propose that IF had a positive effect on lipid metabolism through modulation of HDL particle size and function. In addition, we applied a novel human protein variant database to detect common protein variants across the participants. We show that consistent detection of clinically relevant peptides derived from both alleles of many proteins is possible, including some that are associated with human metabolic phenotypes. Together, these findings illustrate the power of accessible workflows for proteomics analysis of clinical samples to yield significant biological insight.

摘要

间歇性禁食 (IF) 可延长模型生物的寿命,降低代谢疾病表型和癌症风险,但 IF 对人类健康的益处尚不清楚。源于临床试验的人类血浆是使用基于质谱的蛋白质组学分析的最困难的样本集之一,因为需要广泛的样品制备,并且需要处理许多样本才能达到统计学意义。在这里,我们描述了一种优化且易于使用的设备(Spin96),该设备可容纳多达 96 个 StageTips,这是一种广泛使用的样品制备介质,可在 LC-MS/MS 之前有效地处理和一致地处理样品。我们已经将该设备应用于 IF 临床试验的人类血浆分析。在这项采用 8 周 IF 的纵向研究中,我们鉴定出 IF 干预诱导的显著丰度差异,包括载脂蛋白 A4 (APOA4) 的增加和载脂蛋白 C2 (APOC2) 和 C3 (APOC3) 的减少。这些变化与 IF 干预后血浆甘油三酯的显著下降相关。鉴于这些蛋白质在调节载脂蛋白颗粒代谢中起作用,我们提出 IF 通过调节 HDL 颗粒大小和功能对脂质代谢产生了积极影响。此外,我们应用了一种新的人类蛋白质变异体数据库来检测参与者之间常见的蛋白质变异体。我们表明,许多蛋白质的两个等位基因衍生的临床相关肽的一致检测是可能的,包括一些与人类代谢表型相关的肽。总之,这些发现说明了用于临床样本蛋白质组学分析的易于访问的工作流程的强大功能,可以产生重要的生物学见解。

https://cdn.ncbi.nlm.nih.gov/pmc/blobs/ca4c/6503536/56a9b05a8557/pr-2019-00090g_0001.jpg

文献检索

告别复杂PubMed语法,用中文像聊天一样搜索,搜遍4000万医学文献。AI智能推荐,让科研检索更轻松。

立即免费搜索

文件翻译

保留排版,准确专业,支持PDF/Word/PPT等文件格式,支持 12+语言互译。

免费翻译文档

深度研究

AI帮你快速写综述,25分钟生成高质量综述,智能提取关键信息,辅助科研写作。

立即免费体验