• 文献检索
  • 文档翻译
  • 深度研究
  • 学术资讯
  • Suppr Zotero 插件Zotero 插件
  • 邀请有礼
  • 套餐&价格
  • 历史记录
应用&插件
Suppr Zotero 插件Zotero 插件浏览器插件Mac 客户端Windows 客户端微信小程序
定价
高级版会员购买积分包购买API积分包
服务
文献检索文档翻译深度研究API 文档MCP 服务
关于我们
关于 Suppr公司介绍联系我们用户协议隐私条款
关注我们

Suppr 超能文献

核心技术专利:CN118964589B侵权必究
粤ICP备2023148730 号-1Suppr @ 2026

文献检索

告别复杂PubMed语法,用中文像聊天一样搜索,搜遍4000万医学文献。AI智能推荐,让科研检索更轻松。

立即免费搜索

文件翻译

保留排版,准确专业,支持PDF/Word/PPT等文件格式,支持 12+语言互译。

免费翻译文档

深度研究

AI帮你快速写综述,25分钟生成高质量综述,智能提取关键信息,辅助科研写作。

立即免费体验

TFIIH 和 KAT2A 之间的功能相互作用调节高级染色质结构和 II 类基因表达。

Functional interplay between TFIIH and KAT2A regulates higher-order chromatin structure and class II gene expression.

机构信息

Institut de Génétique et de Biologie Moléculaire et Cellulaire Illkirch Cedex, C.U. Strasbourg, France.

Centre National de la Recherche Scientifique, UMR7104, 67404, Illkirch, France.

出版信息

Nat Commun. 2019 Mar 20;10(1):1288. doi: 10.1038/s41467-019-09270-2.

DOI:10.1038/s41467-019-09270-2
PMID:30894545
原文链接:https://pmc.ncbi.nlm.nih.gov/articles/PMC6426930/
Abstract

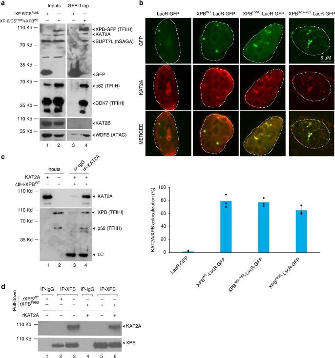
The TFIIH subunit XPB is involved in combined Xeroderma Pigmentosum and Cockayne syndrome (XP-B/CS). Our analyses reveal that XPB interacts functionally with KAT2A, a histone acetyltransferase (HAT) that belongs to the hSAGA and hATAC complexes. XPB interacts with KAT2A-containing complexes on chromatin and an XP-B/CS mutation specifically elicits KAT2A-mediated large-scale chromatin decondensation. In XP-B/CS cells, the abnormal recruitment of TFIIH and KAT2A to chromatin causes inappropriate acetylation of histone H3K9, leading to aberrant formation of transcription initiation complexes on the promoters of several hundred genes and their subsequent overexpression. Significantly, this cascade of events is similarly sensitive to KAT2A HAT inhibition or to the rescue with wild-type XPB. In agreement, the XP-B/CS mutation increases KAT2A HAT activity in vitro. Our results unveil a tight connection between TFIIH and KAT2A that controls higher-order chromatin structure and gene expression and provide new insights into transcriptional misregulation in a cancer-prone DNA repair-deficient disorder.

摘要

TFIIH 亚基 XPB 参与 Xeroderma Pigmentosum 和 Cockayne 综合征(XP-B/CS)的合并症。我们的分析表明,XPB 与 KAT2A 相互作用,KAT2A 是一种组蛋白乙酰转移酶(HAT),属于 hSAGA 和 hATAC 复合物。XPB 与染色质上含有 KAT2A 的复合物相互作用,并且 XP-B/CS 突变会特异性地引发 KAT2A 介导的大规模染色质去凝聚。在 XP-B/CS 细胞中,TFIIH 和 KAT2A 异常募集到染色质上,导致组蛋白 H3K9 的异常乙酰化,导致数百个基因启动子上转录起始复合物的异常形成及其随后的过度表达。重要的是,这种级联事件对 KAT2A HAT 抑制或野生型 XPB 的挽救同样敏感。一致地,XP-B/CS 突变增加了体外 KAT2A HAT 活性。我们的结果揭示了 TFIIH 和 KAT2A 之间的紧密联系,该联系控制着高级染色质结构和基因表达,并为癌症易发性 DNA 修复缺陷障碍中的转录失调提供了新的见解。

https://cdn.ncbi.nlm.nih.gov/pmc/blobs/e5e9/6426930/38b0e6a54259/41467_2019_9270_Fig7_HTML.jpg
https://cdn.ncbi.nlm.nih.gov/pmc/blobs/e5e9/6426930/f26f2773b43e/41467_2019_9270_Fig1_HTML.jpg
https://cdn.ncbi.nlm.nih.gov/pmc/blobs/e5e9/6426930/d160651912cd/41467_2019_9270_Fig2_HTML.jpg
https://cdn.ncbi.nlm.nih.gov/pmc/blobs/e5e9/6426930/738c02f14f45/41467_2019_9270_Fig3_HTML.jpg
https://cdn.ncbi.nlm.nih.gov/pmc/blobs/e5e9/6426930/8423cdee7925/41467_2019_9270_Fig4_HTML.jpg
https://cdn.ncbi.nlm.nih.gov/pmc/blobs/e5e9/6426930/d51d178eb115/41467_2019_9270_Fig5_HTML.jpg
https://cdn.ncbi.nlm.nih.gov/pmc/blobs/e5e9/6426930/8fada090d5b5/41467_2019_9270_Fig6_HTML.jpg
https://cdn.ncbi.nlm.nih.gov/pmc/blobs/e5e9/6426930/38b0e6a54259/41467_2019_9270_Fig7_HTML.jpg
https://cdn.ncbi.nlm.nih.gov/pmc/blobs/e5e9/6426930/f26f2773b43e/41467_2019_9270_Fig1_HTML.jpg
https://cdn.ncbi.nlm.nih.gov/pmc/blobs/e5e9/6426930/d160651912cd/41467_2019_9270_Fig2_HTML.jpg
https://cdn.ncbi.nlm.nih.gov/pmc/blobs/e5e9/6426930/738c02f14f45/41467_2019_9270_Fig3_HTML.jpg
https://cdn.ncbi.nlm.nih.gov/pmc/blobs/e5e9/6426930/8423cdee7925/41467_2019_9270_Fig4_HTML.jpg
https://cdn.ncbi.nlm.nih.gov/pmc/blobs/e5e9/6426930/d51d178eb115/41467_2019_9270_Fig5_HTML.jpg
https://cdn.ncbi.nlm.nih.gov/pmc/blobs/e5e9/6426930/8fada090d5b5/41467_2019_9270_Fig6_HTML.jpg
https://cdn.ncbi.nlm.nih.gov/pmc/blobs/e5e9/6426930/38b0e6a54259/41467_2019_9270_Fig7_HTML.jpg

相似文献

1
Functional interplay between TFIIH and KAT2A regulates higher-order chromatin structure and class II gene expression.TFIIH 和 KAT2A 之间的功能相互作用调节高级染色质结构和 II 类基因表达。
Nat Commun. 2019 Mar 20;10(1):1288. doi: 10.1038/s41467-019-09270-2.
2
Sirt1 suppresses RNA synthesis after UV irradiation in combined xeroderma pigmentosum group D/Cockayne syndrome (XP-D/CS) cells.Sirt1 抑制紫外线照射后 Xeroderma pigmentosum 组 D/Cockayne 综合征(XP-D/CS)细胞中的 RNA 合成。
Proc Natl Acad Sci U S A. 2013 Jan 15;110(3):E212-20. doi: 10.1073/pnas.1213076110. Epub 2012 Dec 24.
3
XPG stabilizes TFIIH, allowing transactivation of nuclear receptors: implications for Cockayne syndrome in XP-G/CS patients.XPG稳定TFIIH,从而实现核受体的反式激活:对XP-G/CS患者科凯恩综合征的影响。
Mol Cell. 2007 Apr 27;26(2):231-43. doi: 10.1016/j.molcel.2007.03.013.
4
Lack of CAK complex accumulation at DNA damage sites in XP-B and XP-B/CS fibroblasts reveals differential regulation of CAK anchoring to core TFIIH by XPB and XPD helicases during nucleotide excision repair.在 XP-B 和 XP-B/CS 成纤维细胞中,DNA 损伤部位缺乏 CAK 复合物的积累,表明 XPB 和 XPD 解旋酶在核苷酸切除修复过程中对 CAK 锚定核心 TFIIH 的调控存在差异。
DNA Repair (Amst). 2012 Dec 1;11(12):942-50. doi: 10.1016/j.dnarep.2012.09.003. Epub 2012 Oct 17.
5
XPB and XPD helicases in TFIIH orchestrate DNA duplex opening and damage verification to coordinate repair with transcription and cell cycle via CAK kinase.XPB 和 XPD 解旋酶在 TFIIH 中协调 DNA 双链的打开和损伤验证,通过 CAK 激酶协调转录和细胞周期的修复。
DNA Repair (Amst). 2011 Jul 15;10(7):697-713. doi: 10.1016/j.dnarep.2011.04.028. Epub 2011 May 14.
6
TFIIH subunit alterations causing xeroderma pigmentosum and trichothiodystrophy specifically disturb several steps during transcription.导致着色性干皮病和毛发硫营养不良的TFIIH亚基改变会特异性地干扰转录过程中的几个步骤。
Am J Hum Genet. 2015 Feb 5;96(2):194-207. doi: 10.1016/j.ajhg.2014.12.012. Epub 2015 Jan 22.
7
XPC is an RNA polymerase II cofactor recruiting ATAC to promoters by interacting with E2F1.XPC 是一种 RNA 聚合酶 II 辅因子,通过与 E2F1 相互作用将 ATAC 募集到启动子上。
Nat Commun. 2018 Jul 4;9(1):2610. doi: 10.1038/s41467-018-05010-0.
8
The relative expression of mutated XPB genes results in xeroderma pigmentosum/Cockayne's syndrome or trichothiodystrophy cellular phenotypes.突变的XPB基因的相对表达会导致着色性干皮病/科凯恩综合征或毛发硫营养不良细胞表型。
Hum Mol Genet. 1999 Jun;8(6):1125-33. doi: 10.1093/hmg/8.6.1125.
9
Hot topics in DNA repair: the molecular basis for different disease states caused by mutations in TFIIH and XPG.DNA修复的热点话题:由TFIIH和XPG突变导致的不同疾病状态的分子基础。
DNA Repair (Amst). 2008 Feb 1;7(2):339-44. doi: 10.1016/j.dnarep.2007.10.007.
10
Competent transcription initiation by RNA polymerase II in cell-free extracts from xeroderma pigmentosum groups B and D in an optimized RNA transcription assay.在优化的RNA转录试验中,来自B组和D组着色性干皮病患者的无细胞提取物中RNA聚合酶II的有效转录起始。
Biochim Biophys Acta. 1997 Nov 20;1354(3):241-51. doi: 10.1016/s0167-4781(97)00102-4.

引用本文的文献

1
Nucleotide Excision Repair: Insights into Canonical and Emerging Functions of the Transcription/DNA Repair Factor TFIIH.核苷酸切除修复:对转录/DNA修复因子TFIIH的经典及新功能的见解
Genes (Basel). 2025 Feb 19;16(2):231. doi: 10.3390/genes16020231.
2
TRIM22 mechanism promoting KAT2A ubiquitination degradation to regulate ferroptosis in hepatocellular carcinoma cell invasion and metastasis.TRIM22通过促进KAT2A泛素化降解来调控肝细胞癌细胞侵袭和转移中的铁死亡的机制。
Histol Histopathol. 2025 Aug;40(8):1295-1307. doi: 10.14670/HH-18-856. Epub 2024 Nov 29.
3
Keep calm and reboot - how cells restart transcription after DNA damage and DNA repair.

本文引用的文献

1
Nucleotide Excision Repair and Transcriptional Regulation: TFIIH and Beyond.核苷酸切除修复与转录调控:TFIIH 及其以外的机制
Annu Rev Biochem. 2016 Jun 2;85:265-90. doi: 10.1146/annurev-biochem-060815-014857.
2
Tankyrases Promote Homologous Recombination and Check Point Activation in Response to DSBs.端锚聚合酶响应DNA双链断裂促进同源重组和检查点激活。
PLoS Genet. 2016 Feb 4;12(2):e1005791. doi: 10.1371/journal.pgen.1005791. eCollection 2016 Feb.
3
Subunits of ADA-two-A-containing (ATAC) or Spt-Ada-Gcn5-acetyltrasferase (SAGA) Coactivator Complexes Enhance the Acetyltransferase Activity of GCN5.
保持冷静并重启——细胞在DNA损伤和DNA修复后如何重新启动转录。
FEBS Lett. 2025 Jan;599(2):275-294. doi: 10.1002/1873-3468.14964. Epub 2024 Jul 11.
4
Super-resolution imaging uncovers the nanoscopic segregation of polarity proteins in epithelia.超分辨率成像揭示了上皮细胞中极性蛋白的纳米级分离。
Elife. 2022 Nov 7;11:e62087. doi: 10.7554/eLife.62087.
5
/ Promotes Cell Proliferation and Migration via Upregulating the Expression of in Pan-Cancer.在泛癌中通过上调的表达促进细胞增殖和迁移。
Genes (Basel). 2022 Oct 8;13(10):1817. doi: 10.3390/genes13101817.
6
GCN5 contributes to intracellular lipid accumulation in human primary cardiac stromal cells from patients affected by Arrhythmogenic cardiomyopathy.GCN5 促进了致心律失常性右室心肌病患者原代心肌基质细胞的细胞内脂质堆积。
J Cell Mol Med. 2022 Jul;26(13):3687-3701. doi: 10.1111/jcmm.17396. Epub 2022 Jun 16.
7
Chromatin-Based Transcriptional Reprogramming in Plants under Abiotic Stresses.非生物胁迫下植物中基于染色质的转录重编程
Plants (Basel). 2022 May 29;11(11):1449. doi: 10.3390/plants11111449.
8
The TFIIH complex is required to establish and maintain mitotic chromosome structure.TFIIH 复合物对于建立和维持有丝分裂染色体结构是必需的。
Elife. 2022 Mar 16;11:e75475. doi: 10.7554/eLife.75475.
9
A preliminary study of KAT2A on cGAS-related immunity in inflammation amplification of systemic lupus erythematosus.KAT2A 对系统性红斑狼疮炎症放大中 cGAS 相关免疫的初步研究。
Cell Death Dis. 2021 Oct 30;12(11):1036. doi: 10.1038/s41419-021-04323-1.
10
Oncogenic Chromatin Modifier KAT2A Activates MCT1 to Drive the Glycolytic Process and Tumor Progression in Renal Cell Carcinoma.致癌染色质修饰因子KAT2A激活MCT1以驱动肾细胞癌的糖酵解过程和肿瘤进展。
Front Cell Dev Biol. 2021 Jun 29;9:690796. doi: 10.3389/fcell.2021.690796. eCollection 2021.
含ADA2A(ATAC)或Spt-Ada-Gcn5-乙酰转移酶(SAGA)共激活复合物的亚基增强GCN5的乙酰转移酶活性。
J Biol Chem. 2015 Nov 27;290(48):28997-9009. doi: 10.1074/jbc.M115.668533. Epub 2015 Oct 14.
4
Sequential and ordered assembly of a large DNA repair complex on undamaged chromatin.大型DNA修复复合物在未受损染色质上的顺序性和有序组装。
J Cell Biol. 2014 Sep 1;206(5):589-98. doi: 10.1083/jcb.201403096. Epub 2014 Aug 25.
5
A small molecule screen identifies an inhibitor of DNA repair inducing the degradation of TFIIH and the chemosensitization of tumor cells to platinum.一项小分子筛选鉴定出一种DNA修复抑制剂,该抑制剂可诱导TFIIH降解并使肿瘤细胞对铂类药物产生化学增敏作用。
Chem Biol. 2014 Mar 20;21(3):398-407. doi: 10.1016/j.chembiol.2013.12.014. Epub 2014 Feb 6.
6
Ectopically tethered CP190 induces large-scale chromatin decondensation.异位拴系的CP190会诱导大规模染色质解聚。
Sci Rep. 2014 Jan 29;4:3917. doi: 10.1038/srep03917.
7
Enzymatic activities and DNA substrate specificity of Mycobacterium tuberculosis DNA helicase XPB.结核分枝杆菌 DNA 解旋酶 XPB 的酶活性和 DNA 底物特异性。
PLoS One. 2012;7(5):e36960. doi: 10.1371/journal.pone.0036960. Epub 2012 May 16.
8
TFIIH: when transcription met DNA repair.TFIIH:当转录与 DNA 修复相遇。
Nat Rev Mol Cell Biol. 2012 May 10;13(6):343-54. doi: 10.1038/nrm3350.
9
DDB2 promotes chromatin decondensation at UV-induced DNA damage.DDB2 促进了 UV 诱导的 DNA 损伤处染色质的解凝聚。
J Cell Biol. 2012 Apr 16;197(2):267-81. doi: 10.1083/jcb.201106074. Epub 2012 Apr 9.
10
ATAC-king the complexity of SAGA during evolution.在进化过程中攻克 SAGA 的复杂性。
Genes Dev. 2012 Mar 15;26(6):527-41. doi: 10.1101/gad.184705.111.