Department of Pharmacology, Yale School of Medicine, New Haven, Connecticut, United States of America.
Biotech Research and Innovation Center, Faculty of Health and Medical Sciences, University of Copenhagen, Copenhagen, Denmark.
PLoS Biol. 2019 Mar 21;17(3):e2006540. doi: 10.1371/journal.pbio.2006540. eCollection 2019 Mar.
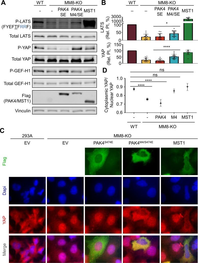
Specificity within protein kinase signaling cascades is determined by direct and indirect interactions between kinases and their substrates. While the impact of localization and recruitment on kinase-substrate targeting can be readily assessed, evaluating the relative importance of direct phosphorylation site interactions remains challenging. In this study, we examine the STE20 family of protein serine-threonine kinases to investigate basic mechanisms of substrate targeting. We used peptide arrays to define the phosphorylation site specificity for the majority of STE20 kinases and categorized them into four distinct groups. Using structure-guided mutagenesis, we identified key specificity-determining residues within the kinase catalytic cleft, including an unappreciated role for the kinase β3-αC loop region in controlling specificity. Exchanging key residues between the STE20 kinases p21-activated kinase 4 (PAK4) and Mammalian sterile 20 kinase 4 (MST4) largely interconverted their phosphorylation site preferences. In cells, a reprogrammed PAK4 mutant, engineered to recognize MST substrates, failed to phosphorylate PAK4 substrates or to mediate remodeling of the actin cytoskeleton. In contrast, this mutant could rescue signaling through the Hippo pathway in cells lacking multiple MST kinases. These observations formally demonstrate the importance of catalytic site specificity for directing protein kinase signal transduction pathways. Our findings further suggest that phosphorylation site specificity is both necessary and sufficient to mediate distinct signaling outputs of STE20 kinases and imply broad applicability to other kinase signaling systems.
蛋白质激酶信号级联中的特异性是由激酶与其底物之间的直接和间接相互作用决定的。虽然定位和募集对激酶-底物靶向的影响可以很容易地评估,但评估直接磷酸化位点相互作用的相对重要性仍然具有挑战性。在这项研究中,我们研究了 STE20 家族的蛋白丝氨酸-苏氨酸激酶,以研究底物靶向的基本机制。我们使用肽阵列来定义大多数 STE20 激酶的磷酸化位点特异性,并将它们分为四个不同的组。使用结构导向的突变,我们确定了激酶催化裂缝中的关键特异性决定残基,包括激酶β3-αC 环区域在控制特异性方面的一个未被认识的作用。在 STE20 激酶 p21 激活激酶 4(PAK4)和哺乳动物不育 20 激酶 4(MST4)之间交换关键残基,在很大程度上转换了它们的磷酸化位点偏好。在细胞中,一种重新编程的 PAK4 突变体,设计用于识别 MST 底物,未能磷酸化 PAK4 底物或介导肌动球蛋白细胞骨架的重塑。相比之下,这种突变体可以在缺乏多种 MST 激酶的细胞中拯救 Hippo 通路的信号转导。这些观察结果正式证明了催化位点特异性对于指导蛋白激酶信号转导途径的重要性。我们的研究结果进一步表明,磷酸化位点特异性既是必要的,也是充分的,以介导 STE20 激酶的不同信号输出,并暗示其在其他激酶信号系统中具有广泛的适用性。