Suppr超能文献

一株分离自田间的猪流行性腹泻病毒(PEDV)的 Spike 蛋白中的单个 V672F 取代可促进 VeroE6 细胞中的细胞间融合和复制。

A Single V672F Substitution in the Spike Protein of Field-Isolated PEDV Promotes Cell⁻Cell Fusion and Replication in VeroE6 Cells.

机构信息

Virology and Cell Technology Laboratory, National Center for Genetic Engineering and Biotechnology (BIOTEC), National Science and Technology Development Agency (NSTDA), Pathumthani 12120, Thailand.

出版信息

Viruses. 2019 Mar 20;11(3):282. doi: 10.3390/v11030282.

Abstract

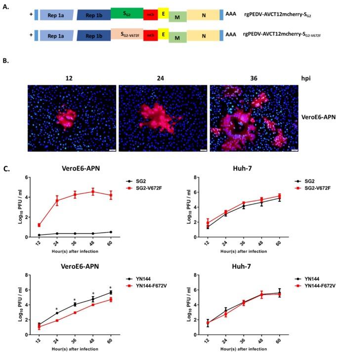
While porcine epidemic diarrhea virus (PEDV) infects and replicates in enterocytes lining villi of neonatal piglets with high efficiency, naturally isolated variants typically grow poorly in established cell lines, unless adapted by multiple passages. Cells infected with most cell-adapted PEDVs usually displayed large syncytia, a process triggered by the spike protein (S). To identify amino acids responsible for S-mediated syncytium formation, we constructed and characterized chimeric S proteins of the cell-adapted variant, YN144, in which the receptor binding domain (RBD) and S1/S2 cleavage site were replaced with those of a poorly culturable field isolate (G2). We demonstrated that the RBD, not the S1/S2 cleavage site, is critical for syncytium formation mediated by chimeric S proteins. Further mutational analyses revealed that a single mutation at the amino acid residue position 672 (V672F) could enable the chimeric S with the entire RBD derived from the G2 strain to trigger large syncytia. Moreover, recombinant PEDV viruses bearing S of the G2 strain with the single V672F substitution could induce extensive syncytium formation and replicate efficiently in VeroE6 cells stably expressing porcine aminopeptidase N (VeroE6-APN). Interestingly, we also demonstrated that while the V672F mutation is critical for the syncytium formation in VeroE6-APN cells, it exerts a minimal effect in Huh-7 cells, thereby suggesting the difference in receptor preference of PEDV among host cells.

摘要

虽然猪流行性腹泻病毒(PEDV)能够高效感染和复制新生仔猪绒毛状肠上皮细胞,但天然分离的变异株通常在已建立的细胞系中生长不良,除非经过多次传代适应。大多数适应细胞的 PEDV 感染的细胞通常会形成大的合胞体,这一过程是由刺突蛋白(S)触发的。为了鉴定 S 介导的合胞体形成所涉及的氨基酸,我们构建并鉴定了细胞适应株 YN144 的嵌合 S 蛋白,其中受体结合域(RBD)和 S1/S2 切割位点被一个难以培养的田间分离株(G2)的取代。我们证明了 RBD 而非 S1/S2 切割位点对于嵌合 S 蛋白介导的合胞体形成至关重要。进一步的突变分析表明,单个氨基酸残基位置 672(V672F)的突变可以使嵌合 S 蛋白与源自 G2 株的完整 RBD 一起触发大的合胞体。此外,携带 G2 株 S 蛋白的单个 V672F 取代的重组 PEDV 病毒能够在稳定表达猪氨肽酶 N(VeroE6-APN)的 VeroE6 细胞中诱导广泛的合胞体形成和有效复制。有趣的是,我们还证明了虽然 V672F 突变对于 VeroE6-APN 细胞中的合胞体形成至关重要,但它在 Huh-7 细胞中几乎没有影响,这表明 PEDV 在宿主细胞中的受体偏好存在差异。

https://cdn.ncbi.nlm.nih.gov/pmc/blobs/9949/6466060/7aff4b292ce2/viruses-11-00282-g001.jpg

文献AI研究员

20分钟写一篇综述,助力文献阅读效率提升50倍。

立即体验

用中文搜PubMed

大模型驱动的PubMed中文搜索引擎

马上搜索

文档翻译

学术文献翻译模型,支持多种主流文档格式。

立即体验