Suppr超能文献

肿瘤坏死因子样配体 1A 在髓系细胞中的过表达加剧了小鼠的肝纤维化。

Overexpression of Tumor Necrosis Factor-Like Ligand 1 A in Myeloid Cells Aggravates Liver Fibrosis in Mice.

机构信息

Department of Gastroenterology, The Second Hospital of Hebei Medical University, Hebei Key Laboratory of Gastroenterology, Hebei Institute of Gastroenterology, Shijiazhuang, Hebei, China.

Department of Pediatric and Department of Biomedical Science, Cedars Sinai Medical Center, Los Angeles, USA.

出版信息

J Immunol Res. 2019 Feb 14;2019:7657294. doi: 10.1155/2019/7657294. eCollection 2019.

Abstract

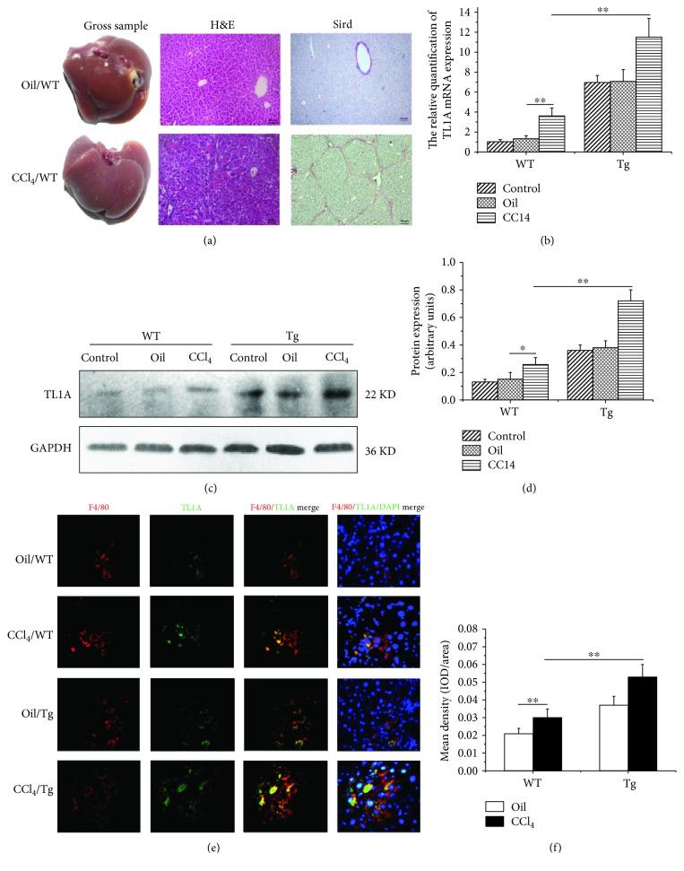
Macrophages are the master regulator of the dynamic fibrogenesis-fibrosis resolution paradigm. TNF-like ligand 1 aberrance (TL1A) was found to be able to induce intestinal inflammation and fibrosis. Furthermore, significantly increased TL1A had been detected in liver tissues and mononuclear cells of patients with primary biliary cirrhosis (PBC). This study was to investigate the effect of myeloid cells with constitutive TL1A expression on liver fibrogenesis. We found that TL1A expressions in liver tissues and macrophages were significantly increased in mice with liver fibrosis induced by injection of carbon tetrachloride (CCl). TL1A overexpression in myeloid cells induced liver function injury, accelerated the necrosis and apoptosis of hepatocytes, recruited macrophages, and promoted activation of hepatic stellate cells (HSCs) and fibrosis. In vitro results of our study showed that TL1A overexpression in macrophages promoted secretion of platelet-derived growth factor-BB (PDGF-BB), tumor necrosis factor- (TNF-), and interleukin-1 (IL-1). Culturing macrophages with TL1A overexpression could accelerate the activation and proliferation of primary HSCs. These results indicated that constitutive TL1A expression in myeloid cells exacerbated liver fibrosis, probably through macrophage recruitment and secretion of proinflammatory and profibrotic cytokines.

摘要

巨噬细胞是动态纤维生成-纤维化消退范式的主要调节者。研究发现,肿瘤坏死因子样配体 1 异常(TL1A)能够诱导肠道炎症和纤维化。此外,原发性胆汁性肝硬化(PBC)患者的肝组织和单核细胞中检测到明显增加的 TL1A。本研究旨在探讨固有表达 TL1A 的髓样细胞对肝纤维化的影响。我们发现,四氯化碳(CCl)诱导的肝纤维化小鼠肝组织和巨噬细胞中的 TL1A 表达明显增加。髓样细胞中 TL1A 的过表达导致肝功能损伤,加速肝细胞坏死和凋亡,招募巨噬细胞,并促进肝星状细胞(HSCs)的激活和纤维化。我们的研究体外结果表明,巨噬细胞中 TL1A 的过表达促进血小板衍生生长因子-BB(PDGF-BB)、肿瘤坏死因子-(TNF-)和白细胞介素-1(IL-1)的分泌。培养具有 TL1A 过表达的巨噬细胞可以加速原代 HSCs 的激活和增殖。这些结果表明,髓样细胞中固有 TL1A 的表达加剧了肝纤维化,可能通过巨噬细胞募集和分泌促炎和促纤维化细胞因子。

https://cdn.ncbi.nlm.nih.gov/pmc/blobs/ae49/6393882/8b25dd74ef1a/JIR2019-7657294.001.jpg

文献检索

告别复杂PubMed语法,用中文像聊天一样搜索,搜遍4000万医学文献。AI智能推荐,让科研检索更轻松。

立即免费搜索

文件翻译

保留排版,准确专业,支持PDF/Word/PPT等文件格式,支持 12+语言互译。

免费翻译文档

深度研究

AI帮你快速写综述,25分钟生成高质量综述,智能提取关键信息,辅助科研写作。

立即免费体验