Department of Microbiology and Immunology, University of Minnesota, Minneapolis, MN.
Center for Immunology, University of Minnesota, Minneapolis, MN.
J Exp Med. 2019 May 6;216(5):1214-1229. doi: 10.1084/jem.20181365. Epub 2019 Mar 28.
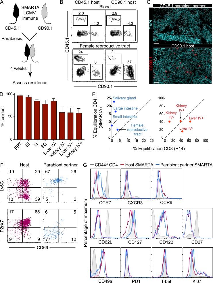
This study examines the extent to which memory CD4 T cells share immunosurveillance strategies with CD8 resident memory T cells (T). After acute viral infection, memory CD4 T cells predominantly used residence to survey nonlymphoid tissues, albeit not as stringently as observed for CD8 T cells. In contrast, memory CD4 T cells were more likely to be resident within lymphoid organs than CD8 T cells. Migration properties of memory-phenotype CD4 T cells in non-SPF parabionts were similar, generalizing these results to diverse infections and conditions. CD4 and CD8 T shared overlapping transcriptional signatures and location-specific features, such as granzyme B expression in the small intestine, revealing tissue-specific and migration property-specific, in addition to lineage-specific, differentiation programs. Functionally, mucosal CD4 T reactivation locally triggered both chemokine expression and broad immune cell activation. Thus, residence provides a dominant mechanism for regionalizing CD4 T cell immunity, and location enforces shared transcriptional, phenotypic, and functional properties with CD8 T cells.
这项研究考察了记忆 CD4 T 细胞与 CD8 驻留记忆 T 细胞 (T) 共享免疫监视策略的程度。在急性病毒感染后,记忆 CD4 T 细胞主要通过驻留来监测非淋巴组织,尽管不如观察到的 CD8 T 细胞那样严格。相比之下,记忆 CD4 T 细胞在淋巴器官中的驻留率高于 CD8 T 细胞。非 SPF 联体动物中记忆表型 CD4 T 细胞的迁移特性相似,将这些结果推广到不同的感染和情况。CD4 和 CD8 T 细胞共享重叠的转录特征和位置特异性特征,例如小肠中的颗粒酶 B 表达,揭示了组织特异性和迁移特性特异性,以及谱系特异性分化程序。在功能上,黏膜 CD4 T 细胞的局部再激活引发了趋化因子表达和广泛的免疫细胞激活。因此,驻留提供了区域化 CD4 T 细胞免疫的主要机制,并且位置与 CD8 T 细胞具有共同的转录、表型和功能特性。