Suppr超能文献

雌激素通过诱导髓源性抑制细胞促进女性癌症进展:对怀孕和未怀孕实验模型的研究

Estrogen stimulates female cancer progression by inducing myeloid-derived suppressive cells: investigations on pregnant and non-pregnant experimental models.

作者信息

Kozasa Katsumi, Mabuchi Seiji, Matsumoto Yuri, Kuroda Hiromasa, Yokoi Eriko, Komura Naoko, Kawano Mahiru, Takahashi Ryoko, Sasano Tomoyuki, Shimura Kotaro, Kodama Michiko, Hashimoto Kae, Sawada Kenjiro, Nagasaka Kazunori, Kimura Tadashi

机构信息

Department of Obstetrics and Gynecology, Osaka University Graduate School of Medicine, Osaka, Japan.

Department of Obstetrics and Gynecology, Teikyo University School of Medicine, Tokyo, Japan.

出版信息

Oncotarget. 2019 Mar 8;10(20):1887-1902. doi: 10.18632/oncotarget.26711.

Abstract

OBJECTIVE

To investigate the clinical implications of 17β-estradiol (E2) in estrogen receptor α (ERα)-negative female cancer progression as well as the underlying biological mechanisms.

METHODS

Clinical data from 306 locally-advanced cervical cancer (stage IIB-IVA) patients were analyzed in order to investigate the relationships between age, serum E2 levels, and treatment outcomes. Clinical samples, ERα-negative cervical and breast cancer cell lines, and mouse xenograft models of cervical and breast cancers were employed in order to elucidate the mechanisms responsible for the E2- and pregnancy-mediated progression of cervical and breast cancers, with a focus on the role of myeloid-derived suppressor cells (MDSC).

RESULTS

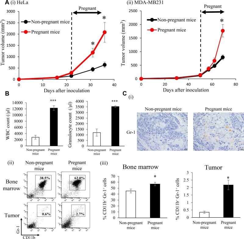
Younger patients with elevated E2 levels showed significantly shorter progression-free survival ( = 0.040) and overall survival ( = 0.039). The exogenous E2 treatment stimulated the mobilization of MDSC from bone marrow and directly augmented their suppressive activities, leading to the progression of ERα-negative cervical and breast cancers. The co-administration of an anti-Gr-1 neutralizing antibody with E2 prevented the E2-mediated induction of MDSC, and attenuated E2-mediated tumor growth in cervical and breast cancer xenografts. Significantly increased MDSC numbers and enhanced tumor growth were observed during pregnancy in mice with cervical or breast cancer. Significantly increased MDSC numbers were also observed during pregnancy in cervical cancer patients.

CONCLUSIONS

E2 facilitates the progression of ERα-negative cervical or breast cancer under non-pregnant and pregnant conditions by inducing MDSC. MDSC inhibition therapy may have therapeutic efficacy in premenopausal or pregnant female cancer patients.

摘要

目的

探讨17β-雌二醇(E2)在雌激素受体α(ERα)阴性女性癌症进展中的临床意义及其潜在的生物学机制。

方法

分析306例局部晚期宫颈癌(IIB-IVA期)患者的临床资料,以研究年龄、血清E2水平与治疗结果之间的关系。采用临床样本、ERα阴性的宫颈和乳腺癌细胞系以及宫颈癌和乳腺癌的小鼠异种移植模型,以阐明E2和妊娠介导的宫颈癌和乳腺癌进展的机制,重点关注髓系来源抑制细胞(MDSC)的作用。

结果

E2水平升高的年轻患者无进展生存期(P=0.040)和总生存期(P=0.039)显著缩短。外源性E2治疗刺激了骨髓中MDSC的动员,并直接增强了它们的抑制活性,导致ERα阴性的宫颈癌和乳腺癌进展。抗Gr-1中和抗体与E2联合使用可阻止E2介导的MDSC诱导,并减弱E2介导的宫颈癌和乳腺癌异种移植瘤的生长。在患有宫颈癌或乳腺癌的小鼠妊娠期间,观察到MDSC数量显著增加和肿瘤生长增强。在宫颈癌患者妊娠期间也观察到MDSC数量显著增加。

结论

E2通过诱导MDSC在非妊娠和妊娠条件下促进ERα阴性的宫颈癌或乳腺癌进展。MDSC抑制疗法可能对绝经前或妊娠女性癌症患者具有治疗效果。

https://cdn.ncbi.nlm.nih.gov/pmc/blobs/15cf/6443012/392973599819/oncotarget-10-1887-g001.jpg

文献检索

告别复杂PubMed语法,用中文像聊天一样搜索,搜遍4000万医学文献。AI智能推荐,让科研检索更轻松。

立即免费搜索

文件翻译

保留排版,准确专业,支持PDF/Word/PPT等文件格式,支持 12+语言互译。

免费翻译文档

深度研究

AI帮你快速写综述,25分钟生成高质量综述,智能提取关键信息,辅助科研写作。

立即免费体验