Suppr超能文献

新型 AU 富集近端 UTR 序列 (APS) 可增强 rpS6 磷酸化诱导的 CXCL8 合成。

Novel AU-rich proximal UTR sequences (APS) enhance CXCL8 synthesis upon the induction of rpS6 phosphorylation.

机构信息

Department of Biological Sciences, National University of Singapore, Singapore.

Institute of Molecular and Cell Biology, A*STAR Institute, Singapore.

出版信息

PLoS Genet. 2019 Apr 10;15(4):e1008077. doi: 10.1371/journal.pgen.1008077. eCollection 2019 Apr.

Abstract

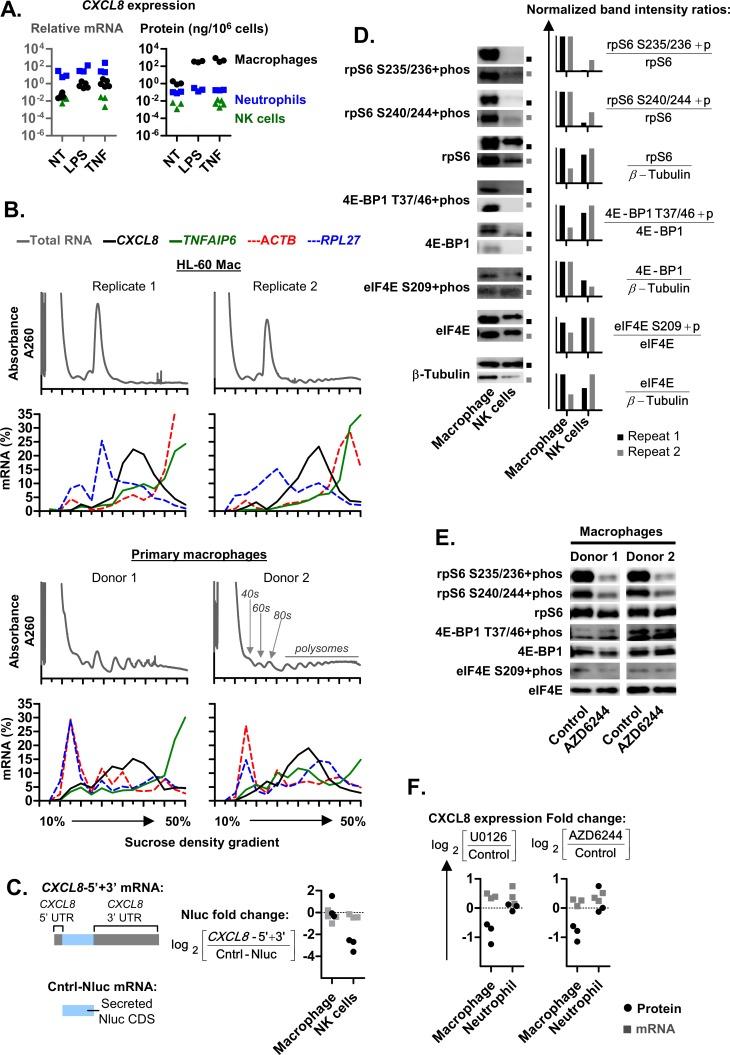
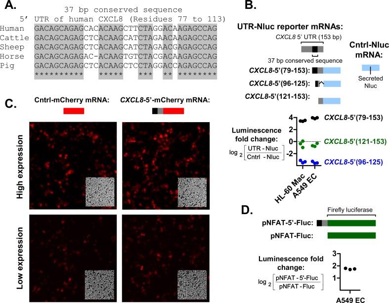
The role of ribosomal protein S6 (rpS6) phosphorylation in mRNA translation remains poorly understood. Here, we reveal a potential role in modulating the translation rate of chemokine (C-X-C motif) ligand 8 (CXCL8 or Interleukin 8, IL8). We observed that more CXCL8 protein was being secreted from less CXCL8 mRNA in primary macrophages and macrophage-like HL-60 cells relative to other cell types. This correlated with an increase in CXCL8 polyribosome association, suggesting an increase in the rate of CXCL8 translation in macrophages. The cell type-specific expression levels were replicated by a CXCL8- UTR-reporter (Nanoluc reporter flanked by the 5' and 3' UTR of CXCL8). Mutations of the CXCL8-UTR-reporter revealed that cell type-specific expression required: 1) a 3' UTR of at least three hundred bases; and 2) an AU base content that exceeds fifty percent in the first hundred bases of the 3' UTR immediately after the stop codon, which we dub AU-rich proximal UTR sequences (APS). The 5' UTR of CXCL8 enhanced expression at the protein level and conferred cell type-specific expression when paired with a 3' UTR. A search for other APS-positive mRNAs uncovered TNF alpha induced protein 6 (TNFAIP6), another mRNA that was translationally upregulated in macrophages. The elevated translation of APS-positive mRNAs in macrophages coincided with elevated rpS6 S235/236 phosphorylation. Both were attenuated by the ERK1/2 signaling inhibitors, U0126 and AZD6244. In A549 cells, rpS6 S235/236 phosphorylation was induced by TAK1, Akt or PKA signaling. This enhanced the translation of the CXCL8-UTR-reporters. Thus, we propose that the induction of rpS6 S235/236 phosphorylation enhances the translation of mRNAs that contain APS motifs, such as CXCL8 and TNFAIP6. This may contribute to the role of macrophages as the primary producer of CXCL8, a cytokine that is essential for immune cell recruitment and activation.

摘要

核糖体蛋白 S6(rpS6)磷酸化在 mRNA 翻译中的作用仍知之甚少。在这里,我们揭示了其在调节趋化因子(C-X-C 基序)配体 8(CXCL8 或白细胞介素 8,IL8)翻译速率中的潜在作用。我们观察到,与其他细胞类型相比,原代巨噬细胞和巨噬细胞样 HL-60 细胞中 CXCL8 蛋白的分泌量与 CXCL8 mRNA 不成比例。这与 CXCL8 多核糖体的关联增加相关,提示巨噬细胞中 CXCL8 翻译的速率增加。CXCL8-UTR-报告基因(Nanoluc 报告基因由 CXCL8 的 5'和 3'UTR 侧翼)的细胞类型特异性表达水平得到了复制。CXCL8-UTR-报告基因的突变表明,细胞类型特异性表达需要:1)至少 300 个碱基的 3'UTR;2)在终止密码子后紧接着的 3'UTR 的前 100 个碱基中,AU 含量超过 50%,我们将其命名为富含 AU 的近端 UTR 序列(APS)。CXCL8 的 5'UTR 在蛋白质水平上增强表达,并与 3'UTR 配对时赋予细胞类型特异性表达。对其他 APS 阳性 mRNA 的搜索发现了肿瘤坏死因子-α诱导蛋白 6(TNFAIP6),另一种在巨噬细胞中翻译上调的 mRNA。巨噬细胞中 APS 阳性 mRNA 的翻译水平升高与 rpS6 S235/236 磷酸化水平升高一致。这两种情况都被 ERK1/2 信号抑制剂 U0126 和 AZD6244 减弱。在 A549 细胞中,TAK1、Akt 或 PKA 信号诱导 rpS6 S235/236 磷酸化。这增强了 CXCL8-UTR-报告基因的翻译。因此,我们提出,rpS6 S235/236 磷酸化的诱导增强了含有 APS 基序的 mRNA 的翻译,如 CXCL8 和 TNFAIP6。这可能有助于巨噬细胞作为 CXCL8 的主要产生细胞的作用,CXCL8 是免疫细胞募集和激活所必需的细胞因子。

https://cdn.ncbi.nlm.nih.gov/pmc/blobs/16a3/6476525/3ab92a49e336/pgen.1008077.g001.jpg

文献检索

告别复杂PubMed语法,用中文像聊天一样搜索,搜遍4000万医学文献。AI智能推荐,让科研检索更轻松。

立即免费搜索

文件翻译

保留排版,准确专业,支持PDF/Word/PPT等文件格式,支持 12+语言互译。

免费翻译文档

深度研究

AI帮你快速写综述,25分钟生成高质量综述,智能提取关键信息,辅助科研写作。

立即免费体验