Suppr超能文献

哺乳类 CST 可通过防止 G-四链体积累来避免复制失败。

Mammalian CST averts replication failure by preventing G-quadruplex accumulation.

机构信息

Department of Genetics, School of Basic Medical Sciences, Tianjin Medical University, Tianjin 300070, PR China.

Department of Biochemistry and Molecular Biology, School of Basic Medical Sciences, Tianjin Medical University, Tianjin 300070, PR China.

出版信息

Nucleic Acids Res. 2019 Jun 4;47(10):5243-5259. doi: 10.1093/nar/gkz264.

Abstract

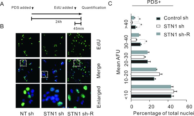
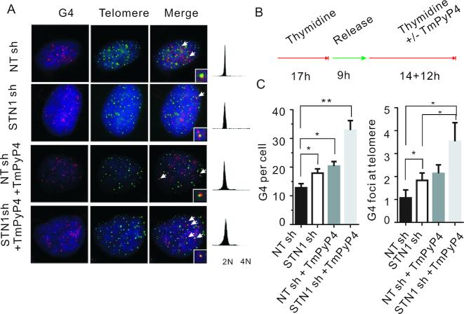
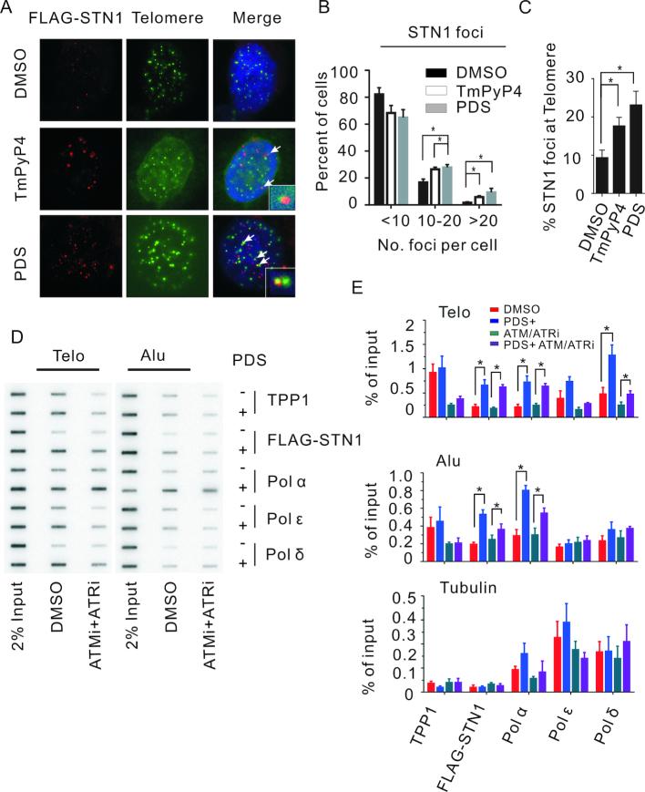
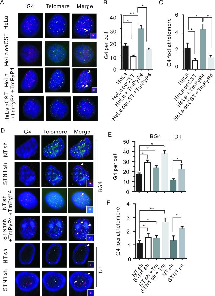
Human CST (CTC1-STN1-TEN1) is an RPA-like complex that associates with G-rich single-strand DNA and helps resolve replication problems both at telomeres and genome-wide. We previously showed that CST binds and disrupts G-quadruplex (G4) DNA in vitro, suggesting that CST may prevent in vivo blocks to replication by resolving G4 structures. Here, we demonstrate that CST binds and unfolds G4 with similar efficiency to RPA. In cells, CST is recruited to telomeric and non-telomeric chromatin upon G4 stabilization, even when ATR/ATM pathways were inhibited. STN1 depletion increases G4 accumulation and slows bulk genomic DNA replication. At telomeres, combined STN1 depletion and G4 stabilization causes multi-telomere FISH signals and telomere loss, hallmarks of deficient telomere duplex replication. Strand-specific telomere FISH indicates preferential loss of C-strand DNA while analysis of BrdU uptake during leading and lagging-strand telomere replication shows preferential under-replication of lagging telomeres. Together these results indicate a block to Okazaki fragment synthesis. Overall, our findings indicate a novel role for CST in maintaining genome integrity through resolution of G4 structures both ahead of the replication fork and on the lagging strand template.

摘要

人类 CST(CTC1-STN1-TEN1)是一种类似于 RPA 的复合物,与富含 G 的单链 DNA 结合,并有助于解决端粒和全基因组范围内的复制问题。我们之前曾表明,CST 在体外结合并破坏 G-四链体(G4)DNA,表明 CST 可能通过解决 G4 结构来防止体内复制受阻。在这里,我们证明 CST 与 RPA 具有相似的结合和解折叠 G4 的效率。在细胞中,即使 ATR/ATM 途径被抑制,CST 也会在 G4 稳定时被招募到端粒和非端粒染色质上。STN1 缺失会增加 G4 的积累并减缓整体基因组 DNA 复制。在端粒上,STN1 缺失和 G4 稳定的联合作用会导致多端粒 FISH 信号和端粒丢失,这是端粒双链复制缺陷的标志。链特异性端粒 FISH 表明 C 链 DNA 的优先丢失,而在 leading 和 lagging 链端粒复制过程中 BrdU 摄取的分析表明 lagging 端粒的优先复制不足。这些结果共同表明存在冈崎片段合成的障碍。总的来说,我们的发现表明 CST 在通过解决复制叉前方和滞后链模板上的 G4 结构来维持基因组完整性方面具有新的作用。

https://cdn.ncbi.nlm.nih.gov/pmc/blobs/30dd/6547417/db1814b34f16/gkz264fig1.jpg

文献检索

告别复杂PubMed语法,用中文像聊天一样搜索,搜遍4000万医学文献。AI智能推荐,让科研检索更轻松。

立即免费搜索

文件翻译

保留排版,准确专业,支持PDF/Word/PPT等文件格式,支持 12+语言互译。

免费翻译文档

深度研究

AI帮你快速写综述,25分钟生成高质量综述,智能提取关键信息,辅助科研写作。

立即免费体验