Suppr超能文献

具有渐进式、类似物质暴露曲线的无管微流控微组织培养系统。

Tubing-Free Microfluidic Microtissue Culture System Featuring Gradual, -Like Substance Exposure Profiles.

作者信息

Lohasz Christian, Frey Olivier, Bonanini Flavio, Renggli Kasper, Hierlemann Andreas

机构信息

Bioengineering Laboratory, Department of Biosystems Science and Engineering, ETH Zürich, Zurich, Switzerland.

InSphero AG, Schlieren, Switzerland.

出版信息

Front Bioeng Biotechnol. 2019 Apr 2;7:72. doi: 10.3389/fbioe.2019.00072. eCollection 2019.

Abstract

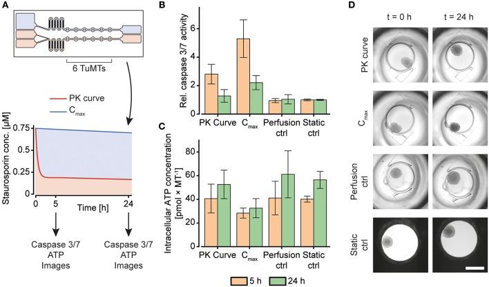
screening methods for compound efficacy and toxicity to date mostly include cell or tissue exposure to preset constant compound concentrations over a defined testing period. Such concentration profiles, however, do not represent realistic situations after substance uptake. Absorption, distribution, metabolism and excretion of administered substances in an organism or human body entail gradually changing pharmacokinetic concentration profiles. As concentration profile dynamics can influence drug effects on the target tissues, it is important to be able to reproduce realistic concentration profiles in systems. We present a novel design that can be integrated in tubing-free, microfluidic culture chips. These chips are actuated by tilting so that gravity-driven flow and perfusion of culture chambers can be established between reservoirs at both ends of a microfluidic channel. The design enables the realization of -like substance exposure scenarios. Compound gradients are generated through an asymmetric Y-junction of channels with different hydrodynamic resistances. Six microtissues (MTs) can be cultured and exposed in compartments along the channel. Changes of the chip design or operation parameters enable to alter the dosing profile over a large range. Modulation of, e.g., the tilting angle, changes the slope of the dosing curves, so that concentration curves can be attained that resemble the pharmacokinetic characteristics of common substances in a human body. Human colorectal cancer (HCT 116) MTs were exposed to both, gradually decreasing and constant concentrations of Staurosporine. Measurements of apoptosis induction and viability after 5 h and 24 h showed different short- and long-term responses of the MTs to dynamic and linear dosing regimes.

摘要

迄今为止,化合物功效和毒性的筛选方法大多包括在规定的测试期内,使细胞或组织暴露于预设的恒定化合物浓度。然而,这样的浓度分布并不能代表物质摄取后的实际情况。给药物质在生物体或人体中的吸收、分布、代谢和排泄会导致药代动力学浓度分布逐渐变化。由于浓度分布动态可以影响药物对靶组织的作用,因此在系统中能够重现实际的浓度分布非常重要。我们提出了一种可集成到无管微流控培养芯片中的新颖设计。这些芯片通过倾斜来驱动,以便在微流控通道两端的储液器之间建立重力驱动的流动和培养室灌注。该设计能够实现类似物质暴露的场景。通过具有不同流体动力阻力的通道的不对称Y形结产生化合物梯度。六个微组织(MTs)可以沿着通道在隔室中培养和暴露。芯片设计或操作参数的改变能够在很大范围内改变给药曲线。例如,倾斜角度的调制会改变给药曲线的斜率,从而可以获得类似于人体中常见物质药代动力学特征的浓度曲线。将人结肠直肠癌(HCT 116)微组织暴露于逐渐降低和恒定浓度的星形孢菌素。在5小时和24小时后对凋亡诱导和活力的测量显示,微组织对动态和线性给药方案有不同的短期和长期反应。

https://cdn.ncbi.nlm.nih.gov/pmc/blobs/cbe2/6454105/0db154f7680d/fbioe-07-00072-g0001.jpg

相似文献

1
Tubing-Free Microfluidic Microtissue Culture System Featuring Gradual, -Like Substance Exposure Profiles.
Front Bioeng Biotechnol. 2019 Apr 2;7:72. doi: 10.3389/fbioe.2019.00072. eCollection 2019.
2
Scalable Microfluidic Platform for Flexible Configuration of and Experiments with Microtissue Multiorgan Models.
SLAS Technol. 2019 Feb;24(1):79-95. doi: 10.1177/2472630318802582. Epub 2018 Oct 5.
5
3D spherical microtissues and microfluidic technology for multi-tissue experiments and analysis.
J Biotechnol. 2015 Jul 10;205:24-35. doi: 10.1016/j.jbiotec.2015.01.003. Epub 2015 Jan 12.
7
Modeling Pharmacokinetic Profiles for Assessment of Anti-Cancer Drug on a Microfluidic System.
Micromachines (Basel). 2020 May 29;11(6):551. doi: 10.3390/mi11060551.
9
10
96-well format-based microfluidic platform for parallel interconnection of multiple multicellular spheroids.
J Lab Autom. 2015 Jun;20(3):274-82. doi: 10.1177/2211068214564056. Epub 2014 Dec 18.

引用本文的文献

1
A Pillar/Perfusion Plate Enhances Cell Growth, Reproducibility, Throughput, and User Friendliness in Dynamic 3D Cell Culture.
ACS Biomater Sci Eng. 2024 May 13;10(5):3478-3488. doi: 10.1021/acsbiomaterials.4c00179. Epub 2024 May 2.
3
Circuit-Based Design of Microfluidic Drop Networks.
Micromachines (Basel). 2022 Jul 16;13(7):1124. doi: 10.3390/mi13071124.
5
A microfluidic system that replicates pharmacokinetic (PK) profiles in vitro improves prediction of in vivo efficacy in preclinical models.
PLoS Biol. 2022 May 26;20(5):e3001624. doi: 10.1371/journal.pbio.3001624. eCollection 2022 May.
6
7
Microfluidic systems for modeling human development.
Development. 2022 Feb 1;149(3). doi: 10.1242/dev.199463. Epub 2022 Feb 14.
8
Tumour-on-chip microfluidic platform for assessment of drug pharmacokinetics and treatment response.
Commun Biol. 2021 Aug 24;4(1):1001. doi: 10.1038/s42003-021-02526-y.
9
Mimicking and surpassing the xenograft model with cancer-on-chip technology.
EBioMedicine. 2021 Apr;66:103303. doi: 10.1016/j.ebiom.2021.103303. Epub 2021 Mar 25.
10
Femtosecond Laser-Based Integration of Nano-Membranes into Organ-on-a-Chip Systems.
Materials (Basel). 2020 Jul 10;13(14):3076. doi: 10.3390/ma13143076.

本文引用的文献

1
Scalable Microfluidic Platform for Flexible Configuration of and Experiments with Microtissue Multiorgan Models.
SLAS Technol. 2019 Feb;24(1):79-95. doi: 10.1177/2472630318802582. Epub 2018 Oct 5.
2
Capillary microfluidics in microchannels: from microfluidic networks to capillaric circuits.
Lab Chip. 2018 Aug 7;18(16):2323-2347. doi: 10.1039/c8lc00458g.
3
Interconnected Microphysiological Systems for Quantitative Biology and Pharmacology Studies.
Sci Rep. 2018 Mar 14;8(1):4530. doi: 10.1038/s41598-018-22749-0.
4
Physiologically Based Pharmacokinetic and Pharmacodynamic Analysis Enabled by Microfluidically Linked Organs-on-Chips.
Annu Rev Pharmacol Toxicol. 2018 Jan 6;58:37-64. doi: 10.1146/annurev-pharmtox-010716-104748.
5
Microfluidic platform for single cell analysis under dynamic spatial and temporal stimulation.
Biosens Bioelectron. 2018 May 1;104:58-64. doi: 10.1016/j.bios.2017.12.038. Epub 2017 Dec 27.
6
Multiorgan Microphysiological Systems for Drug Development: Strategies, Advances, and Challenges.
Adv Healthc Mater. 2018 Jan;7(2). doi: 10.1002/adhm.201701000. Epub 2017 Dec 4.
7
Circadian hormone control in a human-on-a-chip: In vitro biology's ignored component?
Exp Biol Med (Maywood). 2017 Nov;242(17):1714-1731. doi: 10.1177/1535370217732766.
10
Spatially resolved microfluidic stimulation of lymphoid tissue ex vivo.
Analyst. 2017 Feb 14;142(4):649-659. doi: 10.1039/c6an02042a. Epub 2016 Nov 30.

文献AI研究员

20分钟写一篇综述,助力文献阅读效率提升50倍。

立即体验

用中文搜PubMed

大模型驱动的PubMed中文搜索引擎

马上搜索

文档翻译

学术文献翻译模型,支持多种主流文档格式。

立即体验