• 文献检索
  • 文档翻译
  • 深度研究
  • 学术资讯
  • Suppr Zotero 插件Zotero 插件
  • 邀请有礼
  • 套餐&价格
  • 历史记录
应用&插件
Suppr Zotero 插件Zotero 插件浏览器插件Mac 客户端Windows 客户端微信小程序
定价
高级版会员购买积分包购买API积分包
服务
文献检索文档翻译深度研究API 文档MCP 服务
关于我们
关于 Suppr公司介绍联系我们用户协议隐私条款
关注我们

Suppr 超能文献

核心技术专利:CN118964589B侵权必究
粤ICP备2023148730 号-1Suppr @ 2026

文献检索

告别复杂PubMed语法,用中文像聊天一样搜索,搜遍4000万医学文献。AI智能推荐,让科研检索更轻松。

立即免费搜索

文件翻译

保留排版,准确专业,支持PDF/Word/PPT等文件格式,支持 12+语言互译。

免费翻译文档

深度研究

AI帮你快速写综述,25分钟生成高质量综述,智能提取关键信息,辅助科研写作。

立即免费体验

瞬时受体电位通道蛋白3(TRPC3)通过TRPC3/RASA4/丝裂原活化蛋白激酶(MAPK)信号通路调控三阴性乳腺癌细胞的增殖及抗凋亡能力

TRPC3 Regulates the Proliferation and Apoptosis Resistance of Triple Negative Breast Cancer Cells through the TRPC3/RASA4/MAPK Pathway.

作者信息

Wang Yan, Qi Yan-Xiang, Qi Zenghua, Tsang Suk-Ying

机构信息

School of Life Sciences, The Chinese University of Hong Kong, Hong Kong, China.

State Key Laboratory of Agrobiotechnology, The Chinese University of Hong Kong, Hong Kong, China.

出版信息

Cancers (Basel). 2019 Apr 18;11(4):558. doi: 10.3390/cancers11040558.

DOI:10.3390/cancers11040558
PMID:31003514
原文链接:https://pmc.ncbi.nlm.nih.gov/articles/PMC6520729/
Abstract

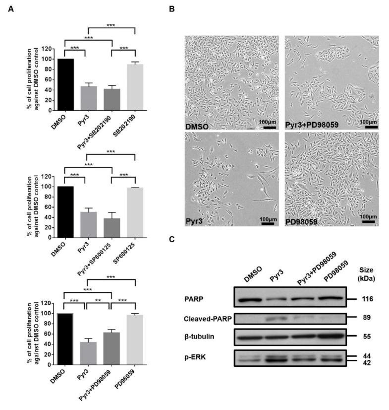
Currently, there is no effective molecular-based therapy for triple-negative breast cancer (TNBC). Canonical transient receptor potential isoform 3 (TRPC3) was previously shown to be upregulated in breast cancer biopsy tissues when compared to normal breast tissues. However, the biological role of TRPC3 in breast cancer still remains to be elucidated. In this study, subcellular fractionation followed by Western blot and immunocytochemistry showed that TRPC3 was over-expressed on the plasma membrane of TNBC line MDA-MB-231 when compared to an estrogen receptor-positive cell line MCF-7. TRPC3 blocker Pyr3 and dominant negative of TRPC3 attenuated proliferation, induced apoptosis and sensitized cell death to chemotherapeutic agents in MDA-MB-231 as measured by proliferation assays. Interestingly, Ras GTPase-activating protein 4 (RASA4), a Ca-promoted Ras-MAPK pathway suppressor, was found to be located on the plasma membrane of MDA-MB-231. Blocking TRPC3 decreased the amount of RASA4 located on the plasma membrane, with concomitant activation of MAPK pathways. Our results suggest that, in TNBC MDA-MB-231 cells, Ca influx through TRPC3 channel sustains the presence of RASA4 on the plasma membrane where it inhibits the Ras-MAPK pathway, leading to proliferation and apoptosis resistance. Our study reveals the novel TRPC3-RASA4-MAPK signaling cascade in TNBC cells and suggests that TRPC3 may be exploited as a potential therapeutic target for TNBC.

摘要

目前,三阴性乳腺癌(TNBC)尚无有效的分子靶向治疗方法。与正常乳腺组织相比,经典瞬时受体电位3型(TRPC3)先前已被证明在乳腺癌活检组织中上调。然而,TRPC3在乳腺癌中的生物学作用仍有待阐明。在本研究中,通过亚细胞分级分离,随后进行蛋白质免疫印迹和免疫细胞化学分析,结果显示,与雌激素受体阳性细胞系MCF-7相比,TRPC3在TNBC细胞系MDA-MB-231的质膜上过度表达。通过增殖实验检测发现,TRPC3阻滞剂Pyr3和TRPC3显性负性突变体可减弱MDA-MB-231细胞的增殖、诱导其凋亡,并使其对化疗药物敏感。有趣的是,Ras GTP酶激活蛋白4(RASA4),一种钙促进的Ras-MAPK通路抑制剂,被发现定位于MDA-MB-231细胞的质膜上。阻断TRPC3可减少质膜上RASA4的量,同时激活MAPK通路。我们的研究结果表明,在TNBC的MDA-MB-231细胞中,通过TRPC3通道的钙内流维持了RASA4在质膜上的存在,在此RASA4抑制Ras-MAPK通路,从而导致细胞增殖和抗凋亡。我们的研究揭示了TNBC细胞中新型的TRPC3-RASA4-MAPK信号级联反应,并表明TRPC3可能成为TNBC潜在的治疗靶点。

https://cdn.ncbi.nlm.nih.gov/pmc/blobs/973e/6520729/2c6b45addd85/cancers-11-00558-g006.jpg
https://cdn.ncbi.nlm.nih.gov/pmc/blobs/973e/6520729/5184da1419c7/cancers-11-00558-g001.jpg
https://cdn.ncbi.nlm.nih.gov/pmc/blobs/973e/6520729/4d96e00c2539/cancers-11-00558-g002.jpg
https://cdn.ncbi.nlm.nih.gov/pmc/blobs/973e/6520729/9c0efb1eca6b/cancers-11-00558-g003.jpg
https://cdn.ncbi.nlm.nih.gov/pmc/blobs/973e/6520729/eb12d0be8fda/cancers-11-00558-g004.jpg
https://cdn.ncbi.nlm.nih.gov/pmc/blobs/973e/6520729/066ed424a015/cancers-11-00558-g005.jpg
https://cdn.ncbi.nlm.nih.gov/pmc/blobs/973e/6520729/2c6b45addd85/cancers-11-00558-g006.jpg
https://cdn.ncbi.nlm.nih.gov/pmc/blobs/973e/6520729/5184da1419c7/cancers-11-00558-g001.jpg
https://cdn.ncbi.nlm.nih.gov/pmc/blobs/973e/6520729/4d96e00c2539/cancers-11-00558-g002.jpg
https://cdn.ncbi.nlm.nih.gov/pmc/blobs/973e/6520729/9c0efb1eca6b/cancers-11-00558-g003.jpg
https://cdn.ncbi.nlm.nih.gov/pmc/blobs/973e/6520729/eb12d0be8fda/cancers-11-00558-g004.jpg
https://cdn.ncbi.nlm.nih.gov/pmc/blobs/973e/6520729/066ed424a015/cancers-11-00558-g005.jpg
https://cdn.ncbi.nlm.nih.gov/pmc/blobs/973e/6520729/2c6b45addd85/cancers-11-00558-g006.jpg

相似文献

1
TRPC3 Regulates the Proliferation and Apoptosis Resistance of Triple Negative Breast Cancer Cells through the TRPC3/RASA4/MAPK Pathway.瞬时受体电位通道蛋白3(TRPC3)通过TRPC3/RASA4/丝裂原活化蛋白激酶(MAPK)信号通路调控三阴性乳腺癌细胞的增殖及抗凋亡能力
Cancers (Basel). 2019 Apr 18;11(4):558. doi: 10.3390/cancers11040558.
2
Induction of AMPK activation by N,N'-diarylurea FND-4b decreases growth and increases apoptosis in triple negative and estrogen-receptor positive breast cancers.N,N'-二芳基脲 FND-4b 通过诱导 AMPK 激活,减少三阴性和雌激素受体阳性乳腺癌的生长并增加细胞凋亡。
PLoS One. 2019 Mar 15;14(3):e0209392. doi: 10.1371/journal.pone.0209392. eCollection 2019.
3
Tryptophan hydroxylase 1 and 5-HT receptor preferentially expressed in triple-negative breast cancer promote cancer progression through autocrine serotonin signaling.色氨酸羟化酶1和5-羟色胺受体在三阴性乳腺癌中优先表达,通过自分泌5-羟色胺信号促进癌症进展。
Mol Cancer. 2016 Nov 21;15(1):75. doi: 10.1186/s12943-016-0559-6.
4
RASA4 inhibits the HIFα signaling pathway to suppress proliferation of cervical cancer cells.RASA4 通过抑制 HIFα 信号通路抑制宫颈癌细胞的增殖。
Bioengineered. 2021 Dec;12(2):10723-10733. doi: 10.1080/21655979.2021.2002499.
5
Estrogen receptor-α36 is involved in icaritin induced growth inhibition of triple-negative breast cancer cells.雌激素受体-α36参与淫羊藿素诱导的三阴性乳腺癌细胞生长抑制。
J Steroid Biochem Mol Biol. 2017 Jul;171:318-327. doi: 10.1016/j.jsbmb.2017.05.009. Epub 2017 May 18.
6
MELK as a potential target to control cell proliferation in triple-negative breast cancer MDA-MB-231 cells.MELK作为控制三阴性乳腺癌MDA-MB-231细胞增殖的潜在靶点。
Oncol Lett. 2018 Jun;15(6):9934-9940. doi: 10.3892/ol.2018.8543. Epub 2018 Apr 20.
7
Design, synthesis, and validation of novel nitrogen-based chalcone analogs against triple negative breast cancer.新型含氮查尔酮类似物的设计、合成与三阴性乳腺癌的抑制活性评价。
Eur J Med Chem. 2020 Feb 1;187:111954. doi: 10.1016/j.ejmech.2019.111954. Epub 2019 Dec 7.
8
Targeting EGFR of triple-negative breast cancer enhances the therapeutic efficacy of paclitaxel- and cetuximab-conjugated nanodiamond nanocomposite.靶向三阴性乳腺癌的 EGFR 可增强紫杉醇和西妥昔单抗偶联纳米金刚石纳米复合材料的治疗效果。
Acta Biomater. 2019 Mar 1;86:395-405. doi: 10.1016/j.actbio.2019.01.025. Epub 2019 Jan 16.
9
AHNAK suppresses tumour proliferation and invasion by targeting multiple pathways in triple-negative breast cancer.AHNAK通过靶向三阴性乳腺癌中的多种途径来抑制肿瘤增殖和侵袭。
J Exp Clin Cancer Res. 2017 May 12;36(1):65. doi: 10.1186/s13046-017-0522-4.
10
Chetomin induces apoptosis in human triple-negative breast cancer cells by promoting calcium overload and mitochondrial dysfunction.切托明通过促进钙超载和线粒体功能障碍诱导人三阴性乳腺癌细胞凋亡。
Biochem Biophys Res Commun. 2018 Jan 8;495(2):1915-1921. doi: 10.1016/j.bbrc.2017.11.199. Epub 2017 Dec 5.

引用本文的文献

1
DNA methylation in monozygotic twins discordant for acute lymphoblastic leukemia: a case report and systematic review.急性淋巴细胞白血病不一致的同卵双胞胎中的DNA甲基化:一例报告及系统评价
Clin Epigenetics. 2025 Jun 6;17(1):94. doi: 10.1186/s13148-025-01906-z.
2
Integrative analysis of exosomal ncRNAs and their regulatory networks in liver cancer progression.外泌体非编码RNA及其调控网络在肝癌进展中的综合分析
Pract Lab Med. 2025 Mar 21;45:e00464. doi: 10.1016/j.plabm.2025.e00464. eCollection 2025 Jul.
3
TRP channels and breast cancer: the role of TRPs in the pathophysiological development.

本文引用的文献

1
TRPC6 Channels Are Required for Proliferation, Migration and Invasion of Breast Cancer Cell Lines by Modulation of Orai1 and Orai3 Surface Exposure.通过调节Orai1和Orai3的表面暴露,TRPC6通道是乳腺癌细胞系增殖、迁移和侵袭所必需的。
Cancers (Basel). 2018 Sep 14;10(9):331. doi: 10.3390/cancers10090331.
2
Carvacrol induces mitochondria-mediated apoptosis via disruption of calcium homeostasis in human choriocarcinoma cells.香芹酚通过破坏人绒毛膜癌细胞内钙稳态诱导线粒体介导的细胞凋亡。
J Cell Physiol. 2019 Feb;234(2):1803-1815. doi: 10.1002/jcp.27054. Epub 2018 Aug 2.
3
TRPC3 as a Target of Novel Therapeutic Interventions.
瞬时受体电位通道与乳腺癌:瞬时受体电位通道在病理生理发展中的作用
Front Mol Biosci. 2025 Feb 26;12:1528663. doi: 10.3389/fmolb.2025.1528663. eCollection 2025.
4
Essential oils from Amorpha fruticosa against hepatocellular carcinoma based on network pharmacology.基于网络药理学的紫穗槐挥发油抗肝细胞癌研究
BMC Complement Med Ther. 2025 Jan 27;25(1):29. doi: 10.1186/s12906-025-04766-5.
5
TRPC3-mediated NFATc1 calcium signaling promotes triple negative breast cancer migration through regulating glypican-6 and focal adhesion.TRPC3介导的NFATc1钙信号通过调节磷脂酰肌醇蛋白聚糖-6和粘着斑促进三阴性乳腺癌迁移。
Pflugers Arch. 2025 Feb;477(2):253-272. doi: 10.1007/s00424-024-03030-y. Epub 2024 Oct 22.
6
TRPC3 signalling contributes to the biogenesis of extracellular vesicles.瞬时受体电位通道蛋白3信号传导有助于细胞外囊泡的生物合成。
J Extracell Biol. 2023 Dec 25;3(1):e132. doi: 10.1002/jex2.132. eCollection 2024 Jan.
7
Pathophysiological significance and modulation of the transient receptor potential canonical 3 ion channel.瞬时受体电位经典型 3 离子通道的病理生理学意义及其调节。
Med Res Rev. 2024 Nov;44(6):2510-2544. doi: 10.1002/med.22048. Epub 2024 May 7.
8
TRP Channels in Cancer: Signaling Mechanisms and Translational Approaches.TRP 通道在癌症中的作用:信号机制与转化医学研究策略。
Biomolecules. 2023 Oct 22;13(10):1557. doi: 10.3390/biom13101557.
9
Calcium Homeostasis in the Development of Resistant Breast Tumors.抗药乳腺癌发展过程中的钙稳态
Cancers (Basel). 2023 May 23;15(11):2872. doi: 10.3390/cancers15112872.
10
Roles of calcium signaling in cancer metastasis to bone.钙信号在癌症骨转移中的作用。
Explor Target Antitumor Ther. 2022;3(4):445-462. doi: 10.37349/etat.2022.00094. Epub 2022 Aug 31.
TRPC3作为新型治疗干预的靶点。
Cells. 2018 Jul 22;7(7):83. doi: 10.3390/cells7070083.
4
Cancer Cells Co-opt the Neuronal Redox-Sensing Channel TRPA1 to Promote Oxidative-Stress Tolerance.癌细胞劫持神经元氧化还原感应通道 TRPA1 以促进氧化应激耐受。
Cancer Cell. 2018 Jun 11;33(6):985-1003.e7. doi: 10.1016/j.ccell.2018.05.001. Epub 2018 May 24.
5
Integration of Ca signaling regulates the breast tumor cell response to simvastatin and doxorubicin.钙信号的整合调节了乳腺癌细胞对辛伐他汀和阿霉素的反应。
Oncogene. 2018 Sep;37(36):4979-4993. doi: 10.1038/s41388-018-0329-6. Epub 2018 May 23.
6
Apoptosis Reversal Promotes Cancer Stem Cell-Like Cell Formation.细胞凋亡逆转促进癌症干细胞样细胞的形成。
Neoplasia. 2018 Mar;20(3):295-303. doi: 10.1016/j.neo.2018.01.005. Epub 2018 Feb 22.
7
Molecular mechanisms of cell death: recommendations of the Nomenclature Committee on Cell Death 2018.细胞死亡的分子机制:细胞死亡命名委员会 2018 年的建议。
Cell Death Differ. 2018 Mar;25(3):486-541. doi: 10.1038/s41418-017-0012-4. Epub 2018 Jan 23.
8
TRPC1 is a differential regulator of hypoxia-mediated events and Akt signalling in PTEN-deficient breast cancer cells.TRPC1 是 PTEN 缺陷型乳腺癌细胞中缺氧介导事件和 Akt 信号的差异调节因子。
J Cell Sci. 2017 Jul 15;130(14):2292-2305. doi: 10.1242/jcs.196659. Epub 2017 May 30.
9
Constitutively activated ERK sensitizes cancer cells to doxorubicin: Involvement of p53-EGFR-ERK pathway.持续激活的细胞外信号调节激酶使癌细胞对多柔比星敏感:p53-表皮生长因子受体-细胞外信号调节激酶信号通路的作用
J Biosci. 2017 Mar;42(1):31-41. doi: 10.1007/s12038-017-9667-8.
10
Antibody-drug conjugates for cancer therapy.用于癌症治疗的抗体药物偶联物。
Lancet Oncol. 2016 Jun;17(6):e254-e262. doi: 10.1016/S1470-2045(16)30030-4.