Suppr超能文献

缅甸克钦邦北部山区一新种小鲵,属(两栖纲、有尾目、小鲵科)。

A new species of Crocodile Newt, genus (Amphibia, Caudata, Salamandridae) from the mountains of Kachin State, northern Myanmar.

机构信息

Zoology Department, Mohnyin Degree College, Mohnyin, Kachin State, Myanmar.

Flora and Fauna International, Lon Ton Village, Indawgyi, Kachin State, Myanmar.

出版信息

Zool Res. 2019 May 18;40(3):151-174. doi: 10.24272/j.issn.2095-8137.2019.043. Epub 2019 Mar 28.

Abstract

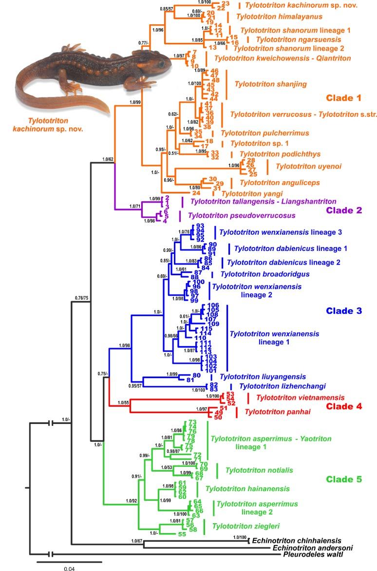
We describe a new species of the genus from Ingyin Taung Mt., Mohnyin Township, Kachin State, Myanmar, based on morphological and molecular evidence. The new species is assigned to the subgenus s. str. and is clearly distinct from all known congeners by the following characters: medium body size; thin, long tail, lacking lateral grooves; rough skin; truncate snout; wide, protruding supratemporal bony ridges on head, beginning at anterior corner of orbit; weak, almost indistinct sagittal ridge; long, thin limbs, broadly overlapping when adpressed along body; distinct, wide, non-segmented vertebral ridge; 13 or 14 rib nodules; brown to dark-brown background coloration with dull orange-brown to yellowish-brown markings on labial regions, parotoids, rib nodules, whole limbs, vent, and ventral tail ridge. We also briefly discuss biogeography and species diversity of the genus in Myanmar.

摘要

我们根据形态学和分子证据描述了来自缅甸克钦邦莫宁镇区因金当山的一个新的属种。这个新物种被归入 亚属 s. str.,与所有已知的近缘种明显不同,具有以下特征:中等体型;细长的尾巴,没有侧沟;粗糙的皮肤;钝的吻部;头部宽阔、突出的额骨嵴,从前眼眶的角开始;微弱的、几乎不明显的矢状嵴;长而细的四肢,当沿着身体紧贴时广泛重叠;明显的、宽阔的、不分节的脊柱嵴;13 或 14 个肋骨结节;棕色到深棕色的背景色,唇部、腮腺、肋骨结节、整个四肢、腹部和尾部腹侧嵴有暗淡的橙棕色到黄棕色的斑纹。我们还简要讨论了缅甸的 属的生物地理和物种多样性。

https://cdn.ncbi.nlm.nih.gov/pmc/blobs/6790/6591163/f50c3ee50e58/ZoolRes-40-3-151-g001.jpg

文献AI研究员

20分钟写一篇综述,助力文献阅读效率提升50倍。

立即体验

用中文搜PubMed

大模型驱动的PubMed中文搜索引擎

马上搜索

文档翻译

学术文献翻译模型,支持多种主流文档格式。

立即体验