Suppr超能文献

Brassinin 通过抑制 PI3K/Akt/mTOR 信号级联来抑制肺癌细胞的侵袭潜能。

Brassinin Represses Invasive Potential of Lung Carcinoma Cells through Deactivation of PI3K/Akt/mTOR Signaling Cascade.

机构信息

KHU-KIST Department of Converging Science and Technology, Kyung Hee University, Seoul 02447, Korea.

Department of Science in Korean Medicine, Kyung Hee University, 24 Kyungheedae-ro, Dongdaemun-gu, Seoul 02447, Korea.

出版信息

Molecules. 2019 Apr 22;24(8):1584. doi: 10.3390/molecules24081584.

Abstract

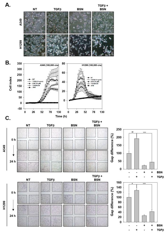
The epithelial-mesenchymal transition (EMT) is a phenomenon that facilitates epithelial cells to acquire invasive potential to induce the initiation the metastatic spread of tumor cells. Here, we determined if brassinin (BSN) can affect the EMT process and deciphered its anti-cancer effects. BSN attenuated the levels of EMT linked genes and suppressed transforming growth factor beta (TGF-β)-mediated regulation of diverse mesenchymal markers. Additionally, BSN did increase the expression of various epithelial marker proteins in lung cancer cells. TGF-β-induced morphological changes and induction of invasive ability of tumor cells was also found to be abrogated by BSN treatment. Finally, BSN not only suppressed constitutive, but also inducible phosphoinositide-3-kinase (PI3K)/protein kinase B (Akt)/mammalian target of rapamycin (mTOR) phosphorylation in tumor cells.

摘要

上皮-间充质转化(EMT)是一种使上皮细胞获得侵袭潜能的现象,从而诱导肿瘤细胞转移扩散的起始。在这里,我们确定了藜芦硫素(BSN)是否可以影响 EMT 过程,并解析了其抗癌作用。BSN 降低了 EMT 相关基因的水平,并抑制了转化生长因子-β(TGF-β)对多种间充质标志物的调节。此外,BSN 确实增加了肺癌细胞中各种上皮标志物蛋白的表达。BSN 处理还发现可以阻止 TGF-β诱导的肿瘤细胞形态变化和侵袭能力的诱导。最后,BSN 不仅抑制了肿瘤细胞中组成性的,而且还抑制了可诱导的磷酸肌醇 3-激酶(PI3K)/蛋白激酶 B(Akt)/雷帕霉素靶蛋白(mTOR)磷酸化。

https://cdn.ncbi.nlm.nih.gov/pmc/blobs/9904/6514890/46f52def48d1/molecules-24-01584-g001.jpg

相似文献

7
Farnesol abrogates epithelial to mesenchymal transition process through regulating Akt/mTOR pathway.
Pharmacol Res. 2019 Dec;150:104504. doi: 10.1016/j.phrs.2019.104504. Epub 2019 Oct 31.
9
Sodium Propionate Attenuates the Lipopolysaccharide-Induced Epithelial-Mesenchymal Transition via the PI3K/Akt/mTOR Signaling Pathway.
J Agric Food Chem. 2020 Jun 17;68(24):6554-6563. doi: 10.1021/acs.jafc.0c01302. Epub 2020 Jun 8.

引用本文的文献

1
Kinase signaling cascades: an updated mechanistic landscape.
Chem Sci. 2025 Aug 19. doi: 10.1039/d5sc04657b.
5
Brassinin from Brassica campestris L. inhibits colorectal cancer by inducing p62/NRF2/GPX4-regulated ferroptosis.
Animal Model Exp Med. 2025 Jul;8(7):1155-1165. doi: 10.1002/ame2.12521. Epub 2025 Jan 23.
6
Brassinin alleviates cancer cachexia by suppressing diverse inflammatory mechanisms in mice.
MedComm (2020). 2024 May 28;5(6):e558. doi: 10.1002/mco2.558. eCollection 2024 Jun.
7
Anticancer Potential of Indole Phytoalexins and Their Analogues.
Molecules. 2024 May 19;29(10):2388. doi: 10.3390/molecules29102388.
9
PI3K/AKT/mTOR signaling transduction pathway and targeted therapies in cancer.
Mol Cancer. 2023 Aug 18;22(1):138. doi: 10.1186/s12943-023-01827-6.
10
Drug target therapy and emerging clinical relevance of exosomes in meningeal tumors.
Mol Cell Biochem. 2024 Jan;479(1):127-170. doi: 10.1007/s11010-023-04715-1. Epub 2023 Apr 4.

本文引用的文献

5
Inhibitory effect of brassinin on TNF‑α‑induced vascular inflammation in human umbilical vein endothelial cells.
Mol Med Rep. 2017 Nov;16(5):6890-6895. doi: 10.3892/mmr.2017.7406. Epub 2017 Aug 31.
6
Antiproliferative Effect of Indole Phytoalexins.
Molecules. 2016 Nov 26;21(12):1626. doi: 10.3390/molecules21121626.
7
Ascochlorin Enhances the Sensitivity of Doxorubicin Leading to the Reversal of Epithelial-to-Mesenchymal Transition in Hepatocellular Carcinoma.
Mol Cancer Ther. 2016 Dec;15(12):2966-2976. doi: 10.1158/1535-7163.MCT-16-0391. Epub 2016 Oct 7.
9
Exosome-Mediated Metastasis: From Epithelial-Mesenchymal Transition to Escape from Immunosurveillance.
Trends Pharmacol Sci. 2016 Jul;37(7):606-617. doi: 10.1016/j.tips.2016.04.006. Epub 2016 May 3.
10
Progression and metastasis of lung cancer.
Cancer Metastasis Rev. 2016 Mar;35(1):75-91. doi: 10.1007/s10555-016-9618-0.

文献AI研究员

20分钟写一篇综述,助力文献阅读效率提升50倍。

立即体验

用中文搜PubMed

大模型驱动的PubMed中文搜索引擎

马上搜索

文档翻译

学术文献翻译模型,支持多种主流文档格式。

立即体验