• 文献检索
  • 文档翻译
  • 深度研究
  • 学术资讯
  • Suppr Zotero 插件Zotero 插件
  • 邀请有礼
  • 套餐&价格
  • 历史记录
应用&插件
Suppr Zotero 插件Zotero 插件浏览器插件Mac 客户端Windows 客户端微信小程序
定价
高级版会员购买积分包购买API积分包
服务
文献检索文档翻译深度研究API 文档MCP 服务
关于我们
关于 Suppr公司介绍联系我们用户协议隐私条款
关注我们

Suppr 超能文献

核心技术专利:CN118964589B侵权必究
粤ICP备2023148730 号-1Suppr @ 2026

文献检索

告别复杂PubMed语法,用中文像聊天一样搜索,搜遍4000万医学文献。AI智能推荐,让科研检索更轻松。

立即免费搜索

文件翻译

保留排版,准确专业,支持PDF/Word/PPT等文件格式,支持 12+语言互译。

免费翻译文档

深度研究

AI帮你快速写综述,25分钟生成高质量综述,智能提取关键信息,辅助科研写作。

立即免费体验

基于 RNA 测序分析的组织特异性人成纤维细胞差异表达。

Tissue specific human fibroblast differential expression based on RNAsequencing analysis.

机构信息

Department of Surgery, Division of Otolaryngology - Head and Neck Surgery, University of Wisconsin, Madison, WI, USA.

Department of Statistics, University of Wisconsin - Madison, College of Letters and Science, Madison, WI, USA.

出版信息

BMC Genomics. 2019 Apr 23;20(1):308. doi: 10.1186/s12864-019-5682-5.

DOI:10.1186/s12864-019-5682-5
PMID:31014251
原文链接:https://pmc.ncbi.nlm.nih.gov/articles/PMC6480701/
Abstract

BACKGROUND

Physical forces, such as mechanical stress, are essential for tissue homeostasis and influence gene expression of cells. In particular, the fibroblast has demonstrated sensitivity to extracellular matrices with assumed adaptation upon various mechanical loads. The purpose of this study was to compare the vocal fold fibroblast genotype, known for its unique mechanically stressful tissue environment, with cellular counterparts at various other anatomic locales to identify differences in functional gene expression profiles.

RESULTS

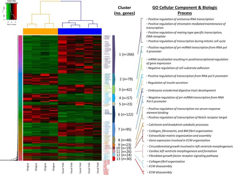
By using RNA-seq technology, we identified differentially expressed gene programs (DEseq2) among seven normal human fibroblast primary cell lines from healthy cadavers, which included: vocal fold, trachea, lung, abdomen, scalp, upper gingiva, and soft palate. Unsupervised gene expression analysis yielded 6216 genes differentially expressed across all anatomic sites. Hierarchical cluster analysis revealed grouping based on anatomic site origin rather than donor, suggesting global fibroblast phenotype heterogeneity. Sex and age-related effects were negligible. Functional enrichment analyses based on separate post-hoc 2-group comparisons revealed several functional themes within the vocal fold fibroblast related to transcription factors for signaling pathways regulating pluripotency of stem cells and extracellular matrix components such as cell signaling, migration, proliferation, and differentiation potential.

CONCLUSIONS

Human fibroblasts display a phenomenon of global topographic differentiation, which is maintained in isolation via in vitro assays. Epigenetic mechanical influences on vocal fold tissue may play a role in uniquely modelling and maintaining the local environmental cellular niche during homeostasis with vocal fold fibroblasts distinctly specialized related to their anatomic positional and developmental origins established during embryogenesis.

摘要

背景

物理力,如机械应力,对组织稳态至关重要,并影响细胞的基因表达。特别是成纤维细胞对细胞外基质表现出敏感性,认为在各种机械负荷下会发生适应性改变。本研究的目的是比较已知处于独特机械应激组织环境中的声带成纤维细胞基因型与其他不同解剖部位的细胞对应物,以确定功能基因表达谱的差异。

结果

通过使用 RNA-seq 技术,我们在 7 个人类正常声带成纤维细胞原代细胞系中鉴定出差异表达的基因程序(DEseq2),这些细胞系来自健康尸体,包括:声带、气管、肺、腹部、头皮、上牙龈和软腭。非监督基因表达分析得出在所有解剖部位都有 6216 个差异表达的基因。层次聚类分析根据解剖部位起源而不是供体进行分组,表明全球成纤维细胞表型存在异质性。性别和年龄相关的影响可以忽略不计。基于单独的事后 2 组比较的功能富集分析揭示了与调节干细胞多能性和细胞外基质成分(如细胞信号转导、迁移、增殖和分化潜能)信号通路的转录因子相关的几个声带成纤维细胞的功能主题。

结论

人类成纤维细胞表现出一种全局地形分化的现象,这种现象通过体外实验得以维持。声带组织的表观遗传机械影响可能在维持声带成纤维细胞的局部环境细胞生态位方面发挥作用,这些细胞明显专门化与其在胚胎发生过程中建立的解剖位置和发育起源有关。

https://cdn.ncbi.nlm.nih.gov/pmc/blobs/26f1/6480701/4c848c7cc051/12864_2019_5682_Fig8_HTML.jpg
https://cdn.ncbi.nlm.nih.gov/pmc/blobs/26f1/6480701/600a5a47a309/12864_2019_5682_Fig1_HTML.jpg
https://cdn.ncbi.nlm.nih.gov/pmc/blobs/26f1/6480701/74581f73f44d/12864_2019_5682_Fig2_HTML.jpg
https://cdn.ncbi.nlm.nih.gov/pmc/blobs/26f1/6480701/4cec0df6833c/12864_2019_5682_Fig3_HTML.jpg
https://cdn.ncbi.nlm.nih.gov/pmc/blobs/26f1/6480701/14be00ce9da4/12864_2019_5682_Fig4_HTML.jpg
https://cdn.ncbi.nlm.nih.gov/pmc/blobs/26f1/6480701/dab158c0ef90/12864_2019_5682_Fig5_HTML.jpg
https://cdn.ncbi.nlm.nih.gov/pmc/blobs/26f1/6480701/9411f795f420/12864_2019_5682_Fig6_HTML.jpg
https://cdn.ncbi.nlm.nih.gov/pmc/blobs/26f1/6480701/5dd853f55747/12864_2019_5682_Fig7_HTML.jpg
https://cdn.ncbi.nlm.nih.gov/pmc/blobs/26f1/6480701/4c848c7cc051/12864_2019_5682_Fig8_HTML.jpg
https://cdn.ncbi.nlm.nih.gov/pmc/blobs/26f1/6480701/600a5a47a309/12864_2019_5682_Fig1_HTML.jpg
https://cdn.ncbi.nlm.nih.gov/pmc/blobs/26f1/6480701/74581f73f44d/12864_2019_5682_Fig2_HTML.jpg
https://cdn.ncbi.nlm.nih.gov/pmc/blobs/26f1/6480701/4cec0df6833c/12864_2019_5682_Fig3_HTML.jpg
https://cdn.ncbi.nlm.nih.gov/pmc/blobs/26f1/6480701/14be00ce9da4/12864_2019_5682_Fig4_HTML.jpg
https://cdn.ncbi.nlm.nih.gov/pmc/blobs/26f1/6480701/dab158c0ef90/12864_2019_5682_Fig5_HTML.jpg
https://cdn.ncbi.nlm.nih.gov/pmc/blobs/26f1/6480701/9411f795f420/12864_2019_5682_Fig6_HTML.jpg
https://cdn.ncbi.nlm.nih.gov/pmc/blobs/26f1/6480701/5dd853f55747/12864_2019_5682_Fig7_HTML.jpg
https://cdn.ncbi.nlm.nih.gov/pmc/blobs/26f1/6480701/4c848c7cc051/12864_2019_5682_Fig8_HTML.jpg

相似文献

1
Tissue specific human fibroblast differential expression based on RNAsequencing analysis.基于 RNA 测序分析的组织特异性人成纤维细胞差异表达。
BMC Genomics. 2019 Apr 23;20(1):308. doi: 10.1186/s12864-019-5682-5.
2
Prescription of Controlled Substances: Benefits and Risks管制药品的处方:益处与风险
3
Short-Term Memory Impairment短期记忆障碍
4
RNA-sequencing demonstrates transcriptional differences between human vocal fold fibroblasts and myofibroblasts.RNA测序显示了人类声带成纤维细胞和肌成纤维细胞之间的转录差异。
BMC Genomics. 2025 Apr 7;26(1):347. doi: 10.1186/s12864-025-11533-w.
5
Unveiling the molecular mechanisms of human platelet lysate in enhancing endometrial receptivity.揭示人血小板裂解物增强子宫内膜容受性的分子机制。
Hum Reprod. 2025 Jul 15. doi: 10.1093/humrep/deaf118.
6
Sexual Harassment and Prevention Training性骚扰与预防培训
7
A rapid and systematic review of the clinical effectiveness and cost-effectiveness of paclitaxel, docetaxel, gemcitabine and vinorelbine in non-small-cell lung cancer.对紫杉醇、多西他赛、吉西他滨和长春瑞滨在非小细胞肺癌中的临床疗效和成本效益进行的快速系统评价。
Health Technol Assess. 2001;5(32):1-195. doi: 10.3310/hta5320.
8
The agreement of phonetic transcriptions between paediatric speech and language therapists transcribing a disordered speech sample.儿科言语和语言治疗师转写语音样本的音标转录的一致性。
Int J Lang Commun Disord. 2024 Sep-Oct;59(5):1981-1995. doi: 10.1111/1460-6984.13043. Epub 2024 Jun 8.
9
Elbow Fractures Overview肘部骨折概述
10
Falls prevention interventions for community-dwelling older adults: systematic review and meta-analysis of benefits, harms, and patient values and preferences.社区居住的老年人跌倒预防干预措施:系统评价和荟萃分析的益处、危害以及患者的价值观和偏好。
Syst Rev. 2024 Nov 26;13(1):289. doi: 10.1186/s13643-024-02681-3.

引用本文的文献

1
Cellular heterogeneity and patterning strategies as revealed by upper respiratory epithelium single cell atlas.上呼吸道上皮单细胞图谱揭示的细胞异质性和模式形成策略
iScience. 2025 Jun 7;28(7):112845. doi: 10.1016/j.isci.2025.112845. eCollection 2025 Jul 18.
2
Transcriptomic Profiling of iPS Cell-Derived Hepatocyte-like Cells Reveals Their Close Similarity to Primary Liver Hepatocytes.诱导多能干细胞衍生的肝样细胞的转录组分析揭示了它们与原代肝实质细胞的高度相似性。
Cells. 2025 Jun 18;14(12):925. doi: 10.3390/cells14120925.
3
Extracellular Vesicles Alter Trophoblast Function in Pregnancies Complicated by COVID-19.

本文引用的文献

1
Selective Inhibition of the Myeloid Src-Family Kinase Fgr Potently Suppresses AML Cell Growth in Vitro and in Vivo.选择性抑制髓系Src 家族激酶 Fgr 可强力抑制 AML 细胞的体外和体内生长。
ACS Chem Biol. 2018 Jun 15;13(6):1551-1559. doi: 10.1021/acschembio.8b00154. Epub 2018 May 30.
2
Ras and Rap1: A tale of two GTPases.Ras 和 Rap1:两种 GTP 酶的故事。
Semin Cancer Biol. 2019 Feb;54:29-39. doi: 10.1016/j.semcancer.2018.03.005. Epub 2018 Apr 3.
3
Analysis of Mechanical Behavior of Dermal Fibroblasts Obtained From Various Anatomical Sites in Humans.
细胞外囊泡改变新冠病毒感染合并妊娠中滋养层细胞的功能。
J Extracell Vesicles. 2025 Apr;14(4):e70051. doi: 10.1002/jev2.70051.
4
Biophysical aspects of mechanotransduction in cells and their physiological/biological implications in vocal fold vibration: a narrative review.细胞机械转导的生物物理方面及其在声带振动中的生理/生物学意义:一篇叙述性综述。
Front Cell Dev Biol. 2025 Jan 27;13:1501341. doi: 10.3389/fcell.2025.1501341. eCollection 2025.
5
Comparison of human pluripotent stem cell differentiation protocols to generate neuroblastoma tumors.比较人类多能干细胞分化方案以生成神经母细胞瘤肿瘤。
Sci Rep. 2024 Oct 4;14(1):23050. doi: 10.1038/s41598-024-73947-y.
6
Fibroblasts - the cellular choreographers of wound healing.成纤维细胞——伤口愈合的细胞“编舞家”。
Front Immunol. 2023 Aug 14;14:1233800. doi: 10.3389/fimmu.2023.1233800. eCollection 2023.
7
Fibroblasts as Turned Agents in Cancer Progression.成纤维细胞作为癌症进展中的转化因子。
Cancers (Basel). 2023 Mar 28;15(7):2014. doi: 10.3390/cancers15072014.
8
Single-cell RNA sequencing and spatial transcriptomics reveal cancer-associated fibroblasts in glioblastoma with protumoral effects.单细胞 RNA 测序和空间转录组学揭示胶质母细胞瘤中具有促肿瘤作用的癌相关成纤维细胞。
J Clin Invest. 2023 Mar 1;133(5):e147087. doi: 10.1172/JCI147087.
9
Transcriptome Dynamics in the Developing Larynx, Trachea, and Esophagus.发育中的喉、气管和食管的转录组动态变化
Front Cell Dev Biol. 2022 Jul 22;10:942622. doi: 10.3389/fcell.2022.942622. eCollection 2022.
10
Postmortem Human Dura Mater Cells Exhibit Phenotypic, Transcriptomic and Genetic Abnormalities that Impact their Use for Disease Modeling.死后人类硬脑膜细胞表现出影响其用于疾病建模的表型、转录组和遗传异常。
Stem Cell Rev Rep. 2022 Dec;18(8):3050-3065. doi: 10.1007/s12015-022-10416-x. Epub 2022 Jul 9.
对取自人类不同解剖部位的真皮成纤维细胞力学行为的分析。
Ann Plast Surg. 2017 Nov;79(5):438-443. doi: 10.1097/SAP.0000000000001121.
4
Low expression of Rap1GAP is associated with epithelial-mesenchymal transition (EMT) and poor prognosis in gastric cancer.Rap1GAP低表达与胃癌的上皮-间质转化(EMT)及不良预后相关。
Oncotarget. 2017 Jan 31;8(5):8057-8068. doi: 10.18632/oncotarget.14074.
5
Targeting LOXL2 for cardiac interstitial fibrosis and heart failure treatment.靶向 LOXL2 治疗心脏间质纤维化和心力衰竭。
Nat Commun. 2016 Dec 14;7:13710. doi: 10.1038/ncomms13710.
6
Large Scale Gene Expression Meta-Analysis Reveals Tissue-Specific, Sex-Biased Gene Expression in Humans.大规模基因表达荟萃分析揭示了人类组织特异性、性别偏向性基因表达
Front Genet. 2016 Oct 13;7:183. doi: 10.3389/fgene.2016.00183. eCollection 2016.
7
Enrichr: a comprehensive gene set enrichment analysis web server 2016 update.Enrichr:一个全面的基因集富集分析网络服务器2016年更新版。
Nucleic Acids Res. 2016 Jul 8;44(W1):W90-7. doi: 10.1093/nar/gkw377. Epub 2016 May 3.
8
Structural basis of complement membrane attack complex formation.补体膜攻击复合物形成的结构基础。
Nat Commun. 2016 Feb 4;7:10587. doi: 10.1038/ncomms10587.
9
Increased internalization of complement inhibitor CD59 may contribute to endothelial inflammation in obstructive sleep apnea.补体抑制剂CD59内化增加可能导致阻塞性睡眠呼吸暂停中的内皮炎症。
Sci Transl Med. 2016 Jan 6;8(320):320ra1. doi: 10.1126/scitranslmed.aad0634.
10
Transcriptional control of cardiac fibroblast plasticity.心脏成纤维细胞可塑性的转录调控。
J Mol Cell Cardiol. 2016 Feb;91:52-60. doi: 10.1016/j.yjmcc.2015.12.016. Epub 2015 Dec 22.