• 文献检索
  • 文档翻译
  • 深度研究
  • 学术资讯
  • Suppr Zotero 插件Zotero 插件
  • 邀请有礼
  • 套餐&价格
  • 历史记录
应用&插件
Suppr Zotero 插件Zotero 插件浏览器插件Mac 客户端Windows 客户端微信小程序
定价
高级版会员购买积分包购买API积分包
服务
文献检索文档翻译深度研究API 文档MCP 服务
关于我们
关于 Suppr公司介绍联系我们用户协议隐私条款
关注我们

Suppr 超能文献

核心技术专利:CN118964589B侵权必究
粤ICP备2023148730 号-1Suppr @ 2026

文献检索

告别复杂PubMed语法,用中文像聊天一样搜索,搜遍4000万医学文献。AI智能推荐,让科研检索更轻松。

立即免费搜索

文件翻译

保留排版,准确专业,支持PDF/Word/PPT等文件格式,支持 12+语言互译。

免费翻译文档

深度研究

AI帮你快速写综述,25分钟生成高质量综述,智能提取关键信息,辅助科研写作。

立即免费体验

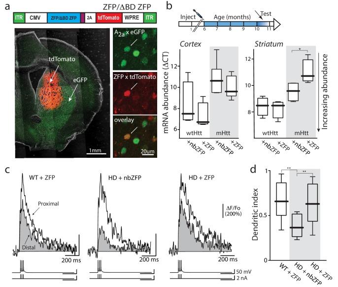
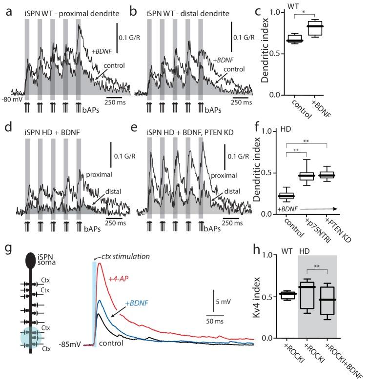
突变型亨廷顿蛋白增强纹状体棘突投射神经元树突 Kv4 K 通道的激活。

Mutant huntingtin enhances activation of dendritic Kv4 K channels in striatal spiny projection neurons.

机构信息

Department of Physiology, Feinberg School of Medicine, Northwestern University, Chicago, United States.

Department of Developmental Neurobiology and Neurophysiology, Neurobiology Institute, National Autonomous University of Mexico, Queretaro, Mexico.

出版信息

Elife. 2019 Apr 24;8:e40818. doi: 10.7554/eLife.40818.

DOI:10.7554/eLife.40818
PMID:31017573
原文链接:https://pmc.ncbi.nlm.nih.gov/articles/PMC6481990/
Abstract

Huntington's disease (HD) is initially characterized by an inability to suppress unwanted movements, a deficit attributable to impaired synaptic activation of striatal indirect pathway spiny projection neurons (iSPNs). To better understand the mechanisms underlying this deficit, striatal neurons in ex vivo brain slices from mouse genetic models of HD were studied using electrophysiological, optical and biochemical approaches. Distal dendrites of iSPNs from symptomatic HD mice were hypoexcitable, a change that was attributable to increased association of dendritic Kv4 potassium channels with auxiliary KChIP subunits. This association was negatively modulated by TrkB receptor signaling. Dendritic excitability of HD iSPNs was rescued by knocking-down expression of Kv4 channels, by disrupting KChIP binding, by restoring TrkB receptor signaling or by lowering mutant-Htt (mHtt) levels with a zinc finger protein. Collectively, these studies demonstrate that mHtt induces reversible alterations in the dendritic excitability of iSPNs that could contribute to the motor symptoms of HD.

摘要

亨廷顿病(HD)最初的特征是无法抑制不想要的运动,这种缺陷归因于纹状体间接通路棘突投射神经元(iSPNs)的突触激活受损。为了更好地理解这种缺陷的机制,使用电生理、光学和生化方法研究了来自亨廷顿病小鼠遗传模型的离体脑片的纹状体神经元。来自有症状的 HD 小鼠的 iSPNs 的远端树突兴奋性降低,这种变化归因于树突 Kv4 钾通道与辅助 KChIP 亚基的关联增加。这种关联受 TrkB 受体信号的负调节。通过敲低 Kv4 通道的表达、破坏 KChIP 结合、恢复 TrkB 受体信号或用锌指蛋白降低突变型-Htt(mHtt)水平,可挽救 HD iSPNs 的树突兴奋性。总之,这些研究表明,mHtt 诱导 iSPNs 的树突兴奋性的可逆改变,这可能导致 HD 的运动症状。

https://cdn.ncbi.nlm.nih.gov/pmc/blobs/ecd3/6481990/f1ef6f2afe2f/elife-40818-fig7.jpg
https://cdn.ncbi.nlm.nih.gov/pmc/blobs/ecd3/6481990/76262ccc38f1/elife-40818-fig1.jpg
https://cdn.ncbi.nlm.nih.gov/pmc/blobs/ecd3/6481990/9aabed95336c/elife-40818-fig1-figsupp1.jpg
https://cdn.ncbi.nlm.nih.gov/pmc/blobs/ecd3/6481990/e18f7a49085c/elife-40818-fig1-figsupp2.jpg
https://cdn.ncbi.nlm.nih.gov/pmc/blobs/ecd3/6481990/3834ebaa136f/elife-40818-fig2.jpg
https://cdn.ncbi.nlm.nih.gov/pmc/blobs/ecd3/6481990/93932eadfbee/elife-40818-fig2-figsupp1.jpg
https://cdn.ncbi.nlm.nih.gov/pmc/blobs/ecd3/6481990/898f2dc0781b/elife-40818-fig2-figsupp2.jpg
https://cdn.ncbi.nlm.nih.gov/pmc/blobs/ecd3/6481990/d2a71a2c365e/elife-40818-fig2-figsupp3.jpg
https://cdn.ncbi.nlm.nih.gov/pmc/blobs/ecd3/6481990/6b94210dbfd2/elife-40818-fig3.jpg
https://cdn.ncbi.nlm.nih.gov/pmc/blobs/ecd3/6481990/5d1a9dcc1748/elife-40818-fig3-figsupp1.jpg
https://cdn.ncbi.nlm.nih.gov/pmc/blobs/ecd3/6481990/293459e203e9/elife-40818-fig3-figsupp2.jpg
https://cdn.ncbi.nlm.nih.gov/pmc/blobs/ecd3/6481990/663923548481/elife-40818-fig3-figsupp3.jpg
https://cdn.ncbi.nlm.nih.gov/pmc/blobs/ecd3/6481990/c9d92b0b15ac/elife-40818-fig3-figsupp4.jpg
https://cdn.ncbi.nlm.nih.gov/pmc/blobs/ecd3/6481990/aaed26c153b0/elife-40818-fig4.jpg
https://cdn.ncbi.nlm.nih.gov/pmc/blobs/ecd3/6481990/0d157e545d0c/elife-40818-fig4-figsupp1.jpg
https://cdn.ncbi.nlm.nih.gov/pmc/blobs/ecd3/6481990/354f9e5c78ec/elife-40818-fig5.jpg
https://cdn.ncbi.nlm.nih.gov/pmc/blobs/ecd3/6481990/74d9fab44386/elife-40818-fig6.jpg
https://cdn.ncbi.nlm.nih.gov/pmc/blobs/ecd3/6481990/f22c17b7bd41/elife-40818-fig6-figsupp1.jpg
https://cdn.ncbi.nlm.nih.gov/pmc/blobs/ecd3/6481990/f1ef6f2afe2f/elife-40818-fig7.jpg
https://cdn.ncbi.nlm.nih.gov/pmc/blobs/ecd3/6481990/76262ccc38f1/elife-40818-fig1.jpg
https://cdn.ncbi.nlm.nih.gov/pmc/blobs/ecd3/6481990/9aabed95336c/elife-40818-fig1-figsupp1.jpg
https://cdn.ncbi.nlm.nih.gov/pmc/blobs/ecd3/6481990/e18f7a49085c/elife-40818-fig1-figsupp2.jpg
https://cdn.ncbi.nlm.nih.gov/pmc/blobs/ecd3/6481990/3834ebaa136f/elife-40818-fig2.jpg
https://cdn.ncbi.nlm.nih.gov/pmc/blobs/ecd3/6481990/93932eadfbee/elife-40818-fig2-figsupp1.jpg
https://cdn.ncbi.nlm.nih.gov/pmc/blobs/ecd3/6481990/898f2dc0781b/elife-40818-fig2-figsupp2.jpg
https://cdn.ncbi.nlm.nih.gov/pmc/blobs/ecd3/6481990/d2a71a2c365e/elife-40818-fig2-figsupp3.jpg
https://cdn.ncbi.nlm.nih.gov/pmc/blobs/ecd3/6481990/6b94210dbfd2/elife-40818-fig3.jpg
https://cdn.ncbi.nlm.nih.gov/pmc/blobs/ecd3/6481990/5d1a9dcc1748/elife-40818-fig3-figsupp1.jpg
https://cdn.ncbi.nlm.nih.gov/pmc/blobs/ecd3/6481990/293459e203e9/elife-40818-fig3-figsupp2.jpg
https://cdn.ncbi.nlm.nih.gov/pmc/blobs/ecd3/6481990/663923548481/elife-40818-fig3-figsupp3.jpg
https://cdn.ncbi.nlm.nih.gov/pmc/blobs/ecd3/6481990/c9d92b0b15ac/elife-40818-fig3-figsupp4.jpg
https://cdn.ncbi.nlm.nih.gov/pmc/blobs/ecd3/6481990/aaed26c153b0/elife-40818-fig4.jpg
https://cdn.ncbi.nlm.nih.gov/pmc/blobs/ecd3/6481990/0d157e545d0c/elife-40818-fig4-figsupp1.jpg
https://cdn.ncbi.nlm.nih.gov/pmc/blobs/ecd3/6481990/354f9e5c78ec/elife-40818-fig5.jpg
https://cdn.ncbi.nlm.nih.gov/pmc/blobs/ecd3/6481990/74d9fab44386/elife-40818-fig6.jpg
https://cdn.ncbi.nlm.nih.gov/pmc/blobs/ecd3/6481990/f22c17b7bd41/elife-40818-fig6-figsupp1.jpg
https://cdn.ncbi.nlm.nih.gov/pmc/blobs/ecd3/6481990/f1ef6f2afe2f/elife-40818-fig7.jpg

相似文献

1
Mutant huntingtin enhances activation of dendritic Kv4 K channels in striatal spiny projection neurons.突变型亨廷顿蛋白增强纹状体棘突投射神经元树突 Kv4 K 通道的激活。
Elife. 2019 Apr 24;8:e40818. doi: 10.7554/eLife.40818.
2
Alterations of striatal indirect pathway neurons precede motor deficits in two mouse models of Huntington's disease.纹状体间接通路神经元的改变先于亨廷顿病两种小鼠模型的运动缺陷。
Neurobiol Dis. 2017 Sep;105:117-131. doi: 10.1016/j.nbd.2017.05.011. Epub 2017 Jun 1.
3
Structural and functional features of medium spiny neurons in the BACHDΔN17 mouse model of Huntington's Disease.亨廷顿病 BACHDΔN17 小鼠模型中中间棘神经元的结构和功能特征。
PLoS One. 2020 Jun 23;15(6):e0234394. doi: 10.1371/journal.pone.0234394. eCollection 2020.
4
Synaptic RTP801 contributes to motor-learning dysfunction in Huntington's disease.突触 RTP801 导致亨廷顿病运动学习功能障碍。
Cell Death Dis. 2020 Jul 30;11(7):569. doi: 10.1038/s41419-020-02775-5.
5
Enhanced Store-Operated Calcium Entry Leads to Striatal Synaptic Loss in a Huntington's Disease Mouse Model.增强的储存-操作性钙内流导致亨廷顿舞蹈病小鼠模型纹状体突触丢失。
J Neurosci. 2016 Jan 6;36(1):125-41. doi: 10.1523/JNEUROSCI.1038-15.2016.
6
Full length mutant huntingtin is required for altered Ca2+ signaling and apoptosis of striatal neurons in the YAC mouse model of Huntington's disease.在亨廷顿舞蹈症的YAC小鼠模型中,全长突变型亨廷顿蛋白对于纹状体神经元Ca2+信号改变和细胞凋亡是必需的。
Neurobiol Dis. 2008 Jul;31(1):80-8. doi: 10.1016/j.nbd.2008.03.010. Epub 2008 Apr 16.
7
Synaptic scaling up in medium spiny neurons of aged BACHD mice: A slow-progression model of Huntington's disease.老年BACHD小鼠中型多棘神经元的突触放大:亨廷顿舞蹈病的缓慢进展模型。
Neurobiol Dis. 2016 Feb;86:131-9. doi: 10.1016/j.nbd.2015.10.016. Epub 2015 Nov 25.
8
Neuronal and astrocytic contributions to Huntington's disease dissected with zinc finger protein transcriptional repressors.锌指蛋白转录抑制因子解析亨廷顿病中的神经元和星形胶质细胞的作用。
Cell Rep. 2023 Jan 31;42(1):111953. doi: 10.1016/j.celrep.2022.111953. Epub 2023 Jan 7.
9
Mutant huntingtin expression in microglia is neither required nor sufficient to cause the Huntington's disease-like phenotype in BACHD mice.在 BACHD 小鼠中,突变型亨廷顿蛋白在小胶质细胞中的表达既不是必需的,也不是充分的致病条件,不足以引起亨廷顿病样表型。
Hum Mol Genet. 2019 May 15;28(10):1661-1670. doi: 10.1093/hmg/ddz009.
10
Loss of huntingtin function slows synaptic vesicle endocytosis in striatal neurons from the htt mouse model of Huntington's disease.亨廷顿病 htt 小鼠模型纹状体神经元中 huntingtin 功能丧失会减缓突触囊泡内吞作用。
Neurobiol Dis. 2020 Feb;134:104637. doi: 10.1016/j.nbd.2019.104637. Epub 2019 Oct 12.

引用本文的文献

1
Electrical silencing of dendritic arborization neurons rescues toxic polyglutamine-induced locomotion defect.树突状分支神经元的电沉默可挽救有毒多聚谷氨酰胺诱导的运动缺陷。
Fly (Austin). 2025 Dec;19(1):2519687. doi: 10.1080/19336934.2025.2519687. Epub 2025 Jun 16.
2
State-dependent modulation of spiny projection neurons controls levodopa-induced dyskinesia in a mouse model of Parkinson's disease.帕金森病小鼠模型中,棘状投射神经元的状态依赖性调节控制左旋多巴诱发的异动症。
bioRxiv. 2025 Jan 7:2025.01.02.631090. doi: 10.1101/2025.01.02.631090.
3
GABAergic regulation of striatal spiny projection neurons depends upon their activity state.

本文引用的文献

1
Reconstituting Corticostriatal Network on-a-Chip Reveals the Contribution of the Presynaptic Compartment to Huntington's Disease.在片上重建皮质纹状体网络揭示了突触前区对亨廷顿病的贡献。
Cell Rep. 2018 Jan 2;22(1):110-122. doi: 10.1016/j.celrep.2017.12.013.
2
The tumor suppressor PTEN regulates motor responses to striatal dopamine in normal and Parkinsonian animals.肿瘤抑制因子 PTEN 调节正常和帕金森病动物纹状体多巴胺的运动反应。
Neurobiol Dis. 2015 Oct;82:487-494. doi: 10.1016/j.nbd.2015.07.013. Epub 2015 Jul 29.
3
Corticostriatal synaptic adaptations in Huntington's disease.
GABA 能神经元对纹状体棘状投射神经元的调节依赖于其活动状态。
PLoS Biol. 2024 Jan 31;22(1):e3002483. doi: 10.1371/journal.pbio.3002483. eCollection 2024 Jan.
4
Pathway-specific alterations in striatal excitability and cholinergic modulation in a SAPAP3 mouse model of compulsive motor behavior.一种 SAPAP3 小鼠强迫运动行为模型中纹状体兴奋性和胆碱能调制的特定途径改变。
Cell Rep. 2023 Nov 28;42(11):113384. doi: 10.1016/j.celrep.2023.113384. Epub 2023 Nov 6.
5
Cell and circuit complexity of the external globus pallidus.外苍白球的细胞和回路复杂性。
Nat Neurosci. 2023 Jul;26(7):1147-1159. doi: 10.1038/s41593-023-01368-7. Epub 2023 Jun 19.
6
Cholinergic deficits selectively boost cortical intratelencephalic control of striatum in male Huntington's disease model mice.胆碱能缺陷选择性增强雄性亨廷顿病模型小鼠皮质内脑区对纹状体的控制。
Nat Commun. 2023 Mar 14;14(1):1398. doi: 10.1038/s41467-023-36556-3.
7
Acute and protracted abstinence from methamphetamine bidirectionally changes intrinsic excitability of indirect pathway spiny projection neurons in the dorsomedial striatum.急性和慢性戒断苯丙胺双向改变背侧纹状体中间通路棘突投射神经元的内在兴奋性。
Sci Rep. 2022 Jul 15;12(1):12116. doi: 10.1038/s41598-022-16272-6.
8
Potential disease-modifying therapies for Huntington's disease: lessons learned and future opportunities.亨廷顿病的潜在疾病修饰治疗方法:经验教训和未来机遇。
Lancet Neurol. 2022 Jul;21(7):645-658. doi: 10.1016/S1474-4422(22)00121-1.
9
Activation of histamine type 2 receptors enhances intrinsic excitability of medium spiny neurons in the nucleus accumbens.组胺 2 型受体的激活增强了伏隔核中中间神经元的固有兴奋性。
J Physiol. 2022 May;600(9):2225-2243. doi: 10.1113/JP282962. Epub 2022 Apr 13.
10
Uncoupling the Excitatory Amino Acid Transporter 2 From Its C-Terminal Interactome Restores Synaptic Glutamate Clearance at Corticostriatal Synapses and Alleviates Mutant Huntingtin-Induced Hypokinesia.将兴奋性氨基酸转运体2与其C末端相互作用组解偶联可恢复皮质纹状体突触处的突触谷氨酸清除,并减轻突变型亨廷顿蛋白诱导的运动减退。
Front Cell Neurosci. 2022 Jan 31;15:792652. doi: 10.3389/fncel.2021.792652. eCollection 2021.
亨廷顿舞蹈病中的皮质纹状体突触适应性变化
Curr Opin Neurobiol. 2015 Aug;33:53-62. doi: 10.1016/j.conb.2015.01.020. Epub 2015 Feb 18.
4
Altered excitatory and inhibitory inputs to striatal medium-sized spiny neurons and cortical pyramidal neurons in the Q175 mouse model of Huntington's disease.亨廷顿舞蹈病Q175小鼠模型中纹状体中等棘状神经元和皮质锥体神经元的兴奋性和抑制性输入改变。
J Neurophysiol. 2015 Apr 1;113(7):2953-66. doi: 10.1152/jn.01056.2014. Epub 2015 Feb 11.
5
Neurotrophin receptor p75(NTR) mediates Huntington's disease-associated synaptic and memory dysfunction.神经营养因子受体p75(NTR)介导亨廷顿舞蹈病相关的突触和记忆功能障碍。
J Clin Invest. 2014 Oct;124(10):4411-28. doi: 10.1172/JCI74809. Epub 2014 Sep 2.
6
Impaired TrkB receptor signaling underlies corticostriatal dysfunction in Huntington's disease.TrkB受体信号传导受损是亨廷顿舞蹈病中皮质纹状体功能障碍的基础。
Neuron. 2014 Jul 2;83(1):178-88. doi: 10.1016/j.neuron.2014.05.032.
7
Neuronal targets for reducing mutant huntingtin expression to ameliorate disease in a mouse model of Huntington's disease.在亨廷顿舞蹈症小鼠模型中降低突变型亨廷顿蛋白表达以改善疾病的神经元靶点。
Nat Med. 2014 May;20(5):536-41. doi: 10.1038/nm.3514. Epub 2014 Apr 28.
8
Molecular adaptations of striatal spiny projection neurons during levodopa-induced dyskinesia.纹状体棘投射神经元在左旋多巴诱导的运动障碍中的分子适应。
Proc Natl Acad Sci U S A. 2014 Mar 25;111(12):4578-83. doi: 10.1073/pnas.1401819111. Epub 2014 Mar 5.
9
T-type channels buddy up.T型通道相互结合。
Pflugers Arch. 2014 Apr;466(4):661-75. doi: 10.1007/s00424-013-1434-6. Epub 2014 Jan 11.
10
Regulation of dendritic calcium release in striatal spiny projection neurons.纹状体棘突投射神经元树突钙释放的调节。
J Neurophysiol. 2013 Nov;110(10):2325-36. doi: 10.1152/jn.00422.2013. Epub 2013 Aug 21.