VIB Centre for Brain Disease Research, Leuven, Belgium; University of Leuven, Department of Neurosciences and Leuven Brain Institute, Leuven, Belgium; UK Dementia Research Institute, University College London, London, UK.
VIB Centre for Brain Disease Research, Leuven, Belgium; University of Leuven, Department of Neurosciences and Leuven Brain Institute, Leuven, Belgium.
Cell Rep. 2019 Apr 23;27(4):1293-1306.e6. doi: 10.1016/j.celrep.2019.03.099.
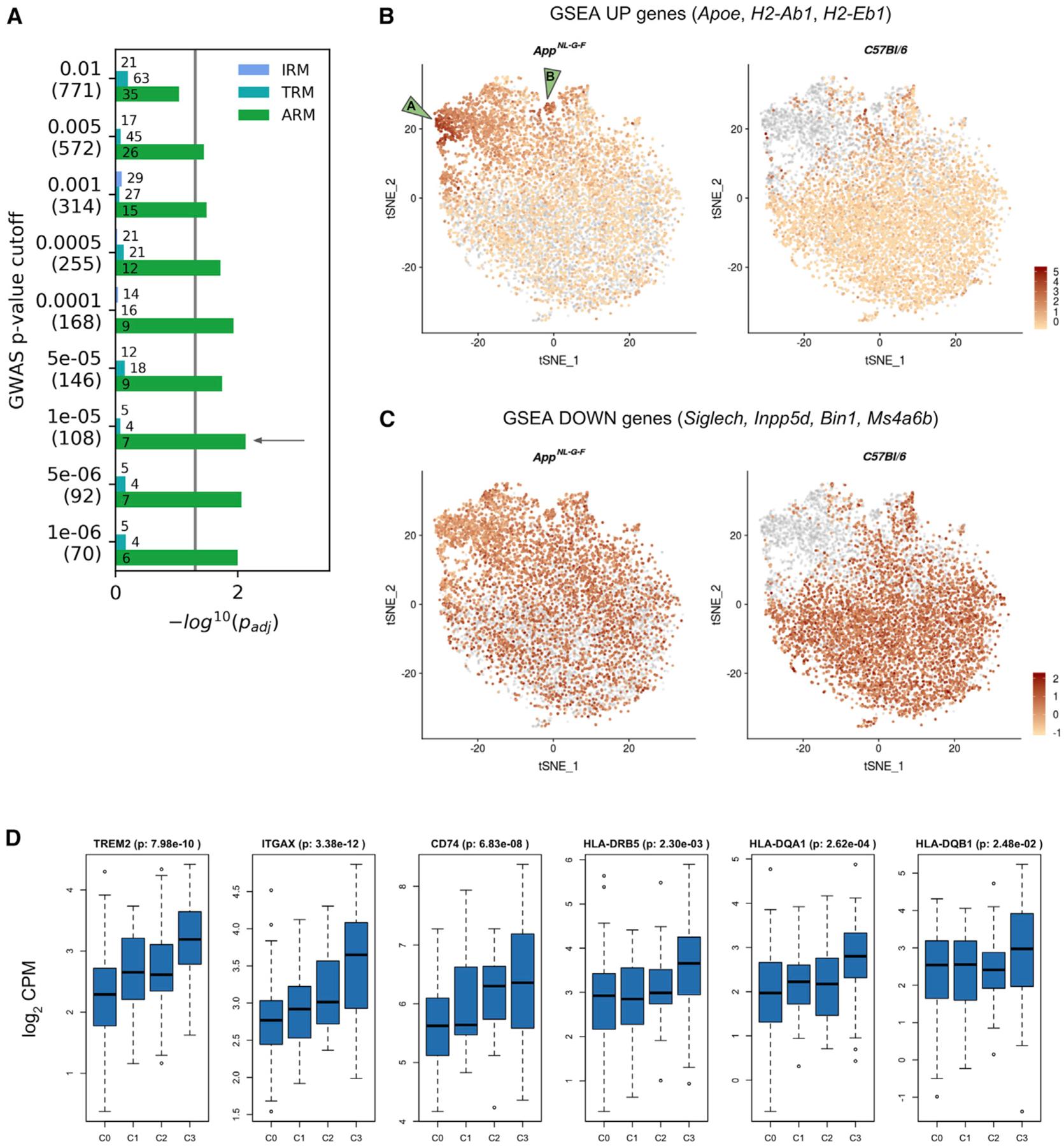
Gene expression profiles of more than 10,000 individual microglial cells isolated from cortex and hippocampus of male and female App mice over time demonstrate that progressive amyloid-β accumulation accelerates two main activated microglia states that are also present during normal aging. Activated response microglia (ARMs) are composed of specialized subgroups overexpressing MHC type II and putative tissue repair genes (Dkk2, Gpnmb, and Spp1) and are strongly enriched with Alzheimer's disease (AD) risk genes. Microglia from female mice progress faster in this activation trajectory. Similar activated states are also found in a second AD model and in human brain. Apoe, the major genetic risk factor for AD, regulates the ARMs but not the interferon response microglia (IRMs). Thus, the ARMs response is the converging point for aging, sex, and genetic AD risk factors.
对来自雄性和雌性 App 小鼠大脑皮质和海马体的超过 10000 个单个小胶质细胞进行基因表达谱分析,结果表明,进行性淀粉样蛋白-β积累加速了两种主要的激活小胶质细胞状态,这两种状态在正常衰老过程中也存在。激活反应小胶质细胞(ARMs)由 MHC Ⅱ型和潜在组织修复基因(Dkk2、Gpnmb 和 Spp1)过度表达的专门亚群组成,富含阿尔茨海默病(AD)风险基因。来自雌性小鼠的小胶质细胞在这种激活轨迹中进展更快。在第二个 AD 模型和人类大脑中也发现了类似的激活状态。载脂蛋白 E(Apoe)是 AD 的主要遗传风险因素,调节 ARMs 但不调节干扰素反应小胶质细胞(IRMs)。因此,ARMs 反应是衰老、性别和遗传 AD 风险因素的汇聚点。