Gil de Montes Enrique, Jiménez-Moreno Ester, Oliveira Bruno L, Navo Claudio D, Cal Pedro M S D, Jiménez-Osés Gonzalo, Robina Inmaculada, Moreno-Vargas Antonio J, Bernardes Gonçalo J L
Departamento de Química Orgánica , Facultad de Química , Universidad de Sevilla , C/Prof. García González, 1 , 41012-Sevilla , Spain . Email:
Department of Chemistry , University of Cambridge , Lensfield Road , CB2 1EW Cambridge , UK . Email:
Chem Sci. 2019 Mar 18;10(16):4515-4522. doi: 10.1039/c9sc00125e. eCollection 2019 Apr 28.
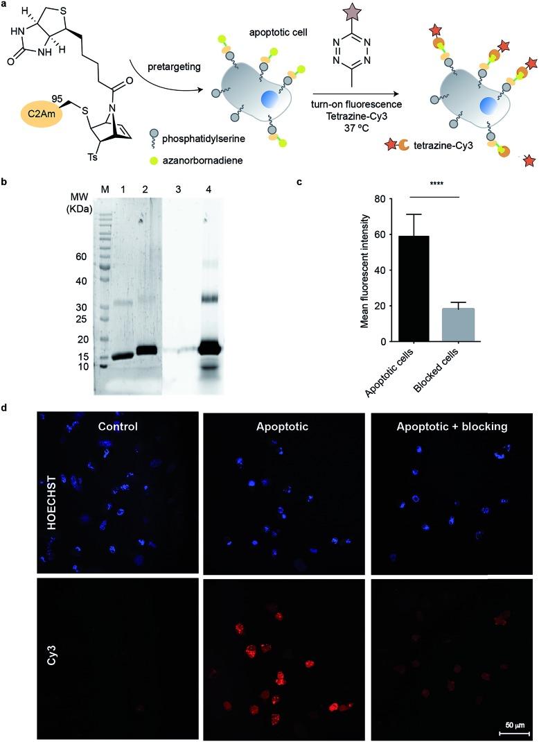
We have developed [2.2.1]azabicyclic vinyl sulfone reagents that simultaneously enable cysteine-selective protein modification and introduce a handle for further bioorthogonal ligation. The reaction is fast and selective for cysteine relative to other amino acids that have nucleophilic side-chains, and the formed products are stable in human plasma and are moderately resistant to retro Diels-Alder degradation reactions. A model biotinylated [2.2.1]azabicyclic vinyl sulfone reagent was shown to efficiently label two cysteine-tagged proteins, ubiquitin and C2Am, under mild conditions (1-5 equiv. of reagent in NaP pH 7.0, room temperature, 30 min). The resulting thioether-linked conjugates were stable and retained the native activity of the proteins. Finally, the dienophile present in the azabicyclic moiety on a functionalised C2Am protein could be fluorescently labelled through an inverse electron demand Diels-Alder reaction in cells to allow selective apoptosis imaging. The combined advantages of directness, site-specificity and easy preparation mean [2.2.1]azabicyclic vinyl sulfones can be used for residue-specific dual protein labelling/construction strategies with minimal perturbation of native function based simply on the attachment of an [2.2.1]azabicyclic moiety to cysteine.
我们开发了[2.2.1]氮杂双环乙烯基砜试剂,该试剂能够同时实现半胱氨酸选择性蛋白质修饰,并引入一个用于进一步生物正交连接的手柄。相对于具有亲核侧链的其他氨基酸,该反应对半胱氨酸具有快速选择性,并且形成的产物在人血浆中稳定,对逆狄尔斯-阿尔德降解反应具有一定抗性。在温和条件下(在pH 7.0的磷酸钠中加入1至5当量的试剂,室温,30分钟),一种模型生物素化的[2.2.1]氮杂双环乙烯基砜试剂被证明能有效标记两种带有半胱氨酸标签的蛋白质,即泛素和C2Am。所得的硫醚连接共轭物稳定,并保留了蛋白质的天然活性。最后,功能化C2Am蛋白质上氮杂双环部分中的亲双烯体可以通过细胞中的逆电子需求狄尔斯-阿尔德反应进行荧光标记,以实现选择性凋亡成像。直接性、位点特异性和易于制备的综合优势意味着[2.2.1]氮杂双环乙烯基砜可用于基于残基特异性的双蛋白质标记/构建策略,只需将[2.2.1]氮杂双环部分连接到半胱氨酸上,就能以最小程度干扰天然功能。