• 文献检索
  • 文档翻译
  • 深度研究
  • 学术资讯
  • Suppr Zotero 插件Zotero 插件
  • 邀请有礼
  • 套餐&价格
  • 历史记录
应用&插件
Suppr Zotero 插件Zotero 插件浏览器插件Mac 客户端Windows 客户端微信小程序
定价
高级版会员购买积分包购买API积分包
服务
文献检索文档翻译深度研究API 文档MCP 服务
关于我们
关于 Suppr公司介绍联系我们用户协议隐私条款
关注我们

Suppr 超能文献

核心技术专利:CN118964589B侵权必究
粤ICP备2023148730 号-1Suppr @ 2026

文献检索

告别复杂PubMed语法,用中文像聊天一样搜索,搜遍4000万医学文献。AI智能推荐,让科研检索更轻松。

立即免费搜索

文件翻译

保留排版,准确专业,支持PDF/Word/PPT等文件格式,支持 12+语言互译。

免费翻译文档

深度研究

AI帮你快速写综述,25分钟生成高质量综述,智能提取关键信息,辅助科研写作。

立即免费体验

抑制癌相关胰腺星状细胞中的 ERK1/2 可抑制癌-基质相互作用和转移。

Inhibition of ERK1/2 in cancer-associated pancreatic stellate cells suppresses cancer-stromal interaction and metastasis.

机构信息

Department of Surgery and Oncology, Graduate School of Medical Sciences, Kyushu University, 3-1-1 Maidashi, Fukuoka, 812-8582, Japan.

Department of Advanced Medical Initiatives, Graduate School of Medical Sciences, Kyushu University, Fukuoka, Japan.

出版信息

J Exp Clin Cancer Res. 2019 May 27;38(1):221. doi: 10.1186/s13046-019-1226-8.

DOI:10.1186/s13046-019-1226-8
PMID:31133044
原文链接:https://pmc.ncbi.nlm.nih.gov/articles/PMC6537367/
Abstract

BACKGROUND

Extracellular signal-regulated kinases (ERKs) have been related to multiple cancers, including breast cancer, hepatocellular cancer, lung cancer and colorectal cancer. ERK1/2 inhibitor can suppress growth of KRAS-mutant pancreatic tumors by targeting cancer cell. However, no studies have shown the expression of ERK1/2 on pancreatic stromal and its effect on pancreatic cancer-stromal interaction.

METHODS

Immunohistochemistry and western blotting were performed to detect the expression of p-ERK1/2 in pancreatic tissues and cells. Cell viability assay was used to study IC50 of ERK inhibitor on pancreatic cancer cells (PCCs) and primary cancer-associated pancreatic stellate cells (PSCs). Transwell migration, invasion, cell viability assay, senescence β-galactosidase staining were performed to determine the effect of ERK inhibitor on PCCs and PSCs in vitro and in vivo. The expression of key factors involved in autophagy and epithelial-to-mesenchymal transition (EMT) process were evaluated by western blotting. The expression of key factors related to cell invasiveness and malignancy were confirmed by qRT-PCR. Co-transplantation of PCC Organoid and PSC using a splenic xenograft mouse model was used to evaluated combined treatment of ERK inhibitor and autophagy inhibitor.

RESULTS

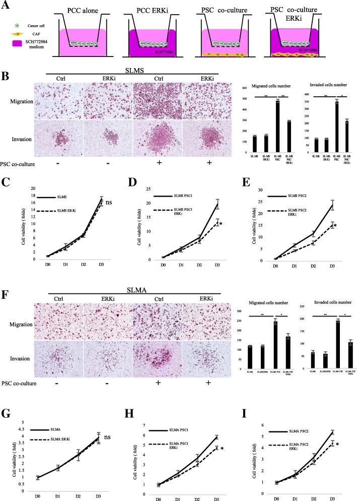
Immunohistochemical staining in pancreatic tumor samples and transgenetic mice detected p-ERK1/2 expression in both cancer cells and stromal cells. In pancreatic tissues, p-ERK1/2 was strongly expressed in cancer-associated PSCs compared with cancer cells and normal PSCs. PSCs were also significantly more sensitive to ERK1/2 inhibitor treatment. Inhibition of ERK1/2 suppressed EMT transition in HMPCCs, upregulated cellular senescence markers, activated autophagy in cancer-associated PSCs; and suppressed cancer-stromal interaction, which enhanced invasiveness and viability of cancer cells. We also found that chloroquine, an autophagy inhibitor, suppressed ERK inhibition-induced autophagy and promoted PSC cellular senescence, leading to significantly decreased cell proliferation. The combination of an ERK inhibitor and autophagy inhibitor suppressed liver metastasis in a splenic pancreatic cancer organoid xenograft mouse model.

CONCLUSIONS

These data indicate that inhibition of ERK1/2 in cancer-associated pancreatic stellate cells suppresses cancer-stromal interaction and metastasis.

摘要

背景

细胞外信号调节激酶(ERK)与多种癌症有关,包括乳腺癌、肝细胞癌、肺癌和结直肠癌。ERK1/2 抑制剂通过靶向癌细胞可以抑制 KRAS 突变胰腺肿瘤的生长。然而,尚无研究表明 ERK1/2 在胰腺基质中的表达及其对胰腺癌-基质相互作用的影响。

方法

采用免疫组织化学和 Western blot 检测胰腺组织和细胞中 p-ERK1/2 的表达。细胞活力测定法用于研究 ERK 抑制剂对胰腺癌细胞(PCCs)和原代癌相关胰腺星状细胞(PSCs)的 IC50。Transwell 迁移、侵袭、细胞活力测定、衰老β-半乳糖苷酶染色用于确定 ERK 抑制剂对体外和体内 PCCs 和 PSCs 的影响。通过 Western blot 评估自噬和上皮间质转化(EMT)过程中涉及的关键因子的表达。通过 qRT-PCR 证实与细胞侵袭性和恶性相关的关键因子的表达。使用脾异种移植小鼠模型进行 PCC 类器官和 PSC 的共移植,以评估 ERK 抑制剂和自噬抑制剂的联合治疗。

结果

在胰腺肿瘤样本和转基因小鼠中进行免疫组织化学染色检测到 p-ERK1/2 在癌细胞和基质细胞中均有表达。在胰腺组织中,与癌细胞和正常 PSCs 相比,癌相关 PSCs 中 p-ERK1/2 表达强烈。PSCs 对 ERK1/2 抑制剂的治疗也更为敏感。ERK1/2 的抑制抑制了 HMPCCs 中的 EMT 转化,上调了细胞衰老标志物,激活了癌相关 PSCs 中的自噬,并抑制了癌-基质相互作用,从而增强了癌细胞的侵袭性和活力。我们还发现,自噬抑制剂氯喹抑制了 ERK 抑制诱导的自噬并促进了 PSC 细胞衰老,导致细胞增殖显著减少。ERK 抑制剂和自噬抑制剂的联合抑制了脾胰腺癌症类器官异种移植小鼠模型中的肝转移。

结论

这些数据表明,抑制癌相关胰腺星状细胞中的 ERK1/2 可抑制癌-基质相互作用和转移。

https://cdn.ncbi.nlm.nih.gov/pmc/blobs/60b5/6537367/41728536f32b/13046_2019_1226_Fig8_HTML.jpg
https://cdn.ncbi.nlm.nih.gov/pmc/blobs/60b5/6537367/fdccc97b7c82/13046_2019_1226_Fig1_HTML.jpg
https://cdn.ncbi.nlm.nih.gov/pmc/blobs/60b5/6537367/b6775612bdda/13046_2019_1226_Fig2_HTML.jpg
https://cdn.ncbi.nlm.nih.gov/pmc/blobs/60b5/6537367/1ca9e74e24ad/13046_2019_1226_Fig3_HTML.jpg
https://cdn.ncbi.nlm.nih.gov/pmc/blobs/60b5/6537367/38e81483ebb1/13046_2019_1226_Fig4_HTML.jpg
https://cdn.ncbi.nlm.nih.gov/pmc/blobs/60b5/6537367/eaa07eff77d2/13046_2019_1226_Fig5_HTML.jpg
https://cdn.ncbi.nlm.nih.gov/pmc/blobs/60b5/6537367/5730abf113ef/13046_2019_1226_Fig6_HTML.jpg
https://cdn.ncbi.nlm.nih.gov/pmc/blobs/60b5/6537367/a8bd52ee027b/13046_2019_1226_Fig7_HTML.jpg
https://cdn.ncbi.nlm.nih.gov/pmc/blobs/60b5/6537367/41728536f32b/13046_2019_1226_Fig8_HTML.jpg
https://cdn.ncbi.nlm.nih.gov/pmc/blobs/60b5/6537367/fdccc97b7c82/13046_2019_1226_Fig1_HTML.jpg
https://cdn.ncbi.nlm.nih.gov/pmc/blobs/60b5/6537367/b6775612bdda/13046_2019_1226_Fig2_HTML.jpg
https://cdn.ncbi.nlm.nih.gov/pmc/blobs/60b5/6537367/1ca9e74e24ad/13046_2019_1226_Fig3_HTML.jpg
https://cdn.ncbi.nlm.nih.gov/pmc/blobs/60b5/6537367/38e81483ebb1/13046_2019_1226_Fig4_HTML.jpg
https://cdn.ncbi.nlm.nih.gov/pmc/blobs/60b5/6537367/eaa07eff77d2/13046_2019_1226_Fig5_HTML.jpg
https://cdn.ncbi.nlm.nih.gov/pmc/blobs/60b5/6537367/5730abf113ef/13046_2019_1226_Fig6_HTML.jpg
https://cdn.ncbi.nlm.nih.gov/pmc/blobs/60b5/6537367/a8bd52ee027b/13046_2019_1226_Fig7_HTML.jpg
https://cdn.ncbi.nlm.nih.gov/pmc/blobs/60b5/6537367/41728536f32b/13046_2019_1226_Fig8_HTML.jpg

相似文献

1
Inhibition of ERK1/2 in cancer-associated pancreatic stellate cells suppresses cancer-stromal interaction and metastasis.抑制癌相关胰腺星状细胞中的 ERK1/2 可抑制癌-基质相互作用和转移。
J Exp Clin Cancer Res. 2019 May 27;38(1):221. doi: 10.1186/s13046-019-1226-8.
2
Galectin-3 Mediates Tumor Cell-Stroma Interactions by Activating Pancreatic Stellate Cells to Produce Cytokines via Integrin Signaling.半乳糖凝集素-3 通过激活胰腺星状细胞通过整合素信号产生细胞因子来介导肿瘤细胞-基质相互作用。
Gastroenterology. 2018 Apr;154(5):1524-1537.e6. doi: 10.1053/j.gastro.2017.12.014. Epub 2017 Dec 21.
3
Autophagy Is Required for Activation of Pancreatic Stellate Cells, Associated With Pancreatic Cancer Progression and Promotes Growth of Pancreatic Tumors in Mice.自噬对于胰腺星状细胞的激活是必需的,与胰腺癌的进展相关,并促进了小鼠胰腺肿瘤的生长。
Gastroenterology. 2017 May;152(6):1492-1506.e24. doi: 10.1053/j.gastro.2017.01.010. Epub 2017 Jan 23.
4
Calpain inhibitor calpeptin suppresses pancreatic cancer by disrupting cancer-stromal interactions in a mouse xenograft model.钙蛋白酶抑制剂钙肽素通过破坏小鼠异种移植模型中的癌-基质相互作用来抑制胰腺癌。
Cancer Sci. 2016 Oct;107(10):1443-1452. doi: 10.1111/cas.13024. Epub 2016 Sep 24.
5
Asporin promotes pancreatic cancer cell invasion and migration by regulating the epithelial-to-mesenchymal transition (EMT) through both autocrine and paracrine mechanisms.阿朴脂蛋白通过自分泌和旁分泌机制调节上皮-间质转化(EMT),从而促进胰腺癌细胞的侵袭和迁移。
Cancer Lett. 2017 Jul 10;398:24-36. doi: 10.1016/j.canlet.2017.04.001. Epub 2017 Apr 9.
6
MK2461, a Multitargeted Kinase Inhibitor, Suppresses the Progression of Pancreatic Cancer by Disrupting the Interaction Between Pancreatic Cancer Cells and Stellate Cells.MK2461,一种多靶点激酶抑制剂,通过破坏胰腺癌细胞与星状细胞之间的相互作用来抑制胰腺癌的进展。
Pancreas. 2017 Apr;46(4):557-566. doi: 10.1097/MPA.0000000000000778.
7
Pirfenidone inhibits pancreatic cancer desmoplasia by regulating stellate cells.吡非尼酮通过调控星型细胞抑制胰腺癌基质纤维化。
Cancer Res. 2013 Apr 1;73(7):2345-56. doi: 10.1158/0008-5472.CAN-12-3180. Epub 2013 Jan 24.
8
Inhibiting YAP expression suppresses pancreatic cancer progression by disrupting tumor-stromal interactions.抑制 YAP 表达通过破坏肿瘤-基质相互作用抑制胰腺癌进展。
J Exp Clin Cancer Res. 2018 Mar 27;37(1):69. doi: 10.1186/s13046-018-0740-4.
9
Sonic hedgehog paracrine signaling activates stromal cells to promote perineural invasion in pancreatic cancer. Sonic hedgehog 旁分泌信号激活基质细胞促进胰腺癌周围神经侵犯。
Clin Cancer Res. 2014 Aug 15;20(16):4326-38. doi: 10.1158/1078-0432.CCR-13-3426. Epub 2014 Jun 19.
10
Microfluidic co-culture of pancreatic tumor spheroids with stellate cells as a novel 3D model for investigation of stroma-mediated cell motility and drug resistance.微流控共培养胰腺肿瘤球体与星状细胞作为一种新型的 3D 模型用于研究基质介导的细胞迁移和耐药性。
J Exp Clin Cancer Res. 2018 Jan 12;37(1):4. doi: 10.1186/s13046-017-0654-6.

引用本文的文献

1
High-mobility network hydrogel microsphere system to combat chondrocyte senescence for enhanced cartilage repair and regeneration.用于对抗软骨细胞衰老以增强软骨修复和再生的高迁移率网络水凝胶微球系统。
Mater Today Bio. 2025 Jul 26;34:102138. doi: 10.1016/j.mtbio.2025.102138. eCollection 2025 Oct.
2
The mechanistic study of codonopsis pilosula on laryngeal squamous cell carcinoma based on network pharmacology and experimental validation.基于网络药理学和实验验证的党参对喉鳞状细胞癌的作用机制研究
Front Pharmacol. 2025 Apr 25;16:1542116. doi: 10.3389/fphar.2025.1542116. eCollection 2025.
3
Strategies to overcome the limitations of current organoid technology - engineered organoids.

本文引用的文献

1
CD110 promotes pancreatic cancer progression and its expression is correlated with poor prognosis.CD110 促进胰腺癌进展,其表达与不良预后相关。
J Cancer Res Clin Oncol. 2019 May;145(5):1147-1164. doi: 10.1007/s00432-019-02860-z. Epub 2019 Feb 15.
2
Therapeutic potential of combined BRAF/MEK blockade in BRAF-wild type preclinical tumor models.联合 BRAF/MEK 阻断在 BRAF 野生型临床前肿瘤模型中的治疗潜力。
J Exp Clin Cancer Res. 2018 Jul 9;37(1):140. doi: 10.1186/s13046-018-0820-5.
3
Tumor Evolution and Drug Response in Patient-Derived Organoid Models of Bladder Cancer.
克服当前类器官技术局限性的策略——工程化类器官。
J Tissue Eng. 2025 Apr 15;16:20417314251319475. doi: 10.1177/20417314251319475. eCollection 2025 Jan-Dec.
4
Identification of a NEK7-related pyroptosis gene signature against pancreatic cancer and evaluation of its potential in tumor microenvironment remodeling via regulating inflammasome complex.鉴定与NEK7相关的胰腺癌焦亡基因特征并评估其通过调节炎性小体复合物在肿瘤微环境重塑中的潜力。
Funct Integr Genomics. 2025 Apr 21;25(1):92. doi: 10.1007/s10142-025-01597-y.
5
Facilitation of Tumor Stroma-Targeted Therapy: Model Difficulty and Co-Culture Organoid Method.促进肿瘤基质靶向治疗:模型难点与共培养类器官方法
Pharmaceuticals (Basel). 2025 Jan 8;18(1):62. doi: 10.3390/ph18010062.
6
Genome-Wide Network Analysis of DRG-Sciatic Nerve Network-Inferred Cellular Senescence and Senescence Phenotype in Peripheral Sensory Neurons.背根神经节-坐骨神经神经网络推断的外周感觉神经元细胞衰老及衰老表型的全基因组网络分析
Mol Neurobiol. 2025 May;62(5):6112-6127. doi: 10.1007/s12035-024-04666-8. Epub 2024 Dec 23.
7
Nanomedicine regulating PSC-mediated intercellular crosstalk: Mechanisms and therapeutic strategies.纳米医学调控PSC介导的细胞间串扰:机制与治疗策略
Acta Pharm Sin B. 2024 Nov;14(11):4756-4775. doi: 10.1016/j.apsb.2024.07.007. Epub 2024 Jul 10.
8
TAK1 Promotes an Immunosuppressive Tumor Microenvironment through Cancer-Associated Fibroblast Phenotypic Conversion in Pancreatic Ductal Adenocarcinoma.TAK1 通过胰腺癌相关成纤维细胞表型转化促进免疫抑制性肿瘤微环境。
Clin Cancer Res. 2024 Nov 15;30(22):5138-5153. doi: 10.1158/1078-0432.CCR-24-1004.
9
Establishment of a prognostic model for pancreatic cancer based on mitochondrial metabolism related genes.基于线粒体代谢相关基因建立胰腺癌预后模型。
Discov Oncol. 2024 Aug 28;15(1):376. doi: 10.1007/s12672-024-01255-y.
10
Ginsenoside Rg3 Restores Mitochondrial Cardiolipin Homeostasis via GRB2 to Prevent Parkinson's Disease.人参皂苷 Rg3 通过 GRB2 恢复线粒体心磷脂稳态以预防帕金森病。
Adv Sci (Weinh). 2024 Oct;11(39):e2403058. doi: 10.1002/advs.202403058. Epub 2024 Aug 19.
膀胱癌患者来源类器官模型中的肿瘤进化和药物反应。
Cell. 2018 Apr 5;173(2):515-528.e17. doi: 10.1016/j.cell.2018.03.017.
4
Basement membrane destruction by pancreatic stellate cells leads to local invasion in pancreatic ductal adenocarcinoma.胰腺星状细胞导致基底膜破坏,从而引发胰腺导管腺癌的局部侵袭。
Cancer Lett. 2018 Jul 1;425:65-77. doi: 10.1016/j.canlet.2018.03.031. Epub 2018 Mar 23.
5
Human primary liver cancer-derived organoid cultures for disease modeling and drug screening.用于疾病建模和药物筛选的人原发性肝癌来源的类器官培养物。
Nat Med. 2017 Dec;23(12):1424-1435. doi: 10.1038/nm.4438. Epub 2017 Nov 13.
6
TP53INP1 Downregulation Activates a p73-Dependent DUSP10/ERK Signaling Pathway to Promote Metastasis of Hepatocellular Carcinoma.TP53INP1 下调激活 p73 依赖性 DUSP10/ERK 信号通路促进肝癌转移。
Cancer Res. 2017 Sep 1;77(17):4602-4612. doi: 10.1158/0008-5472.CAN-16-3456. Epub 2017 Jul 3.
7
CDK4/6 and autophagy inhibitors synergistically induce senescence in Rb positive cytoplasmic cyclin E negative cancers.CDK4/6 和自噬抑制剂协同诱导 Rb 阳性细胞质 cyclin E 阴性癌症衰老。
Nat Commun. 2017 Jun 27;8:15916. doi: 10.1038/ncomms15916.
8
TGFβ engages MEK/ERK to differentially regulate benign and malignant pancreas cell function.转化生长因子β(TGFβ)激活丝裂原活化蛋白激酶/细胞外信号调节激酶(MEK/ERK)以差异性调节良性和恶性胰腺细胞功能。
Oncogene. 2017 Jul 27;36(30):4336-4348. doi: 10.1038/onc.2016.500. Epub 2017 Apr 3.
9
Autophagy Is Required for Activation of Pancreatic Stellate Cells, Associated With Pancreatic Cancer Progression and Promotes Growth of Pancreatic Tumors in Mice.自噬对于胰腺星状细胞的激活是必需的,与胰腺癌的进展相关,并促进了小鼠胰腺肿瘤的生长。
Gastroenterology. 2017 May;152(6):1492-1506.e24. doi: 10.1053/j.gastro.2017.01.010. Epub 2017 Jan 23.
10
Senescent Carcinoma-Associated Fibroblasts Upregulate IL8 to Enhance Prometastatic Phenotypes.衰老相关的癌细胞相关成纤维细胞上调白细胞介素 8 以增强促转移表型。
Mol Cancer Res. 2017 Jan;15(1):3-14. doi: 10.1158/1541-7786.MCR-16-0192. Epub 2016 Sep 27.