Suppr超能文献

外泌体携带 ErbB2/CRK 诱导前转移龛中的血管生长,并促进膀胱癌转移。

Exosomes containing ErbB2/CRK induce vascular growth in premetastatic niches and promote metastasis of bladder cancer.

机构信息

Department of Urology, Tokyo Women's University Hospital, Shinjuku-ku, Japan.

Faculty of Medicine, Department of Cancer Pathology, Hokkaido University, Sapporo, Japan.

出版信息

Cancer Sci. 2019 Jul;110(7):2119-2132. doi: 10.1111/cas.14080. Epub 2019 Jun 24.

Abstract

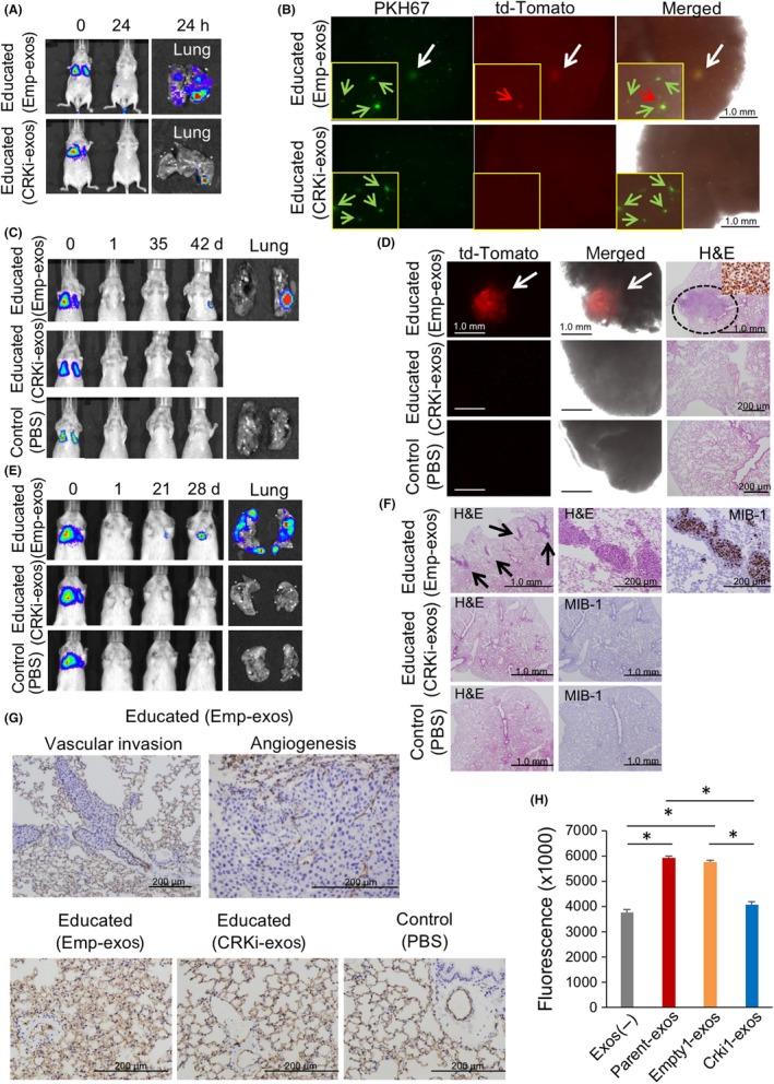
Locally advanced and metastatic invasive bladder cancer (BC) has a poor prognosis, and no advanced therapies beyond cisplatin-based combination chemotherapy have been developed. Therefore, it is an urgent issue to elucidate the underlying mechanisms of tumor progression and metastasis of invasive BC for the development of new therapeutic strategies. Here, we clarified a novel role of exosomes containing ErbB2 and CRK in a formation of premetastatic niches and subsequent metastases. CRK adaptors were overexpressed in invasive UM-UC-3 BC cells. In an orthotopic xenograft model, metastases to lung, liver, and bone of UM-UC-3 cells were completely abolished by CRK elimination. Mass spectrometry analysis identified that ErbB2 was contained in UM-UC-3-derived exosomes in a CRK-dependent manner; the exosomes significantly increased proliferation and invasion properties of low-grade 5637 BC cells and HUVECs through FAK and PI3K/AKT signaling pathways. In athymic mice educated with UM-UC-3-derived exosomes, i.v. implanted UM-UC-3 cells were trapped with surrounding PKH67-labeled exosomes in lung and led to development of lung metastasis with disordered vascular proliferation. In contrast, exosomes derived from CRK-depleted BC cells failed to induce these malignant features. Taken together, we showed that CRK adaptors elevated the expression of ErbB2/3 in BC cells, and these tyrosine kinase/adaptor units were transferred from host BC cells to metastatic recipient cells by exosomes, leading to vascular leakiness and proliferation and contributing to the formation of distant metastasis. Thus, CRK intervention with ErbB2/3 blockade might be a potent therapeutic strategy for patients with ErbB2 overexpressing advanced and metastatic BC.

摘要

局部晚期和转移性浸润性膀胱癌(BC)预后不良,除顺铂为基础的联合化疗外,尚无其他先进的治疗方法。因此,阐明浸润性 BC 肿瘤进展和转移的潜在机制对于开发新的治疗策略是当务之急。在这里,我们阐明了含有 ErbB2 和 CRK 的外泌体在形成前转移龛和随后转移中的新作用。CRK 接头在侵袭性 UM-UC-3 BC 细胞中过表达。在原位异种移植模型中,通过 CRK 消除完全消除了 UM-UC-3 细胞向肺、肝和骨的转移。质谱分析鉴定出 CRK 依赖性方式存在于 UM-UC-3 衍生的外泌体中的 ErbB2;外泌体通过 FAK 和 PI3K/AKT 信号通路显著增加低级别 5637 BC 细胞和 HUVECs 的增殖和侵袭特性。在接受 UM-UC-3 衍生的外泌体教育的无胸腺小鼠中,静脉内植入的 UM-UC-3 细胞被周围的 PKH67 标记的外泌体捕获,导致肺转移,并伴有血管增殖紊乱。相比之下,来自 CRK 耗尽的 BC 细胞的外泌体不能诱导这些恶性特征。总之,我们表明 CRK 接头提高了 BC 细胞中 ErbB2/3 的表达,这些酪氨酸激酶/接头单元通过外泌体从宿主 BC 细胞转移到转移性受体细胞,导致血管通透性增加、增殖,并有助于形成远处转移。因此,CRK 干预与 ErbB2/3 阻断可能是治疗 ErbB2 过表达晚期和转移性 BC 患者的有效治疗策略。

https://cdn.ncbi.nlm.nih.gov/pmc/blobs/6e22/6609816/52e320caa6d6/CAS-110-2119-g001.jpg

文献AI研究员

20分钟写一篇综述,助力文献阅读效率提升50倍。

立即体验

用中文搜PubMed

大模型驱动的PubMed中文搜索引擎

马上搜索

文档翻译

学术文献翻译模型,支持多种主流文档格式。

立即体验