Suppr超能文献

小檗碱通过靶向糖尿病 db/db 小鼠肝脏中的葡萄糖激酶缓解高血糖。

Berberine alleviates hyperglycemia by targeting hepatic glucokinase in diabetic db/db mice.

机构信息

Institute of Digestive Diseases, China-Canada Center of Research for Digestive Diseases (ccCRDD), Longhua Hospital, Shanghai University of Traditional Chinese Medicine, 200032, Shanghai, China.

Laboratory of Immunology and Virology, Shanghai University of Traditional Chinese Medicine, 201203, Shanghai, China.

出版信息

Sci Rep. 2019 May 29;9(1):8003. doi: 10.1038/s41598-019-44576-7.

Abstract

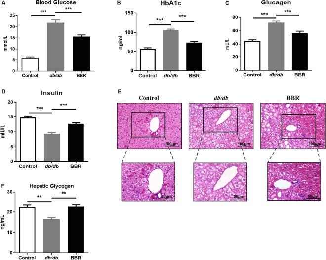
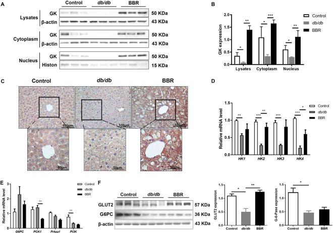
Berberine (BBR) is a widely used anti-diabetic agent, and liver glucokinase (GK) has been reported to be involved. However, the mechanisms of BBR in regulating GK are still unknown. Here, we found that BBR upregulated GK immunofluorescence expression in AML12 cells cultured in high glucose and increased glycogen content simultaneously. BBR improved hyperglycemia in db/db mice, and increased liver glucose-6-phosphate/glucose-1-phosphate (G-6-P/G-1-P) was found by analyzing metabolites (serum, liver, and feces) based on gas chromatography-mass spectrometry (GC-MS) metabolomics. Pharmacokinetics-pharmacodynamics (PK-PD) assessment revealed enriched BBR distribution in the liver, and liver G-6-P had the same trend as the concentration-time curve of BBR. G-6-P is solely catalyzed by GK, and GK activity and expression showed a positive correlation with liver BBR levels. In db/db mice, BBR also upregulated GK in liver fractions (cytoplasm and nucleus) and liver glycogen content. GK functionally worked by dissociating from GK regulatory protein (GKRP), and although GKRP expression was not affected, we found a decreased ratio of GK binding with GKRP in BBR treated db/db mice. In conclusion, our study suggests the dissociation of GK from GKRP as the potential mechanism for liver GK increase upon BBR treatment, which contributes to the anti-diabetic effect of BBR.

摘要

小檗碱(BBR)是一种广泛应用的抗糖尿病药物,据报道肝葡萄糖激酶(GK)与之相关。然而,BBR 调节 GK 的机制仍不清楚。在这里,我们发现 BBR 可上调高糖培养的 AML12 细胞中 GK 的免疫荧光表达,同时增加糖原含量。BBR 改善了 db/db 小鼠的高血糖症,并通过基于气相色谱-质谱联用(GC-MS)代谢组学分析代谢物(血清、肝脏和粪便)发现肝葡萄糖-6-磷酸/葡萄糖-1-磷酸(G-6-P/G-1-P)增加。药代动力学-药效学(PK-PD)评估显示 BBR 在肝脏中分布丰富,而肝 G-6-P 的浓度-时间曲线与 BBR 一致。G-6-P 仅由 GK 催化,GK 活性和表达与肝 BBR 水平呈正相关。在 db/db 小鼠中,BBR 也上调了肝部分(细胞质和细胞核)的 GK 和肝糖原含量。GK 通过与 GK 调节蛋白(GKRP)解离起作用,尽管 GKRP 表达不受影响,但我们发现 BBR 处理的 db/db 小鼠中 GK 与 GKRP 的结合比例降低。总之,我们的研究表明,BBR 治疗后肝 GK 增加的潜在机制是 GK 从 GKRP 解离,这有助于 BBR 的抗糖尿病作用。

https://cdn.ncbi.nlm.nih.gov/pmc/blobs/3608/6541623/f0505dc1460c/41598_2019_44576_Fig1_HTML.jpg

文献AI研究员

20分钟写一篇综述,助力文献阅读效率提升50倍。

立即体验

用中文搜PubMed

大模型驱动的PubMed中文搜索引擎

马上搜索

文档翻译

学术文献翻译模型,支持多种主流文档格式。

立即体验