Computational Biology and Applied Mathematics, Institut de Biologie de l'École Normale Supérieure, Paris, France.
Center for Interdisciplinary Research in Biology, Collège de France, Centre National de la Recherche Scientifique UMR 7241, Institut National de la Santé et de la Recherche Médicale U1050, Labex Memolife, Paris Sciences et Lettres Research University, Paris, France.
PLoS Biol. 2019 Jun 4;17(6):e2006202. doi: 10.1371/journal.pbio.2006202. eCollection 2019 Jun.
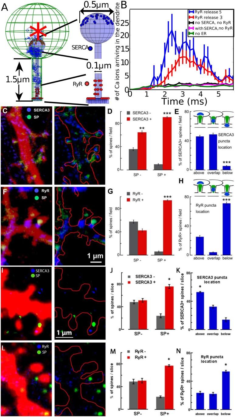
Fast calcium transients (<10 ms) remain difficult to analyse in cellular microdomains, yet they can modulate key cellular events such as trafficking, local ATP production by endoplasmic reticulum-mitochondria complex (ER-mitochondria complex), or spontaneous activity in astrocytes. In dendritic spines receiving synaptic inputs, we show here that in the presence of a spine apparatus (SA), which is an extension of the smooth ER, a calcium-induced calcium release (CICR) is triggered at the base of the spine by the fastest calcium ions arriving at a Ryanodyne receptor (RyR). The mechanism relies on the asymmetric distributions of RyRs and sarco/ER calcium-ATPase (SERCA) pumps that we predict using a computational model and further confirm experimentally in culture and slice hippocampal neurons. The present mechanism for which the statistics of the fastest particles arriving at a small target, followed by an amplification, is likely to be generic in molecular transduction across cellular microcompartments, such as thin neuronal processes, astrocytes, endfeets, or protrusions.
快速钙瞬变(<10 ms)仍然难以在细胞微区分析,但它们可以调节关键的细胞事件,如运输、内质网-线粒体复合物(ER-mitochondria complex)的局部 ATP 产生,或星形胶质细胞的自发活动。在接收突触输入的树突棘中,我们在这里表明,在存在一个突起装置(spine apparatus,SA)的情况下,SA 是光滑内质网的延伸,最快到达 Ryanodine 受体(RyR)的钙离子在棘突底部引发钙诱导钙释放(CICR)。该机制依赖于 RyRs 和肌浆/内质网钙-ATP 酶(SERCA)泵的不对称分布,我们使用计算模型进行了预测,并在培养的和切片的海马神经元中进一步通过实验证实。目前的机制是,最快到达小目标的粒子的统计数据随后进行放大,这很可能是分子转导穿过细胞微区的通用机制,如薄神经元突起、星形胶质细胞、终足或突起。