Suppr超能文献

转录组分析揭示了高温诱导半滑舌鳎性反转的特征

Transcriptome Profiling Insights the Feature of Sex Reversal Induced by High Temperature in Tongue Sole .

作者信息

Liu Jinxiang, Liu Xiaobing, Jin Chaofan, Du Xinxin, He Yan, Zhang Quanqi

机构信息

Key Laboratory of Marine Genetics and Breeding, Ministry of Education, Ocean University of China, Qingdao, China.

Laboratory for Marine Fisheries Science and Food Production Processes, Qingdao National Laboratory for Marine Science and Technology, Qingdao, China.

出版信息

Front Genet. 2019 May 29;10:522. doi: 10.3389/fgene.2019.00522. eCollection 2019.

Abstract

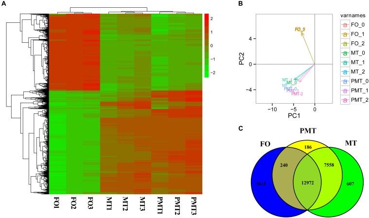
Sex reversal induced by temperature change is a common feature in fish. Usually, the sex ratio shift occurs when temperature deviates too much from normal during embryogenesis or sex differentiation stages. Despite decades of work, the mechanism of how temperature functions during early development and sex reversal remains mysterious. In this study, we used Chinese tongue sole as a model to identify features from gonad transcriptomic and epigenetic mechanisms involved in temperature induced masculinization. Some of genetic females reversed to pseudomales after high temperature treatment which caused the sex ratio imbalance. RNA-seq data showed that the expression profiles of females and males were significantly different, and set of genes showed sexually dimorphic expression. The general transcriptomic feature of pesudomales was similar with males, but the genes involved in spermatogenesis and energy metabolism were differentially expressed. In gonads, the methylation level of promoter was higher in females than in males and pseudomales. Furthermore, high-temperature treatment increased the promoter methylation levels of females. We observed a significant negative correlation between methylation levels and expression of . study showed that CpG within the cAMP response element (CRE) of the promoter was hypermethylated, and DNA methylation decreased the basal and forskolin-induced activities of promoter. These results suggested that epigenetic change, i.e., DNA methylation, which regulate the expression of might be the mechanism for the temperature induced masculinization in tongue sole. It may be a common mechanism in teleost that can be induced sex reversal by temperature.

摘要

温度变化诱导的性别逆转是鱼类的一个常见特征。通常,当胚胎发育或性别分化阶段的温度偏离正常范围过大时,性别比例就会发生变化。尽管经过了数十年的研究,但温度在早期发育和性别逆转过程中的作用机制仍然不明。在本研究中,我们以半滑舌鳎为模型,从性腺转录组和表观遗传机制方面鉴定参与温度诱导雄性化的特征。一些遗传雌性个体在高温处理后逆转为假雄性,导致了性别比例失衡。RNA测序数据显示,雌性和雄性的表达谱存在显著差异,一组基因呈现出性别二态性表达。假雄性的总体转录组特征与雄性相似,但参与精子发生和能量代谢的基因存在差异表达。在性腺中,雌性启动子的甲基化水平高于雄性和假雄性。此外,高温处理增加了雌性启动子的甲基化水平。我们观察到甲基化水平与[具体基因]的表达之间存在显著的负相关。研究表明,[具体基因]启动子的cAMP反应元件(CRE)内的CpG位点发生了高甲基化,DNA甲基化降低了[具体基因]启动子的基础活性和福斯高林诱导的活性。这些结果表明,表观遗传变化,即DNA甲基化,调控[具体基因]的表达,可能是半滑舌鳎温度诱导雄性化的机制。这可能是硬骨鱼中一种常见的机制,可通过温度诱导性别逆转。

https://cdn.ncbi.nlm.nih.gov/pmc/blobs/2878/6548826/fb8a98582ada/fgene-10-00522-g001.jpg

相似文献

1
Transcriptome Profiling Insights the Feature of Sex Reversal Induced by High Temperature in Tongue Sole .
Front Genet. 2019 May 29;10:522. doi: 10.3389/fgene.2019.00522. eCollection 2019.
3
Epigenetic control of cyp19a1a expression is critical for high temperature induced Nile tilapia masculinization.
J Therm Biol. 2017 Oct;69:76-84. doi: 10.1016/j.jtherbio.2017.06.006. Epub 2017 Jun 21.
5
Integrative analysis reveals pathways associated with sex reversal in .
PeerJ. 2020 Mar 19;8:e8801. doi: 10.7717/peerj.8801. eCollection 2020.
8
Molecular characterization and expression profiles of GATA6 in tongue sole (Cynoglossus semilaevis).
Comp Biochem Physiol B Biochem Mol Biol. 2016 Aug;198:19-26. doi: 10.1016/j.cbpb.2016.03.006. Epub 2016 Mar 31.
9
Expression pattern and functional analysis of R-spondin1 in tongue sole Cynoglossus semilaevis.
Gene. 2018 Feb 5;642:453-460. doi: 10.1016/j.gene.2017.11.047. Epub 2017 Nov 16.

引用本文的文献

2
Identification and Functional Analysis of E3 Ubiquitin Ligase in Chinese Tongue Sole, .
Animals (Basel). 2024 Sep 5;14(17):2579. doi: 10.3390/ani14172579.
3
DNA Methylation Mediates Sperm Quality via and Regulation in Japanese Flounder ().
Int J Mol Sci. 2024 May 29;25(11):5935. doi: 10.3390/ijms25115935.
8
A Transcriptomic Analysis of Gonads from the Low-Temperature-Induced Masculinization of .
Animals (Basel). 2021 Nov 30;11(12):3419. doi: 10.3390/ani11123419.
9
ASER: Animal Sex Reversal Database.
Genomics Proteomics Bioinformatics. 2021 Dec;19(6):873-881. doi: 10.1016/j.gpb.2021.10.001. Epub 2021 Nov 25.
10
Two transcriptionally distinct pathways drive female development in a reptile with both genetic and temperature dependent sex determination.
PLoS Genet. 2021 Apr 15;17(4):e1009465. doi: 10.1371/journal.pgen.1009465. eCollection 2021 Apr.

本文引用的文献

1
Associations between maternal psychological distress and salivary cortisol during pregnancy: A mixed-models approach.
Psychoneuroendocrinology. 2018 Oct;96:52-60. doi: 10.1016/j.psyneuen.2018.06.005. Epub 2018 Jun 5.
2
Epigenetic control of cyp19a1a expression is critical for high temperature induced Nile tilapia masculinization.
J Therm Biol. 2017 Oct;69:76-84. doi: 10.1016/j.jtherbio.2017.06.006. Epub 2017 Jun 21.
3
Differential intron retention in chromatin modifier genes is implicated in reptile temperature-dependent sex determination.
Sci Adv. 2017 Jun 14;3(6):e1700731. doi: 10.1126/sciadv.1700731. eCollection 2017 Jun.
4
Significant association of cyp19a promoter methylation with environmental factors and gonadal differentiation in olive flounder Paralichthys olivaceus.
Comp Biochem Physiol A Mol Integr Physiol. 2017 Jun;208:70-79. doi: 10.1016/j.cbpa.2017.02.017. Epub 2017 Feb 17.
5
Single Locus Maintains Large Variation of Sex Reversal in Half-Smooth Tongue Sole ().
G3 (Bethesda). 2017 Feb 9;7(2):583-589. doi: 10.1534/g3.116.036822.
7
Bending Genders: The Biology of Natural Sex Change in Fish.
Sex Dev. 2016;10(5-6):223-241. doi: 10.1159/000449297. Epub 2016 Nov 8.
9
Sex Reversal in Amphibians.
Sex Dev. 2016;10(5-6):267-278. doi: 10.1159/000448797. Epub 2016 Sep 21.
10
A Novel Candidate Gene for Temperature-Dependent Sex Determination in the Common Snapping Turtle.
Genetics. 2016 May;203(1):557-71. doi: 10.1534/genetics.115.182840. Epub 2016 Mar 2.

文献AI研究员

20分钟写一篇综述,助力文献阅读效率提升50倍。

立即体验

用中文搜PubMed

大模型驱动的PubMed中文搜索引擎

马上搜索

文档翻译

学术文献翻译模型,支持多种主流文档格式。

立即体验