Suppr超能文献

减少含糖饮料消费的环境干预措施及其对健康的影响。

Environmental interventions to reduce the consumption of sugar-sweetened beverages and their effects on health.

作者信息

von Philipsborn Peter, Stratil Jan M, Burns Jacob, Busert Laura K, Pfadenhauer Lisa M, Polus Stephanie, Holzapfel Christina, Hauner Hans, Rehfuess Eva

机构信息

Institute for Medical Informatics, Biometry and Epidemiology, Pettenkofer School of Public Health, Ludwig-Maximilians-University Munich, Marchioninistr. 15, Munich, Bavaria, Germany, 81377.

出版信息

Cochrane Database Syst Rev. 2019 Jun 12;6(6):CD012292. doi: 10.1002/14651858.CD012292.pub2.

Abstract

BACKGROUND

Frequent consumption of excess amounts of sugar-sweetened beverages (SSB) is a risk factor for obesity, type 2 diabetes, cardiovascular disease and dental caries. Environmental interventions, i.e. interventions that alter the physical or social environment in which individuals make beverage choices, have been advocated as a means to reduce the consumption of SSB.

OBJECTIVES

To assess the effects of environmental interventions (excluding taxation) on the consumption of sugar-sweetened beverages and sugar-sweetened milk, diet-related anthropometric measures and health outcomes, and on any reported unintended consequences or adverse outcomes.

SEARCH METHODS

We searched 11 general, specialist and regional databases from inception to 24 January 2018. We also searched trial registers, reference lists and citations, scanned websites of relevant organisations, and contacted study authors.

SELECTION CRITERIA

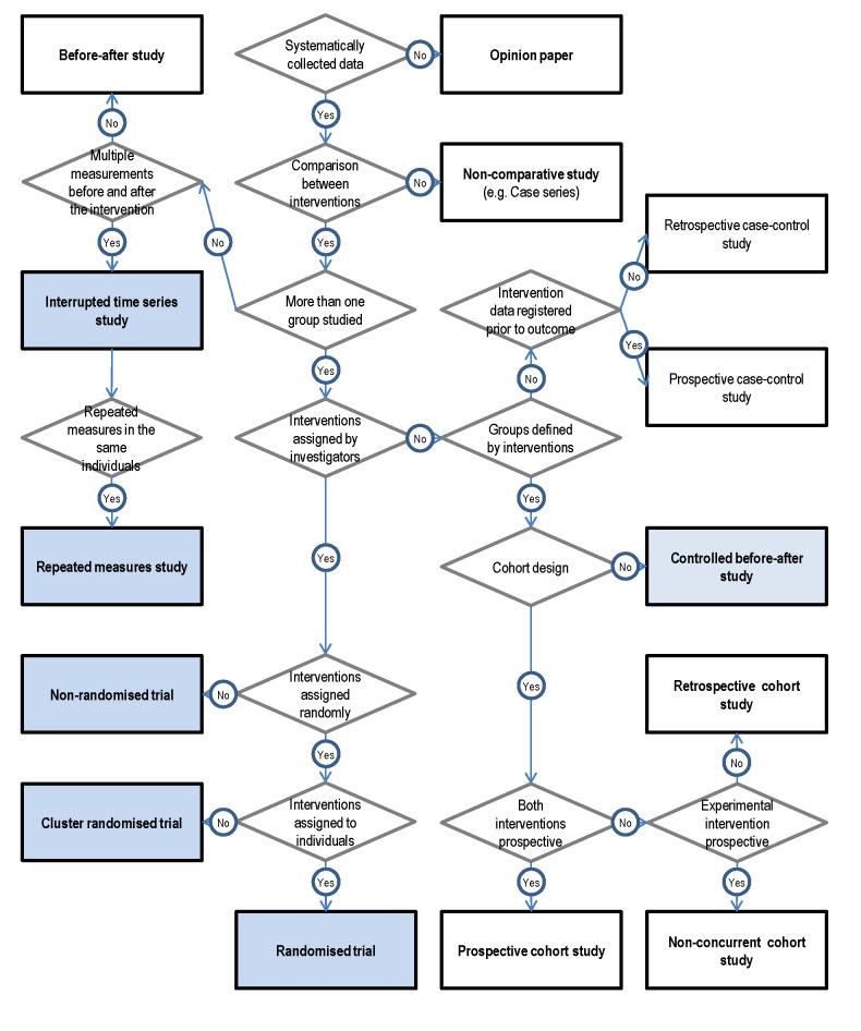
We included studies on interventions implemented at an environmental level, reporting effects on direct or indirect measures of SSB intake, diet-related anthropometric measures and health outcomes, or any reported adverse outcome. We included randomised controlled trials (RCTs), non-randomised controlled trials (NRCTs), controlled before-after (CBA) and interrupted-time-series (ITS) studies, implemented in real-world settings with a combined length of intervention and follow-up of at least 12 weeks and at least 20 individuals in each of the intervention and control groups. We excluded studies in which participants were administered SSB as part of clinical trials, and multicomponent interventions which did not report SSB-specific outcome data. We excluded studies on the taxation of SSB, as these are the subject of a separate Cochrane Review.

DATA COLLECTION AND ANALYSIS

Two review authors independently screened studies for inclusion, extracted data and assessed the risks of bias of included studies. We classified interventions according to the NOURISHING framework, and synthesised results narratively and conducted meta-analyses for two outcomes relating to two intervention types. We assessed our confidence in the certainty of effect estimates with the GRADE framework as very low, low, moderate or high, and presented 'Summary of findings' tables.

MAIN RESULTS

We identified 14,488 unique records, and assessed 1030 in full text for eligibility. We found 58 studies meeting our inclusion criteria, including 22 RCTs, 3 NRCTs, 14 CBA studies, and 19 ITS studies, with a total of 1,180,096 participants. The median length of follow-up was 10 months. The studies included children, teenagers and adults, and were implemented in a variety of settings, including schools, retailing and food service establishments. We judged most studies to be at high or unclear risk of bias in at least one domain, and most studies used non-randomised designs. The studies examine a broad range of interventions, and we present results for these separately.Labelling interventions (8 studies): We found moderate-certainty evidence that traffic-light labelling is associated with decreasing sales of SSBs, and low-certainty evidence that nutritional rating score labelling is associated with decreasing sales of SSBs. For menu-board calorie labelling reported effects on SSB sales varied.Nutrition standards in public institutions (16 studies): We found low-certainty evidence that reduced availability of SSBs in schools is associated with decreased SSB consumption. We found very low-certainty evidence that improved availability of drinking water in schools and school fruit programmes are associated with decreased SSB consumption. Reported associations between improved availability of drinking water in schools and student body weight varied.Economic tools (7 studies): We found moderate-certainty evidence that price increases on SSBs are associated with decreasing SSB sales. For price discounts on low-calorie beverages reported effects on SSB sales varied.Whole food supply interventions (3 studies): Reported associations between voluntary industry initiatives to improve the whole food supply and SSB sales varied.Retail and food service interventions (7 studies): We found low-certainty evidence that healthier default beverages in children's menus in chain restaurants are associated with decreasing SSB sales, and moderate-certainty evidence that in-store promotion of healthier beverages in supermarkets is associated with decreasing SSB sales. We found very low-certainty evidence that urban planning restrictions on new fast-food restaurants and restrictions on the number of stores selling SSBs in remote communities are associated with decreasing SSB sales. Reported associations between promotion of healthier beverages in vending machines and SSB intake or sales varied.Intersectoral approaches (8 studies): We found moderate-certainty evidence that government food benefit programmes with restrictions on purchasing SSBs are associated with decreased SSB intake. For unrestricted food benefit programmes reported effects varied. We found moderate-certainty evidence that multicomponent community campaigns focused on SSBs are associated with decreasing SSB sales. Reported associations between trade and investment liberalisation and SSB sales varied.Home-based interventions (7 studies): We found moderate-certainty evidence that improved availability of low-calorie beverages in the home environment is associated with decreased SSB intake, and high-certainty evidence that it is associated with decreased body weight among adolescents with overweight or obesity and a high baseline consumption of SSBs.Adverse outcomes reported by studies, which may occur in some circumstances, included negative effects on revenue, compensatory SSB consumption outside school when the availability of SSBs in schools is reduced, reduced milk intake, stakeholder discontent, and increased total energy content of grocery purchases with price discounts on low-calorie beverages, among others. The certainty of evidence on adverse outcomes was low to very low for most outcomes.We analysed interventions targeting sugar-sweetened milk separately, and found low- to moderate-certainty evidence that emoticon labelling and small prizes for the selection of healthier beverages in elementary school cafeterias are associated with decreased consumption of sugar-sweetened milk. We found low-certainty evidence that improved placement of plain milk in school cafeterias is not associated with decreasing sugar-sweetened milk consumption.

AUTHORS' CONCLUSIONS: The evidence included in this review indicates that effective, scalable interventions addressing SSB consumption at a population level exist. Implementation should be accompanied by high-quality evaluations using appropriate study designs, with a particular focus on the long-term effects of approaches suitable for large-scale implementation.

摘要

背景

经常过量饮用含糖饮料(SSB)是肥胖、2型糖尿病、心血管疾病和龋齿的危险因素。环境干预,即改变个人做出饮料选择的物理或社会环境的干预措施,已被提倡作为减少含糖饮料消费的一种手段。

目的

评估环境干预(不包括税收)对含糖饮料和含糖牛奶消费、与饮食相关的人体测量指标和健康结果的影响,以及对任何报告的意外后果或不良后果的影响。

检索方法

我们检索了11个综合、专业和区域数据库,检索时间从建库至2018年1月24日。我们还检索了试验注册库、参考文献列表和引文,浏览了相关组织的网站,并联系了研究作者。

入选标准

我们纳入了在环境层面实施的干预措施的研究,报告了对含糖饮料摄入量的直接或间接测量指标、与饮食相关的人体测量指标和健康结果的影响,或任何报告的不良后果。我们纳入了随机对照试验(RCT)、非随机对照试验(NRCT)、前后对照(CBA)和中断时间序列(ITS)研究,这些研究在现实环境中实施,干预和随访的总时长至少为12周,干预组和对照组每组至少有20名个体。我们排除了将含糖饮料作为临床试验一部分给予参与者的研究,以及未报告含糖饮料特定结果数据的多成分干预研究。我们排除了关于含糖饮料税收的研究,因为这些是另一篇Cochrane系统评价的主题。

数据收集与分析

两位综述作者独立筛选纳入研究、提取数据并评估纳入研究的偏倚风险。我们根据NOURISHING框架对干预措施进行分类,并对结果进行叙述性综合分析,并对与两种干预类型相关的两个结果进行荟萃分析。我们使用GRADE框架将我们对效应估计确定性的信心评估为极低、低、中或高,并呈现“结果总结”表。

主要结果

我们识别出14488条独特记录,并对其中1030条进行了全文资格评估。我们发现有符合我们纳入标准的58项研究,包括22项随机对照试验、3项非随机对照试验、14项前后对照研究和19项中断时间序列研究,共有1180096名参与者。随访的中位时长为10个月。这些研究包括儿童、青少年和成年人,在包括学校、零售和食品服务机构在内的各种环境中实施。我们判断大多数研究在至少一个领域存在高或不清楚的偏倚风险,并且大多数研究采用非随机设计。这些研究考察了广泛的干预措施,我们分别给出了这些措施的结果。

标签干预(8项研究):我们发现中等确定性证据表明,红绿灯标签与含糖饮料销量下降有关,低确定性证据表明营养评分标签与含糖饮料销量下降有关。对于菜单板卡路里标签,报告的对含糖饮料销量的影响各不相同。

公共机构的营养标准(16项研究):我们发现低确定性证据表明,学校中含糖饮料供应量减少与含糖饮料消费量下降有关。我们发现极低确定性证据表明,学校饮用水供应改善和学校水果项目与含糖饮料消费量下降有关。报告的学校饮用水供应改善与学生体重之间的关联各不相同。

经济工具(7项研究):我们发现中等确定性证据表明,含糖饮料价格上涨与含糖饮料销量下降有关。对于低热量饮料的价格折扣,报告的对含糖饮料销量的影响各不相同。

整个食品供应干预(3项研究):报告的行业自愿改善整个食品供应的举措与含糖饮料销量之间的关联各不相同。

零售和食品服务干预(7项研究):我们发现低确定性证据表明,连锁餐厅儿童菜单中更健康的默认饮料与含糖饮料销量下降有关,中等确定性证据表明超市中店内推广更健康的饮料与含糖饮料销量下降有关。我们发现极低确定性证据表明城市对新快餐店的规划限制以及偏远社区销售含糖饮料商店数量的限制与含糖饮料销量下降有关。报告的自动售货机中推广更健康饮料与含糖饮料摄入量或销量之间的关联各不相同。

跨部门方法(8项研究):我们发现中等确定性证据表明,对购买含糖饮料有限制的政府食品福利计划与含糖饮料摄入量下降有关。对于无限制的食品福利计划,报告的影响各不相同。我们发现中等确定性证据表明,以含糖饮料为重点的多成分社区运动与含糖饮料销量下降有关。报告的贸易和投资自由化与含糖饮料销量之间的关联各不相同。

家庭干预(7项研究):我们发现中等确定性证据表明,家庭环境中低热量饮料供应改善与含糖饮料摄入量下降有关,高确定性证据表明这与超重或肥胖且基线含糖饮料消费量高的青少年体重下降有关。

研究报告的不良后果可能在某些情况下发生,包括对收入的负面影响、学校中含糖饮料供应量减少时校外含糖饮料的补偿性消费、牛奶摄入量减少、利益相关者不满以及低热量饮料价格折扣导致食品杂货购买总能量增加等。对于大多数结果,关于不良后果的证据确定性为低到极低。

我们分别分析了针对含糖牛奶的干预措施,发现低到中等确定性证据表明,小学食堂中的表情符号标签和选择更健康饮料的小奖品与含糖牛奶消费量下降有关。我们发现低确定性证据表明,学校食堂中纯牛奶摆放位置的改善与含糖牛奶消费量下降无关。

作者结论

本综述纳入的证据表明,存在在人群层面解决含糖饮料消费问题的有效、可扩展的干预措施。实施过程应伴随使用适当研究设计的高质量评估,尤其关注适合大规模实施的方法的长期效果。

https://cdn.ncbi.nlm.nih.gov/pmc/blobs/2e2f/6564085/2a072557f222/nCD012292-AFig-FIG01.jpg

文献AI研究员

20分钟写一篇综述,助力文献阅读效率提升50倍。

立即体验

用中文搜PubMed

大模型驱动的PubMed中文搜索引擎

马上搜索

文档翻译

学术文献翻译模型,支持多种主流文档格式。

立即体验