Department of Experimental Hematology, Cancer Research Center Groningen, University Medical Center Groningen, University of Groningen, Groningen, Netherlands.
Department of Biomedical Sciences of Cells and Systems, University Medical Center Groningen, University of Groningen, Groningen, Netherlands.
Elife. 2019 Jun 14;8:e45205. doi: 10.7554/eLife.45205.
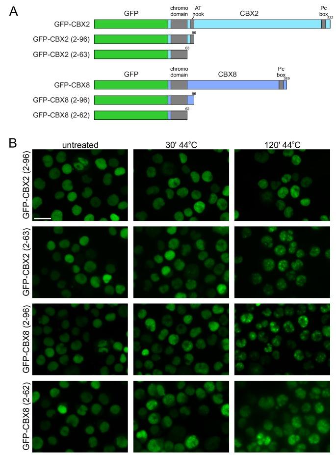
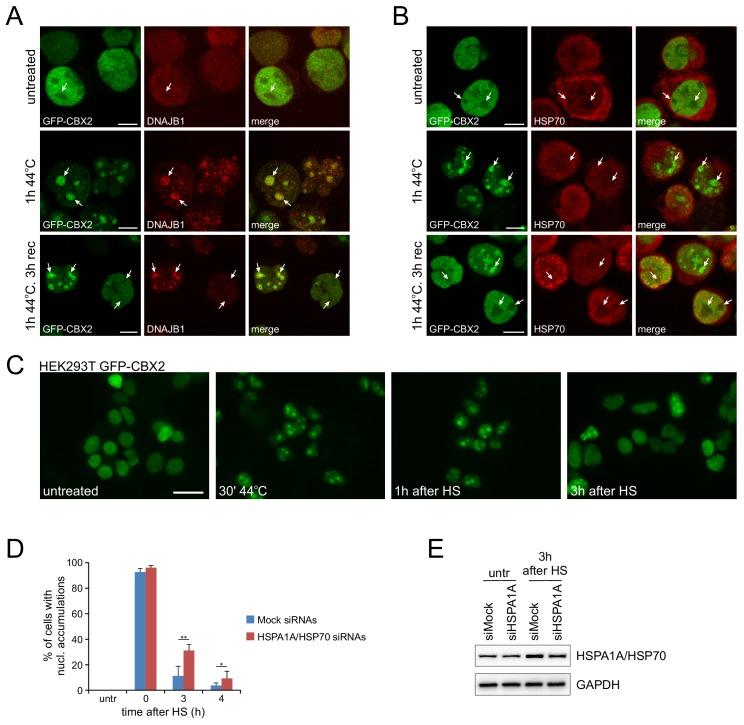
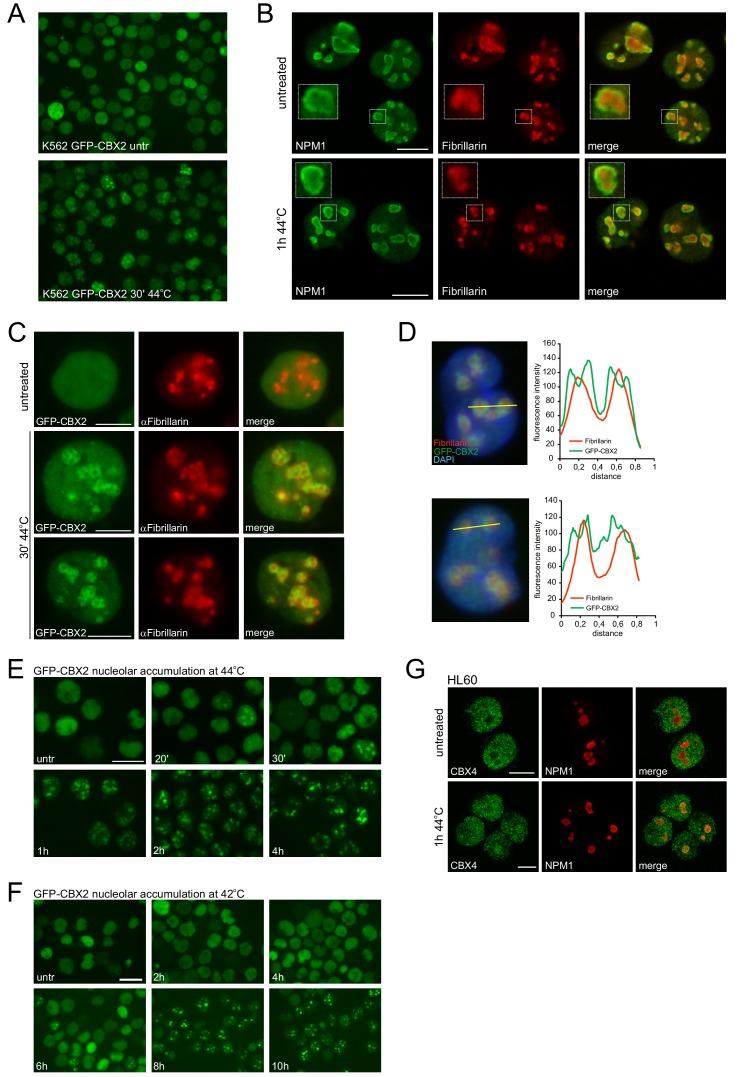
Maintenance of epigenetic modifiers is of utmost importance to preserve the epigenome and consequently appropriate cellular functioning. Here, we analyzed Polycomb group protein (PcG) complex integrity in response to heat shock (HS). Upon HS, various Polycomb Repressive Complex (PRC)1 and PRC2 subunits, including CBX proteins, but also other chromatin regulators, are found to accumulate in the nucleolus. In parallel, binding of PRC1/2 to target genes is strongly reduced, coinciding with a dramatic loss of H2AK119ub and H3K27me3 marks. Nucleolar-accumulated CBX proteins are immobile, but remarkably both CBX protein accumulation and loss of PRC1/2 epigenetic marks are reversible. This post-heat shock recovery of pan-nuclear CBX protein localization and reinstallation of epigenetic marks is HSP70 dependent. Our findings demonstrate that the nucleolus is an essential protein quality control center, which is indispensable for recovery of epigenetic regulators and maintenance of the epigenome after heat shock.
维持表观遗传修饰物对于维持表观基因组和适当的细胞功能至关重要。在这里,我们分析了多梳抑制复合物(PcG)蛋白复合物对热休克(HS)的响应完整性。在热休克后,各种多梳抑制复合物 1(PRC1)和多梳抑制复合物 2(PRC2)亚基,包括 CBX 蛋白,但也包括其他染色质调节剂,被发现积累在核仁中。同时,PRC1/2 与靶基因的结合强烈减少,同时 H2AK119ub 和 H3K27me3 标记显著丢失。核仁中积累的 CBX 蛋白是不可移动的,但值得注意的是,CBX 蛋白的积累和 PRC1/2 表观遗传标记的丢失都是可逆的。这种 pan-nuclear CBX 蛋白定位和表观遗传标记重新安装的热休克后恢复依赖于 HSP70。我们的发现表明,核仁是一个重要的蛋白质质量控制中心,对于热休克后表观遗传调节剂的恢复和表观基因组的维持是必不可少的。