• 文献检索
  • 文档翻译
  • 深度研究
  • 学术资讯
  • Suppr Zotero 插件Zotero 插件
  • 邀请有礼
  • 套餐&价格
  • 历史记录
应用&插件
Suppr Zotero 插件Zotero 插件浏览器插件Mac 客户端Windows 客户端微信小程序
定价
高级版会员购买积分包购买API积分包
服务
文献检索文档翻译深度研究API 文档MCP 服务
关于我们
关于 Suppr公司介绍联系我们用户协议隐私条款
关注我们

Suppr 超能文献

核心技术专利:CN118964589B侵权必究
粤ICP备2023148730 号-1Suppr @ 2026

文献检索

告别复杂PubMed语法,用中文像聊天一样搜索,搜遍4000万医学文献。AI智能推荐,让科研检索更轻松。

立即免费搜索

文件翻译

保留排版,准确专业,支持PDF/Word/PPT等文件格式,支持 12+语言互译。

免费翻译文档

深度研究

AI帮你快速写综述,25分钟生成高质量综述,智能提取关键信息,辅助科研写作。

立即免费体验

N-乙酰半胱氨酸的初始损伤减轻作用可缓解体内钝性单次撞击性软骨创伤后的软骨退化。

Initial Harm Reduction by N-Acetylcysteine Alleviates Cartilage Degeneration after Blunt Single-Impact Cartilage Trauma in Vivo.

机构信息

Division for Biochemistry of Joint and Connective Tissue Diseases, Department of Orthopedics, University of Ulm, Ulm 89081, Germany.

Department of Orthopedics, University of Ulm, Ulm 89081, Germany.

出版信息

Int J Mol Sci. 2019 Jun 14;20(12):2916. doi: 10.3390/ijms20122916.

DOI:10.3390/ijms20122916
PMID:31207966
原文链接:https://pmc.ncbi.nlm.nih.gov/articles/PMC6628290/
Abstract

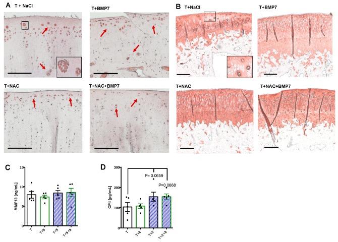
Joint injuries are highly associated with the development of post-traumatic osteoarthritis. Previous studies revealed cell- and matrix-protective effects of N-acetylcysteine (NAC) after ex vivo cartilage trauma, while chondroanabolic stimulation with bone morphogenetic protein 7 (BMP7) enhanced type II collagen (COL2) expression. Here, as a next step, we investigated the combined and individual efficacy of intra-articular antioxidative and chondroanabolic treatment in a rabbit in vivo cartilage trauma model. Animals were randomly divided into group A (right joint: trauma (T); left joint: T+BMP7) and group B (right joint: T+NAC; left joint: T+BMP7+NAC). Condyles were impacted with the use of a spring-loaded impact device to ensure defined, single trauma administration. After 12 weeks, histopathological analysis was performed and the presence of matrix metalloproteinase 13 (MMP-13) and COL2 was assessed. Trauma-induced hypocellularity, MMP-13 expression, and cell cluster formation were reduced in NAC-treated animals. In contrast, BMP7 further increased cluster formation. Moreover, synovial concentrations of COL2 carboxy propeptide (CPII) and proteoglycan staining intensities were enhanced in NAC- and NAC+BMP7-treated joints. For the first time, the efficacy of NAC regarding early harm reduction after blunt cartilage trauma was demonstrated in vivo. However, parallel administration of BMP7 was not significantly superior compared to NAC alone.

摘要

关节损伤与创伤后骨关节炎的发生高度相关。先前的研究表明,N-乙酰半胱氨酸(NAC)在离体软骨损伤后具有细胞和基质保护作用,而骨形态发生蛋白 7(BMP7)的软骨合成刺激作用则增强了 II 型胶原(COL2)的表达。在此,作为下一步,我们在兔体内软骨损伤模型中研究了关节内抗氧化和软骨合成治疗的联合和单独疗效。动物随机分为 A 组(右膝关节:创伤(T);左膝关节:T+BMP7)和 B 组(右膝关节:T+NAC;左膝关节:T+BMP7+NAC)。使用弹簧加载冲击装置撞击髁,以确保进行定义的单次创伤给药。12 周后,进行组织病理学分析,并评估基质金属蛋白酶 13(MMP-13)和 COL2 的存在。在 NAC 处理的动物中,创伤引起的细胞减少、MMP-13 表达和细胞簇形成减少。相比之下,BMP7 进一步增加了簇形成。此外,NAC 和 NAC+BMP7 治疗关节中的滑液 COL2 羧基前肽(CPII)和蛋白聚糖染色强度增加。这是首次在体内证明 NAC 对钝性软骨损伤后早期减轻伤害的疗效。然而,与单独使用 NAC 相比,平行给予 BMP7 并没有显著优势。

https://cdn.ncbi.nlm.nih.gov/pmc/blobs/3367/6628290/d7745ff10575/ijms-20-02916-g003.jpg
https://cdn.ncbi.nlm.nih.gov/pmc/blobs/3367/6628290/1dd60f769495/ijms-20-02916-g001.jpg
https://cdn.ncbi.nlm.nih.gov/pmc/blobs/3367/6628290/abe4b47a236a/ijms-20-02916-g002.jpg
https://cdn.ncbi.nlm.nih.gov/pmc/blobs/3367/6628290/d7745ff10575/ijms-20-02916-g003.jpg
https://cdn.ncbi.nlm.nih.gov/pmc/blobs/3367/6628290/1dd60f769495/ijms-20-02916-g001.jpg
https://cdn.ncbi.nlm.nih.gov/pmc/blobs/3367/6628290/abe4b47a236a/ijms-20-02916-g002.jpg
https://cdn.ncbi.nlm.nih.gov/pmc/blobs/3367/6628290/d7745ff10575/ijms-20-02916-g003.jpg

相似文献

1
Initial Harm Reduction by N-Acetylcysteine Alleviates Cartilage Degeneration after Blunt Single-Impact Cartilage Trauma in Vivo.N-乙酰半胱氨酸的初始损伤减轻作用可缓解体内钝性单次撞击性软骨创伤后的软骨退化。
Int J Mol Sci. 2019 Jun 14;20(12):2916. doi: 10.3390/ijms20122916.
2
Striking a new path in reducing cartilage breakdown: combination of antioxidative therapy and chondroanabolic stimulation after blunt cartilage trauma.在减少软骨降解方面开辟新途径:钝性软骨损伤后抗氧化治疗与软骨合成刺激的联合应用。
J Cell Mol Med. 2018 Jan;22(1):77-88. doi: 10.1111/jcmm.13295. Epub 2017 Aug 22.
3
Hypothermia Promotes Cell-Protective and Chondroprotective Effects After Blunt Cartilage Trauma.体温过低促进钝性软骨创伤后细胞保护和软骨保护作用。
Am J Sports Med. 2018 Feb;46(2):420-430. doi: 10.1177/0363546517736051. Epub 2017 Nov 8.
4
[In vitro effect of alendronate on chondrocytes and articular cartilage and subchondral bone in rabbit anterior cruciate ligament transection model].阿仑膦酸钠对兔前交叉韧带横断模型中软骨细胞、关节软骨及软骨下骨的体外作用
Zhongguo Xiu Fu Chong Jian Wai Ke Za Zhi. 2009 Dec;23(12):1474-81.
5
Inhibition of cartilage degradation and suppression of PGE and MMPs expression by pomegranate fruit extract in a model of posttraumatic osteoarthritis.石榴果实提取物对创伤后骨关节炎模型中软骨降解的抑制作用以及对前列腺素E和基质金属蛋白酶表达的抑制作用。
Nutrition. 2017 Jan;33:1-13. doi: 10.1016/j.nut.2016.08.004. Epub 2016 Sep 2.
6
Antioxidative therapy in an ex vivo human cartilage trauma-model: attenuation of trauma-induced cell loss and ECM-destructive enzymes by N-acetyl cysteine.体外人体软骨创伤模型中的抗氧化治疗:N-乙酰半胱氨酸减轻创伤诱导的细胞损失和细胞外基质破坏酶
Osteoarthritis Cartilage. 2016 Dec;24(12):2171-2180. doi: 10.1016/j.joca.2016.07.019. Epub 2016 Aug 8.
7
[Repair effects of close-to-bone needing combined with electroacupuncture on extracellular matrix of cartilage in rabbits with knee osteoarthritis].贴骨需求联合电针对膝骨关节炎兔软骨细胞外基质的修复作用
Zhongguo Zhen Jiu. 2016 Dec 12;36(12):1288-1294. doi: 10.13703/j.0255-2930.2016.12.017.
8
Effects of diallyl sulphide in chondrocyte and cartilage in experimental osteoarthritis in rabbit.二烯丙基二硫对兔实验性骨关节炎软骨细胞和软骨的影响。
Phytother Res. 2011 Mar;25(3):351-6. doi: 10.1002/ptr.3267.
9
Differential effects of the antioxidant n-acetylcysteine on the production of catabolic mediators in IL-1beta-stimulated human osteoarthritic synoviocytes and chondrocytes.抗氧化剂 N-乙酰半胱氨酸对白细胞介素-1β刺激的人骨性关节炎滑膜细胞和软骨细胞中分解代谢介质产生的差异影响。
Eur J Pharmacol. 2009 Nov 25;623(1-3):125-31. doi: 10.1016/j.ejphar.2009.09.016. Epub 2009 Sep 16.
10
Use of bone morphogenic protein-7 as a treatment for osteoarthritis.骨形态发生蛋白-7 在骨关节炎治疗中的应用。
Clin Orthop Relat Res. 2009 Dec;467(12):3221-9. doi: 10.1007/s11999-008-0569-9. Epub 2008 Oct 22.

引用本文的文献

1
Emerging concepts and challenges in the development of disease-modifying osteoarthritis drugs - a more refined perspective.疾病修饰性骨关节炎药物研发中的新观念与挑战——更精准的视角
Arch Pharm Res. 2025 Jun 28. doi: 10.1007/s12272-025-01551-3.
2
Mechanobiochemical finite element model to analyze impact-loading-induced cell damage, subsequent proteoglycan loss, and anti-oxidative treatment effects in articular cartilage.用于分析冲击载荷诱导的关节软骨细胞损伤、随后的蛋白聚糖损失以及抗氧化治疗效果的力学生物化学有限元模型。
Biomech Model Mechanobiol. 2025 Aug;24(4):1191-1206. doi: 10.1007/s10237-025-01961-8. Epub 2025 May 10.
3

本文引用的文献

1
The functional role of chondrogenic stem/progenitor cells: novel evidence for immunomodulatory properties and regenerative potential after cartilage injury.软骨形成性干细胞/祖细胞的功能作用:软骨损伤后具有免疫调节特性和再生潜能的新证据。
Eur Cell Mater. 2018 Sep 14;36:110-127. doi: 10.22203/eCM.v036a09.
2
Targeting mitochondrial responses to intra-articular fracture to prevent posttraumatic osteoarthritis.针对关节内骨折的线粒体反应,预防创伤后骨关节炎。
Sci Transl Med. 2018 Feb 7;10(427). doi: 10.1126/scitranslmed.aan5372.
3
Comparison of Intra-articular Injection of Hyaluronic Acid and N-Acetyl Cysteine in the Treatment of Knee Osteoarthritis: A Pilot Study.
Antioxidant Therapies as Emerging Adjuncts in Rheumatoid Arthritis: Targeting Oxidative Stress to Enhance Treatment Outcomes.
抗氧化疗法作为类风湿关节炎中新兴的辅助治疗手段:针对氧化应激以提高治疗效果。
Int J Mol Sci. 2025 Mar 21;26(7):2873. doi: 10.3390/ijms26072873.
4
Glutathione has cell protective and anti-catabolic effects in articular cartilage without impairing the chondroanabolic phenotype.谷胱甘肽在关节软骨中具有细胞保护和抗分解代谢作用,且不会损害软骨合成代谢表型。
Heliyon. 2024 Nov 13;10(22):e40368. doi: 10.1016/j.heliyon.2024.e40368. eCollection 2024 Nov 30.
5
Functional Loss of Terminal Complement Complex Protects Rabbits from Injury-Induced Osteoarthritis on Structural and Cellular Level.末端补体复合物功能丧失可保护兔免受损伤诱导的骨关节炎的结构和细胞水平损伤。
Biomolecules. 2023 Jan 22;13(2):216. doi: 10.3390/biom13020216.
6
Simvastatin and fluvastatin attenuate trauma-induced cell death and catabolism in human cartilage.辛伐他汀和氟伐他汀可减轻创伤诱导的人软骨细胞死亡和分解代谢。
Front Bioeng Biotechnol. 2022 Sep 9;10:965302. doi: 10.3389/fbioe.2022.965302. eCollection 2022.
7
New Insights into Xenotransplantation for Cartilage Repair: Porcine Multi-Genetically Modified Chondrocytes as a Promising Cell Source.异种移植在软骨修复中的新见解:多基因修饰的猪软骨细胞作为一种有前途的细胞来源。
Cells. 2021 Aug 20;10(8):2152. doi: 10.3390/cells10082152.
8
Increased risk of knee osteoarthritis in patients using oral N-acetylcysteine: a nationwide cohort study.使用口服N-乙酰半胱氨酸的患者患膝骨关节炎风险增加:一项全国性队列研究。
BMC Musculoskelet Disord. 2020 Aug 10;21(1):531. doi: 10.1186/s12891-020-03562-1.
9
Pathomechanisms of Posttraumatic Osteoarthritis: Chondrocyte Behavior and Fate in a Precarious Environment.创伤性骨关节炎的发病机制:不稳定环境中软骨细胞的行为和命运。
Int J Mol Sci. 2020 Feb 25;21(5):1560. doi: 10.3390/ijms21051560.
关节腔内注射透明质酸与N-乙酰半胱氨酸治疗膝骨关节炎的比较:一项初步研究。
Cartilage. 2017 Oct;8(4):384-390. doi: 10.1177/1947603516675915. Epub 2016 Nov 29.
4
Striking a new path in reducing cartilage breakdown: combination of antioxidative therapy and chondroanabolic stimulation after blunt cartilage trauma.在减少软骨降解方面开辟新途径:钝性软骨损伤后抗氧化治疗与软骨合成刺激的联合应用。
J Cell Mol Med. 2018 Jan;22(1):77-88. doi: 10.1111/jcmm.13295. Epub 2017 Aug 22.
5
The treatment of nonunions with application of BMP-7 increases the expression pattern for angiogenic and inflammable cytokines: a matched pair analysis.应用骨形态发生蛋白-7治疗骨不连可增加血管生成和炎症细胞因子的表达模式:配对分析
J Inflamm Res. 2016 Sep 22;9:155-165. doi: 10.2147/JIR.S110621. eCollection 2016.
6
Post-traumatic arthritis: overview on pathogenic mechanisms and role of inflammation.创伤性关节炎:发病机制概述及炎症作用。
RMD Open. 2016 Sep 6;2(2):e000279. doi: 10.1136/rmdopen-2016-000279. eCollection 2016.
7
Antioxidative therapy in an ex vivo human cartilage trauma-model: attenuation of trauma-induced cell loss and ECM-destructive enzymes by N-acetyl cysteine.体外人体软骨创伤模型中的抗氧化治疗:N-乙酰半胱氨酸减轻创伤诱导的细胞损失和细胞外基质破坏酶
Osteoarthritis Cartilage. 2016 Dec;24(12):2171-2180. doi: 10.1016/j.joca.2016.07.019. Epub 2016 Aug 8.
8
Inflammation in joint injury and post-traumatic osteoarthritis.关节损伤与创伤后骨关节炎中的炎症
Osteoarthritis Cartilage. 2015 Nov;23(11):1825-34. doi: 10.1016/j.joca.2015.08.015.
9
Differential Interactive Effects of Cartilage Traumatization and Blood Exposure In Vitro and In Vivo.软骨创伤与血液暴露在体外和体内的差异性交互作用。
Am J Sports Med. 2015 Nov;43(11):2822-32. doi: 10.1177/0363546515602248. Epub 2015 Sep 11.
10
Efficacy Evaluation of a New Hyaluronan Derivative HYADD 4-G to Maintain Cartilage Integrity in a Rabbit Model of Osteoarthritis.新型透明质酸衍生物HYADD 4-G在兔骨关节炎模型中维持软骨完整性的疗效评估
Cartilage. 2013 Jan;4(1):28-41. doi: 10.1177/1947603512455193.