Department of Urology, Sun Yat-sen Memorial Hospital, Sun Yat-sen University, 107. W. Yanjiang Road, Guangzhou, 510120, China.
Department of Urology, The 1st Affiliated Hospital of Kunming Medical University, Kunming, 650032, China.
Mol Cancer. 2019 Jun 20;18(1):109. doi: 10.1186/s12943-019-1037-8.
Progression to a castration resistance state is the main cause of deaths in prostate cancer (PCa) patients. Androgen Receptor (AR) signaling plays the central role in progression of Castration Resistant Prostate Cancer (CRPC), therefore understanding the mechanisms of AR activation in the milieu of low androgen is critical to discover novel approach to treat CRPC.
Firstly, we explore the CRPC associated lncRNAs by transcriptome microarray. The expression and clinical features of lnc-LBCS are analyzed in three independent large-scale cohorts. The functional role and mechanism of lnc-LBCS are further investigated by gain and loss of function assays in vitro.
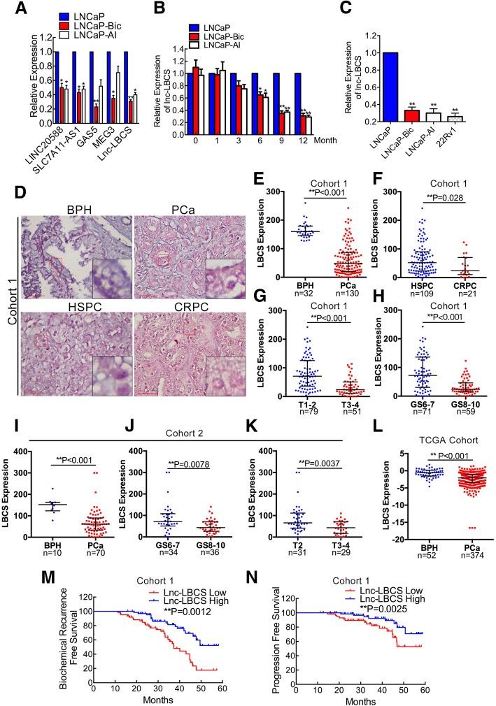
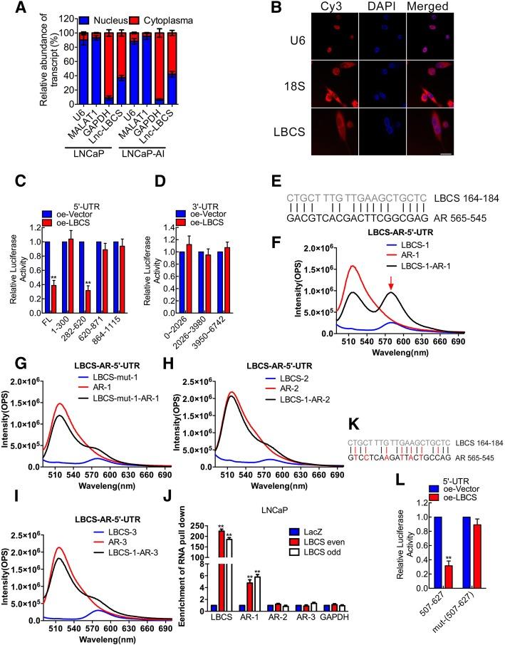
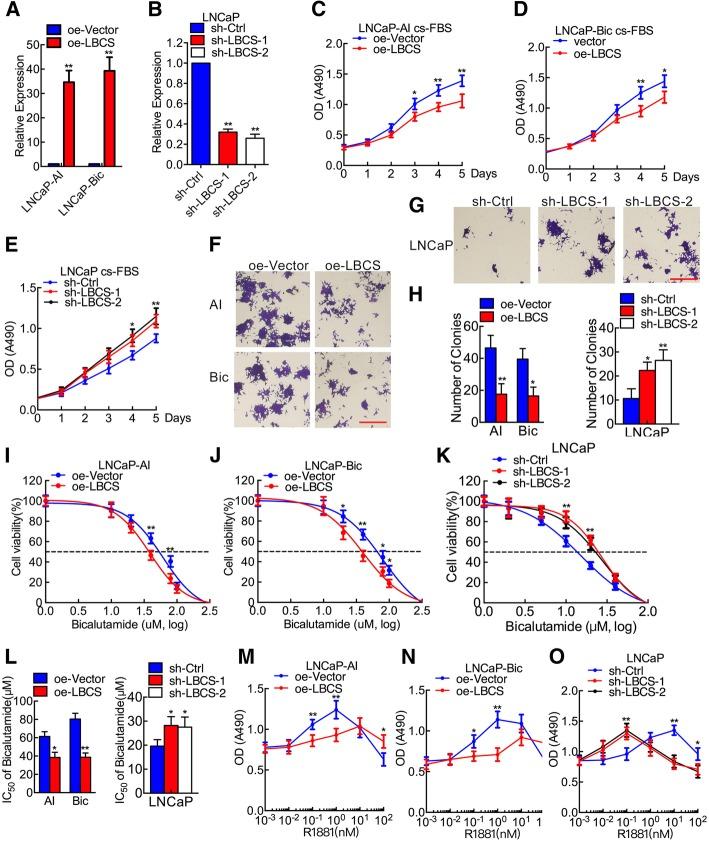
The expression of Lnc-LBCS was lower in CRPC cells lines and tissues. LBCS downregulation was correlated with higher Gleason Score, T stage and poor prognosis of PCa patients. LBCS overexpression decreases, whereas LBCS knockdown increases, the traits of castration resistance in prostate cancer cells under androgen ablated or AR blocked condition. Moreover, knockdown of LBCS was sufficient to activate AR signaling in the absence of androgen by elevating the translation of AR protein. Mechanistically, LBCS interacted directly with hnRNPK to suppress AR translation efficiency by forming complex with hnRNPK and AR mRNA.
Lnc-LBCS functions as a novel AR translational regulator that suppresses castration resistance of prostate cancer by interacting with hnRNPK. This sheds a new insight into the regulation of CRPC by lncRNA mediated AR activation and LBCS-hnRNPK-AR axis provides a promising approach to the treatment of CRPC.
进展为去势抵抗状态是前列腺癌(PCa)患者死亡的主要原因。雄激素受体(AR)信号在去势抵抗性前列腺癌(CRPC)的进展中起核心作用,因此了解低雄激素环境中 AR 激活的机制对于发现治疗 CRPC 的新方法至关重要。
首先,我们通过转录组微阵列探索与 CRPC 相关的 lncRNA。在三个独立的大规模队列中分析 lnc-LBCS 的表达和临床特征。通过体外功能获得和功能丧失实验进一步研究 lnc-LBCS 的功能作用和机制。
Lnc-LBCS 在 CRPC 细胞系和组织中的表达较低。LBCS 下调与较高的 Gleason 评分、T 分期和 PCa 患者的预后不良相关。LBCS 过表达降低,而 LBCS 敲低增加,在雄激素剥夺或 AR 阻断条件下前列腺癌细胞的去势抵抗特性。此外,在没有雄激素的情况下,通过提高 AR 蛋白的翻译,LBCS 的敲低足以激活 AR 信号。从机制上讲,LBCS 与 hnRNPK 直接相互作用,通过与 hnRNPK 和 AR mRNA 形成复合物来抑制 AR 翻译效率。
Lnc-LBCS 作为一种新型的 AR 翻译调节剂,通过与 hnRNPK 相互作用抑制前列腺癌的去势抵抗。这为 lncRNA 介导的 AR 激活调节 CRPC 提供了新的见解,并且 LBCS-hnRNPK-AR 轴为治疗 CRPC 提供了一种有前途的方法。