Department of Chemistry and Ilse Katz Institute for Nanoscale Science and Technology, Ben-Gurion University of the Negev, PO Box 653, Beer-Sheva, 84105, Israel.
Institute of Technology, University of Tartu, Estonia.
Int J Biol Sci. 2019 May 2;15(6):1125-1138. doi: 10.7150/ijbs.30543. eCollection 2019.
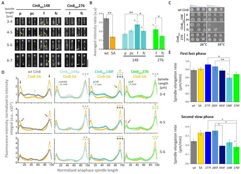
Cdk1 has been found to phosphorylate the majority of its substrates in disordered regions, but some substrates maintain precise phosphosite positions over billions of years. Here, we examined the phosphoregulation of the kinesin-5, Cin8, using synthetic Cdk1-sites. We first analyzed the three native Cdk1 sites within the catalytic motor domain. Any single site conferred regulation, but to different extents. Synthetic sites were then systematically generated by single amino-acid substitutions, starting from a phosphodeficient variant of Cin8. Out of 29 synthetic Cdk1 sites, 8 disrupted function; 19 were neutral, similar to the phospho-deficient variant; and only two gave rise to phosphorylation-dependent spindle phenotypes. Of these two, one was immediately adjacent to a native Cdk1 site. Only one novel site position resulted in phospho-regulation. This site was sampled elsewhere in evolution, but the synthetic version was inefficient in . This study shows that a single phosphorylation site can modulate complex spindle dynamics, but likely requires further evolution to optimally regulate the precise reaction cycle of a mitotic motor.
Cdk1 已被发现可使大多数底物在无规则区域磷酸化,但有一些底物在数十亿年中仍能保持精确的磷酸化位点。在这里,我们使用合成的 Cdk1 底物研究了驱动蛋白-5 Cin8 的磷酸化调控。我们首先分析了催化马达结构域内的三个天然 Cdk1 位点。任何一个单一的位点都能赋予调控作用,但程度不同。然后,我们从 Cin8 的磷酸缺陷变体开始,通过单个氨基酸取代,系统地生成合成 Cdk1 位点。在 29 个合成的 Cdk1 位点中,有 8 个破坏了功能;19 个是中性的,类似于磷酸缺陷变体;只有两个导致了依赖磷酸化的纺锤体表型。其中一个紧邻天然 Cdk1 位点。只有一个新的位点位置导致了磷酸化调控。该位点在进化的其他地方被采样,但合成版本在效率较低。本研究表明,单个磷酸化位点可以调节复杂的纺锤体动力学,但可能需要进一步进化以最佳调节有丝分裂马达的精确反应循环。